- 易迪拓培训,专注于微波、射频、天线设计工程师的培养
别光顾着关心物联网安全,这方面不给力也不行
物联网(IoT)俨然已成为会议、文章和部落格上热烈讨论的一个话题;其中,绝大部分的探讨重点都集中在通讯标准以及资讯和设备的安全性上。除此之外,至关重要的一点,便是如何为物联网中的大量设备供电。首先,这值得花点时间谈一谈物联网的具体组成,并了解物联网背后的核心概念-所有值得沟通的事物皆能接结。
物联网发展将受能耗限制
在许多情况下,所连结的事物可能是最近获得通讯能力的既有装置,或是为丰富资讯环境而创造出的新产品,这些装置多半以无线方式连接,且对电源开发人员提出了一定的要求,无线通讯具备高度的灵活性,不会因为任何特殊的电源连接需要而受到限制。
如图一示意图所示,地球上的万物皆可以相互连结。这其中包含了"无线云端"的概念,可为使用者及其装置提供连结。然而,无限云端也开始成为电力消耗的一个主要来源。根据Center for Energy-Efficient Telecommunication(CEET,节能电信中心)在2013年4月出版的一本白皮书中指出,2015年无线云端会消耗430亿千瓦时的电能,而无线网路将消耗掉其中的90%。

图一 : 物联网示意图
在2012年,无线云端只消耗92亿千瓦时的电能,由此显示能耗的成长幅度相当巨大;而且,随着物联网基础设施中所纳入越来越多的通讯设备,能耗成长趋势也将持续增加,这将成为电源供应设计人员的一大难题。在未来的某个时间点,物联网的扩展将会因能耗问题而遭受制约。
承上图一,我们可以看到用于监控环境的小型设备或无线感测器、可互相交流状态的电器用品、可穿戴电子产品、安全系统、汽车、工业设备,以及前面提到的无线网路设备等。
因此,物联网的形成主要来自于众多设备和相关基础设施的结合,基于物联网的概念描述,很多人会认为用于交流重要资讯的无线感测器是物联网的首要组成部分,那我们就从这里谈起吧。
无线感测器
无线感测器通常设置在难以取得或是取得成本十分高昂的环境中,因此在电力供应方面即须要有长久且不间断(超过10年)的使用寿命,或是要能安全可靠地从所在环境中获取。
此时,在管理能源的过程中,电源管理就必须要严格落实节约用电。无线感测器还具有极高的峰值对均值功率比(Peak-To-Average Power Ratio),某些情况下该比值会大于100。
图二说明了无线感测器的各种功耗模式。在这个例子中,感测器大部分时间处于睡眠模式,但在接到需要测量的通讯消息时可能会被唤醒,同时还可以让系统得知感测器已处于可用状态。

图二 : 无线感测器功率分布图
时间间隔越长,感测器可以向系统提供的资讯也就越多;这种大量的资讯传输可能需要消耗更多的电源,因此需要依赖可用的储存电源。电源管理解决方案必须要在消耗极少量的平均能源之下,供应所需的峰值功率。对于环境能源不足的系统,电源管理解决方案必须要采集能源,直到可以为所需的设施提供足够的能源为止。
附图三呈现上述系统的一个实施案例。在这个例子中,采用了基于最大功率点追踪(MPPT)电压与太阳能源开路电压的比值的最大功率点追踪方案,这种方案在执行最大功率点追踪功能的同时,还可实现能耗最小化;除此之外,还纳入了能源储存功能。由于储能元件的使用寿命至关重要,因而须注意不要对储能元件进行过度放电或充电。而这个实例中还设定了最小和最大储存电压所对应的电压水准。

图三 : 无线感测器的能源管理
为向系统通知储存的能源水准,工程师可以在外部配置可发出VBAT_OK这一通知时的电压水准。这套解决方案还加入了一个降压稳压器,以便为系统负载提供电力。整个系统的静态电流典型值仅为500nA,即使在弱电流时也能实现高效率。例如,在500mV输入和100uA充电电流的情况下,升压转换器的效率将高于70%。
[p]智慧电器
电器用品也是构成物联网的其中一环。很多时候,一般人不会想到这些个人电子装置如何成为物联网的一部分,但物联网确实地帮助实现人类与洗衣机、冰箱等电器的互动和对话。
一般来说,这类装置设备并没有太多可强调的亮点,只须把它们接入电网,设定一些资讯,它们就会按部就班地工作。举例来说,洗衣机在完成整个工作回圈后,过去的它可能只会发出声响;然而,如今的联网电器可以让使用者的资讯获取途径不只是依赖于所听到的声响。这将对电源设计人员产生何种影响呢?
未来,这种电器将不会只是在需要执行某个任务时处于开启状态,而是始终保持开启状态,或者至少是在某些功能始终保持开启。为使这些功能始终保持开启并随时进行资讯交流,就必须为其高效供电。
为了满足这种新的需求,电源设计人员不像以前只需要考量为电器提供执行任务所需的电力,而是需要承担起更多、更详尽的任务。
由于这些设备需要较高的功率来完成工作,在大多数情况下它们会被接入电网,因此没有采集能源的必要。然而,为保持开启状态,静态功率和供电效率就显得至关重要,以让新的连结功能可以正常运作。
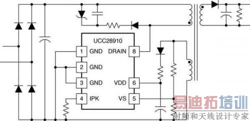
许多时候,这些连结功能会以无线方式工作并与当地网路进行通讯,因而决定了其功率级需要低于10W。这种低功率级一般可以由AC/DC返驰式解决方案(AC/DC Fly-Back Solution)来实现。
虽然有很多整合的返驰式解决方案可供选择,但是对这种应用则需要满足其特定的要求。图四举例说明了一个此类电源解决方案如何满足连结物联网的需求。
图四的返驰实例有几大特性:第一个特性是它具有小于30mW的极低待机功耗,这十分重要,因为即使电器装置处于空闲状态,连结也必须维持准备就绪的状态;而另一个特性是低电磁干扰(EMI),因为这台设备将需要经常性地透过无线通讯电路来供电。在这个例子中,控制器使用谷值开关和频率抖动来帮助减少电磁干扰。

图四 : 电器连接的低功耗AC/DC
还有一个特性是电源解决方案的尺寸大小。通常,尺寸大小本身并不构成问题,问题在于尺寸大小如何对最终成本产生影响。物联网是一项激励人心的技术,它可以透过手机的资讯发送,让您的洗衣机告诉您衣服可以放入烘干机了;或是让冰箱告诉您有人忘了关上冰箱门,为相当值得赞赏的技术,尽管如此,消费者仍不愿意为必要功能之外所产生的费用而买单。
因此,此类解决方案需要尽可能降低电源解决方案的成本。而实现这一目标的一个方法就是缩小尺寸,这个例子中采用了更高的工作频率(115kHz),进而达到了缩小尺寸的目的。
无线网路
让我们换个话题,谈一谈什么将成为物联网的心腹大患。正如在一开始所提到的,无线网路将是主要的能源大户。而目前有很多电源设计开发专案正在开发进行,以解决这一类的问题。
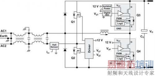
从封包追踪到数位射频(RF)功率放大器等为基地台研发的一切应用,这样的设计专案不胜枚举。由于许多基地台由电网供电,所以有条件让前端功率因数控制(PFC)的供电变得更加高效。图五展现其中一个方法,为无桥功率因数控制的功率级。

图五 : 图腾柱无桥功率因数控制(PFC)
透过移除二极体桥,该系统可获得更高的效率。虽然有许多不同版本的无桥功率因数控制拓扑,但我们将重点关注持续传导模式(CCM)图腾柱拓扑。
这种拓扑有利于减少元件数量和移除桥的损耗。利用氮化镓(GaN)与开关装置进一步提高效率。Q3和Q4的这些装置能够提供更低的闸极损耗,并实现更高频率的的工作,以及降低输出电容等其他寄生损耗。
此外,因为没有内在的本体二极体,所以反向恢复损耗也降到了最低。Q1和Q2的线路频率可以进行切换,还可以采用矽MOSFET电晶体,从而实现比仅有二极体时更多的损耗减少。因为这种拓扑有利于提高高功耗电网连结系统的整体效率,所以已经有数篇公开发表的论文研究详细介绍。
展望未来
物联网为电源设计人员带来诸多的新难题,而文中提到的只是冰山一角。物联网的采用和覆盖很大程度上取决于能否减少能源需求,包括采集环境能源、尽量减少家庭能源需求和降低整体网路能源需求等。
当我们为能源采集而开发新技术时,必须要牢记减少能源需求对于推动发展扮演了相当重要的地位,能源需求越低,就越有可能从环境中获取能源。
减少电网的能源需求也十分重要。如果是单独考虑每一个由电网供电的应用,它对效率的影响可能让人觉得微乎其微,甚至可以忽略不计。但政府所关注的是效率损失的总数。这不是一台洗衣机或一个基地台,而是数百万创造能源需求的应用。
幸运的是,电源设计人员拥有新的技术来应对这些挑战。有些时候,他们采用的是可将高压元件与低压控制相互整合的处理技术;而有些时候,则是采用能够在更高的切换速度下保持低损耗,进而提高高压转换效率的WBG装置。对于电源设计人员而言,未来必定会更加精彩、令人期待。
[p]


