- 易迪拓培训,专注于微波、射频、天线设计工程师的培养
MAX1917为冗余电源提供预偏置软启动
预偏置软启动已经成为冗余电源系统、并行电源模块、电池备份电压总线以及其它需要多电源为单个节点供电系统的重要功能。特别是在DC/DC转换器软启动期间,预偏置软启动可确保输出电容不放电。输出电容的放电可能引起冷启动时的启动振荡或导致热插拔时输出电压总线上出现较高的电压干扰。防止输出电容放电已经成为负载点电源设计的常规需求。
预偏置软启动已经成为冗余电源系统、并行电源模块、电池备份电压总线以及其它需要多电源为单个节点供电系统的重要功能。特别是在DC/DC电源转换器软启动期间,预偏置软启动可确保输出电容不放电。输出电容放电可能引起冷启动时启动振荡或导致热插拔时输出电压总线上出现较高的电压干扰。防止输出电容放电已经成为负载点电源设计中的常规需求。
MAX1917最初设计用于双数据速率(DDR)存储器的电压跟踪端接。当基准电压作用到REFIN时,为了避免较大的输入浪涌电流,MAX1917经过5级将输出电感电流上升到预设的输出电流门限。通过直接提升电感电流,而不是反馈参考电压,输出电感电流始终为输出电容充电,直至输出电压达到稳压值。因此在软启动期间不会产生负的电感电流,也不会发生输出电容放电。
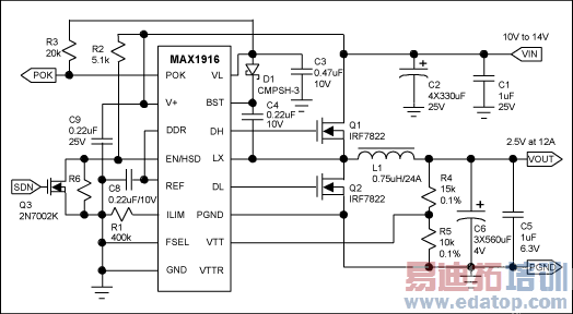
MAX1917虽然设计用于DDR存储器端接供电,其优异的瞬态响应和小封装尺寸使其成为负载点电源的较佳选择。图1所示为MAX1917用于2.5V负载点供电的原理图,表1给出了材料清单,图2所示为输出电压和输出电感电流的软启动波形。从这些图中可见,在软启动期间没有输出电压放电,同时输出电感电流保持为一个恒定的电流源。

图1. MAX1917实现2.5V电源输出
表1. 2.5V/15A设计材料清单 Comp. Description Venders
C1 1.0uF/25V ceramic cap, TMK316BJ105ML, 20mW max esr. Taiyo Yuden
C2 4X330uF/25V aluminum caps, ZA series, 26mW max esr. Rubycon
C3 0.47uF/10V ceramic cap, EMK212BJ474MG, 20mW esr max. Taiyo Yuden
C4, C8 0.22uF/10V ceramic capacitor, LMK107BJ224MA Taiyo Yuden
C5 10uF/6.3V ceramic capacitor, JMK316BJ106ML, 20mW max esr. Taiyo Yuden
C6 3X560uF, 4SP560M, 14mW max esr each capacitor. Sanyo
C9 0.22uF/25V ceramic capacitor, TMK312BJ224MF Taiyo Yuden
D1 30V/100mA Schottky diode, CMPSH-3 Central Semi.
L1 0.75uH/24A, CDEP149-0R7NC, (esr, 1.2mW max) Sumida
Q1 IRF7822 IR
Q2 2XIRF7822 IR
Q3 2N7002K Siliconix
R1 400k, 1%
R2 5.1k, 5%
R3 20k, 5%
R4 15k, 0.1%
R5 10k, 0.1%

图2. MAX1917的预偏置软启动波形
上一篇:视频监控技术的智能化趋势
下一篇:综合布线:双绞线应用优点介绍


