- 易迪拓培训,专注于微波、射频、天线设计工程师的培养
高频功率转换器的光耦合器及反馈回路
当相移45度且增益下降3dB时,极点的频率约为35kHz,这便解释了之前观测到的现象。这个耦合器在我们关心的频率之外,也出现其他复杂的极点与零点,不过与此分析没有关联,于是不加理会。
设计人员将测试电路的DC电压增加到11V,并且重复测量类似的结果。极点并未随着光耦合器的增大电流而明显变化。

图4 光耦合器较高电流的相位/增益测试
接着设计人员尝试在4kΩ电阻加上1.2nF电容,以补偿极点。设计人员依序在两个电流量重复相同的测试,而这在35kHz产生零点,有助于补偿光耦合器的极点。

图5 在35 kHz增加零点的结果
在这两种情况下,这作法都能有效地移动相移,当频率超过100kHz时,它会跨越135度的相移点,并在超过200kHz时,其增益会维持在大于3dB以上。
然后设计人员对功率转换器尝试相同的程序,接着在转换器的光耦合器电路中增加零点,使光耦合器在整个线路及负载范围保持稳定。
结论
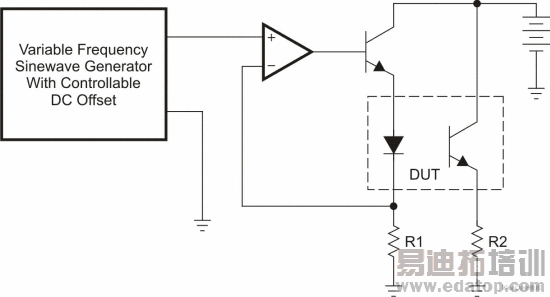
如果设计人员计划在频率超过8kHz且具有0dB交越的封闭反馈回路中使用光耦合器,必须先测试光耦合器,以了解其中的相位及增益特性。如果无法使用网络分析仪,可制作如图6所示的简易电路。这有助于设计人员以简易的元件、具DC偏移功能的变频信号产生器及电源供应器来辨识相位及增益。
将恒定振幅AC电流信号注入LED (在整个R1测得的电压),并且测量从光敏晶体管流出的电流(整个R2的电压),即可通过光敏晶体管所流出电流的振幅及相对相位了解极点的位置。在低频率的情况下,CTR会造成电流差异,不过,只要频率增加,通过晶体管的电流便会减少。将AC信号频率增加到光敏晶体管AC信号振幅为其先前值一半的程度时,即可辨识出极点频率。通过这项信息,即可计算出需要哪些元件才能在反馈回路增加零点。

图6 测试电路示意图
如果这些结果显示在0dB交越前电路运作范围内频率的情况下出现不需要的极点,则在连接LED电路的串联中增加零点可补偿及重新测试光耦合器。当然,这个最终的测试是在运作的转换器中进行。
来源:维库开发网
上一篇:科达助力广西公安实现高清可视指挥调度
下一篇:电视手机的标准及挑战


