- 易迪拓培训,专注于微波、射频、天线设计工程师的培养
基于MSP430的SLED控制系统的设计
自1971年Kurbativ等人首次制备出半导体SLED以来,SLED得到了惊人的发展。特别是近几年,其在光纤陀螺仪、光纤传感、光时域发射仪等方面得到了广泛的应用。SLED兼有LD和LED的优点,是一种自发辐射单程光放大非相干光源,具有发射谱宽、高输出功率、体积小、质量轻的特点。另外,由于其时间相干性短和空间相干性长,能有效地将光耦合进单模光纤。
对于SLED来说,其出射光功率及中心波长会随着驱动电流和管芯温度的漂移而发生变化。为了获得良好的光源性能,SLED管芯的电流和温度控制精度必须达到一定的水平。基于实现输出功率稳定、可靠,输出波长准确的目的,笔者设计了基于MSP430F449单片机的智能数字化SLED控制系统。
SLED特点介绍
系统采用了美国DenseLignt公司的DL-CS5029N SLED光源组件,它采用了标准的DIL14脚带尾纤的耦合封装,内置了热敏电阻和制冷器。内置的热敏电阻具有负温度系数,阻值随温度升高而减小,常温下(25℃)阻值为10kΩ。其中,该光源组件的TEC的制冷电压最高为1.8V,制冷电流为0.8A,在设计驱动电路时注意不要超过这个参数限制。
当光源工作时,温度会升高,这对输出功率影响很大。当输入电流不变时,输出功率随温度的升高而减小,而且温度过高也会影响光源的使用寿命。因此,要想稳定功率,解决驱动电流和温度的问题很重要。SLED的驱动控制多采用恒流控制和制冷器控制,当温度不变时,输出光功率就随电流增加而增加。基于上面这几点特性要求,稳定输出功率的驱动光源电路要从控制驱动电流和制冷器入手,通过稳定电流和温度,间接来稳定输出光功率。
系统结构原理
系统主要实现了恒流驱动及恒温控制等功能。整个系统由单片机控制。单片机采用MSP430系列的F449单片机,它是TI公司推出的超低功耗16位单片机,尤其适合于小型的嵌入式系统设计。其集成12位ADC和采样保持电路,采样速度快,最高可达200ks/s。系统中,电桥电路对温敏电阻进行电压采样,送入ADC进行转换,再经过内部的PID控制程序,通过DAC2输出一个电压来控制专用的半导体制冷器(TEC)控制芯片,以达到对SLED进行温度控制的目的。恒流功能由DAC1结合恒流源电路来实现。系统原理如图1所示。

图1 控制系统原理图
恒流源电路设计
系统对恒流源的要求是电流高度稳定,漂移和噪声足够小。采用高精度DAC作为恒压源,再通过V-I转换电路就构成了数字式恒流源,电路原理如图2所示。本系统采用美信公司的12位串行DAC MAX5812结合两个运放组成V-I转换电路。其中,MAX5812与单片机的通信采用串行I2C总线,需注意的是其SDA、SCL管脚在使用时要外接上拉电阻。

图2 恒流源电路原理图
该恒流源克服了模拟式恒流源的缺点,可以根据系统需要灵活地改变电流的大小,且其精度与稳定度与DAC精度有关,如果采用更高位数的DAC就可以做成更高精度的恒流源。
温控电路的设计
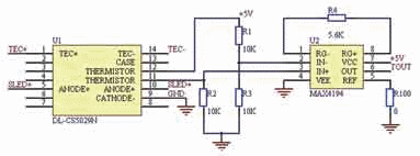
1 温度采样电路设计
该光源模块组件采用温敏电阻来反映管芯温度,温度采样电路如图3所示。采用电阻桥式电路,后面配合专用的桥式放大芯片和电压调理转换电路,将温敏电阻变化引起的电压变化转化为适合于单片机ADC输入的量程范围内。

图3温度采样电路
作者:中国石油大学(华东)崔海朋 来源:今日电子/21ic
上一篇:现有固网NGN向IMS演进方案研究
下一篇:智能主动防御系统


