- 易迪拓培训,专注于微波、射频、天线设计工程师的培养
完整、低成本、软件可编程的欧姆表可以测量微欧级电阻
许多应用要求测量非常低的电阻,包括但不限于保险丝完整性分析、继电器特性测量和超导体评估等。 市面上有各种各样的商用设备可用来完成这种任务,但这些设备价格异常高昂,而且无法集成到实验室以外的许多应用中。 常用的低成本、紧凑型电阻测量方法是将一个已知直流电流注入未知电阻,然后测量由此产生的电压,并利用欧姆定律计算电阻值。 遗憾的是,对于超低电阻,要使产生的电压足以与周围噪声相区别,所需的电流会变得大得离谱。

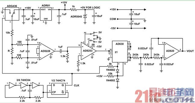
图1. AD8253配置为透明增益模式,允许用户根据表1手动设置增益。
图1是一个完整、低成本、软件可编程锁定放大器的原理图,设计用于测量微欧级电阻。 将电流切换到未知电阻中,产生一个交流电压。 通过如下方式产生1 mA电流脉冲:利用一个模拟开关(ADG436)将10 V电压(来自精密基准电压源ADR01)和地电压交替施加于10 kΩ电阻和未知电阻的串联组合。 由此产生的微乎其微的交流电压随后被施加于增益配置为100的仪表放大器AD8228。 AD8228的低噪声特性使它非常适合用作第一增益级。 AD8228之后是软件可编程增益仪表放大器AD8253,其增益可根据待测电阻的大小配置为1、10、100或1000。 图1中,AD8253配置为透明增益模式,允许用户根据表1手动设置增益。 AD8228和AD8253的增益漂移都非常低,因而系统增益在整个温度范围内极其稳定。 为了提取幅度信息,一个平衡解调器(AD630)同步整流所施加的信号。 然后,一个采用AD820的有源三极点低通滤波器抑制所有带外频率,并让带内目标信号通过。在最大系统增益时,其传递函数为50 mV/m。

该系统完全独立自足,用户只需提供+/-15V电源。 由普通低成本数字IC构建的1 kHz振荡器产生CLK信号,以控制系统的激励和解调部分,这些IC的5 V电源则利用分流调节器ADR5045从15 V供电轨获得。

图2. 对于不同长度的18 AWG铜线,系统的输出电压具有213.58 /cm的电阻,与实验室测量结果相同。
如上面图2所示,系统的输出电压在整个范围内是线性的。

图3. 系统的测量误差,曲线中的噪声是由放置测量引线的人为误差所引起,曲线的斜率是由系统的微小增益误差所引起。
图4进一步证实了系统的线性特征。

图4. 测量引线放置在1/2/4/8/16 cm的电线上时,系统的输出电压证实了系统的线性特征。


