- 易迪拓培训,专注于微波、射频、天线设计工程师的培养
基于高速脉冲边沿整形、调整技术分析
引 言
在高速脉冲中,上升、下降时间直接决定了脉冲的质量,随着快速沿脉冲在示波器的瞬态响应、时域反射技术、元器件的开关特性等方面的广泛应用,人们不仅关注脉冲信号的频率、幅度、宽度等特性,脉冲的上升、下降时间也得到了越来越大的重视。高速脉冲不仅仅要求脉冲的频率高,脉宽窄,同样对脉冲的快速沿提出了很高要求。现在国外的脉冲发生器已经能够生成上升、下降时间在100 ps以内的脉冲。产生一定重复频率、一定宽度的脉冲并不困难,但要产生纳秒甚至皮秒量级前、后沿的脉冲信号则是一件相当困难的事。隧道二极管以其变化速度快,功耗小的特点,在脉冲产生和整形电路中得到了广泛应用。尤其是在高速脉冲整形电路中,隧道二极管更是凭借它反应灵敏,瞬态响应快的特点大受青睐,本方案利用隧道二极管的隧道效应将输入差分脉冲的前后沿整形至800 ps以内,之后通过差分对管搭载恒流源实现脉冲上升、下降时间在800 ps~1μs之间的可控调整。
隧道二极管的特点
隧道二极管是一个PN结二极管,其特性曲线如图1所示。它与普通二极管特性曲线有很大不同,在电压U很小时,电流I已经相当大了,而电压U增大到一定数值时,电流I反而下降,呈负阻性。电压U为负值并且不大时,也有相当大的反向电流。隧道二极管的特殊性质是由于半导体掺杂特别重,导致阻挡层厚度特别薄,约为10-6cm,而普通二极管的阻挡层厚度约为10-4cm,从而导致二极管内的载流子除了以扩散方式移动以外,还以隧道效应移动,在反向状态下,流过二极管的电流主要是隧道电流,远远大于普通二极管的反向饱和电流,由于隧道效应,隧道二极管内没有少数载流子存储效应,从而使隧道二极管能工作于超高速状态,目前隧道二极管能产生边沿时间为20ps的高速脉冲。隧道二极管的伏安特性可用5个参数来表征:(1)峰点电压VP;(2)谷点电压VV;(3) 峰点电流IP;(4)谷点电流IV;(5)前向电压VF(投影峰点电压-与峰点相对应的第二个正电阻区的电压)。

脉冲整形电路分析
隧道二极管是个电压多值元件,它可以工作在单稳触发、双稳触发和自由多谐振荡3种方式下,3种工作方式的负载线见图2。在本方案中,通过偏置电路将隧道二极管的工作状态设为单稳触发模式,在保证脉宽不改变的前提下,对脉冲的上升、下降沿进行整形。图3即为单稳触发状态下的隧道二极管整形电路原理图。

方案选用国产2bs21d型号的隧道二极管,它的特性参数如下:IP=60 mA,VP=180 mV,VV=400 mV,VF=500 mV,IV=15 mA,CTM(最大总电容)=2 pF,由此可以计算出单稳状态下整形出的脉冲的阶跃时间为
![]()
电路中直流电源V1、电阻R1构成隧道二极管的偏置电路,设置隧道二极管的工作状态为单稳触发模式。电感L1用来改善输出波形边沿,取值计算公式为L= 5TR×(R2+R1),C1为隔直电容。当触发脉冲Vin的上升沿到来时,隧道二极管上的电流随之增加,当二极管上的电流超过峰点电流IP时,由隧道效应,二极管上的电压跃升至前向电压VF,从而实现对脉冲的上升沿进行整形;保持二极管上的电流稳定不变,即可维持脉冲的幅度不变,也就保证了输出脉冲 Vout的脉宽;当Vin的下降沿到来时,二极管上的电流减小,当电流降至二极管的谷点电流IV并继续下降时,由隧道效应,此时二极管上的电压由 UV突降至UB(与谷点对应的第一个正阻区的电压),从而实现对脉冲的下降沿的整形。
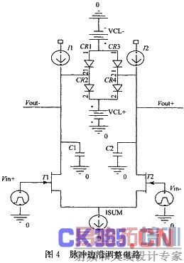
边沿调整电路分析
电容对电压有记忆性质,控制对电容的充放电电流就可以控制电容输出电压的波形,利用这个特点,可以设计出差分脉冲的上下沿调整电路。

对脉冲边沿的调整过程如下:2个场效应管(NE321000)构成高速开关,控制差分输入信号的通断。电流源I1、I2、I3之间的关系为 I1+ I2=I3。当输入信号VIN+的上升沿到来时,可知VIN-幅度下降。此时T1导通,T2关断。电容C1上的电流为IC1=I1- I3=-I2,C1放电,调整VOUT-的下降沿;电流源I2对电容C2充电,调整VOUT+的上升沿。当C1上的电压下降到(VCL)-VCR1时,二极管CR1导通,C1 不再放电,VOUT-的低电平被钳在(VCL)-VCR1上;同理,C2上的电压上升到(VCL)+VCR4时,CR4导通,C2 不再充电,OUT+的高电平被固定在(VCL+)+VCR4上。电容电流脉冲的上升、下降时间。电路的仿真结果如下:与电容电压之间有关系式:CU=∫Idt,从这个公式中要计算出脉冲的边沿时间比较困难,可以将流过电容的电流近似看作一个三角波,由此可得到脉冲上升、下降时间与脉冲幅度、充放电电流和电容之间的关系式: T≈2CU/I。可知,改变电流I1、I2、ISUM和电容C的大小即可调整脉冲的上升下降时间。
实验结果及分析
实验测试过程中,采用agilent 33 250脉冲发生器作为脉冲源,分别输入频率为80 MHz和100 kHz,边沿时间为4 ns的脉冲;采用agilent infiNIium 600 MHz示波器分别在隧道二极管整形电路和边沿调整电路侧测得输出结果如表1、表2所示:

结语
从测试数据来看,实验结果与理论计算结果非常相似,但还是存在一些差异,这主要是由于在分析过程中对电路进行了适当的近似和简化,以及在电路制作中引入的寄生电容等不确定因素造成的。可以看出,该方案对80MHz以内的脉冲信号能起到较好的边沿整形和调整的效果。
本文利用隧道二极管的隧道效应和场效应管的高速开关功能,成功实现了将脉冲的上升、下降边沿整形到皮秒级别,并可在800 ps-1 us之间可控调整。随着对脉冲上升、下降时间的重视,能够实现脉冲边沿整形、控制的电路结构将越来越有实用价值,本设计方案具有结构简单,成本低,性能好的特点,在高速脉冲发生技术中将有较好的应用前景。
上一篇:基于远程通信和学习功能的电厂火检监控系统
下一篇:实时无线视频系统中的传输差错处理


