- 易迪拓培训,专注于微波、射频、天线设计工程师的培养
通过非接触光学接近式传感器方案实现智能感应
通过全方位光学接近方案加快产品上市速度
安华高科技(Avago Technologies)光学接近式传感器方案可针对各种应用提供智能感应,该方案包含接近式传感器和信号调整芯片,完整的方案提供有以下几个重要优点:
* 加强性能和鲁棒性
* 适合低功耗应用
* 加快产品上市速度
* 提高设计灵活度
Avago的APDS-9700是一款通过提供适当信号调整,例如以足够电流驱动发射器并强化传感器输出来向微控制器提供适当且可靠的连接,增强光学传感器电路性能和鲁棒性的ASIC。除了为物体检测系统添加智能外,该芯片同时还能处理环境光干扰问题,而且其小型且紧凑的QFN封装(2x2mm)更是有效降低电路板占用空间并节省外部元器件需求。
图4显示了APDS-9700信号调整芯片的功能方块图。

图4:APDS-9700信号调整芯片功能方块图。
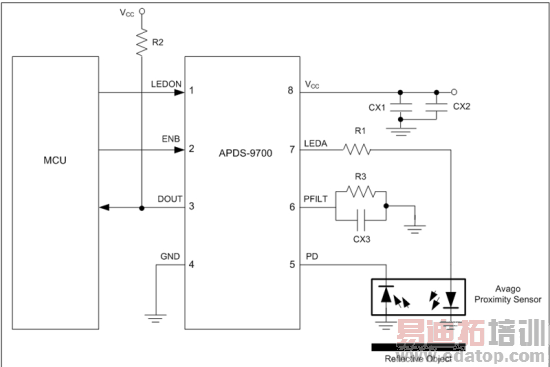
使用HSDL-9100和APDS-9700的接近感应应用电路
图5为使用Avago APDS-9700信号调整芯片搭配Avago HSDL-9100构成的接近感应应用电路参考设计,在这个设计中,接近式传感器的发射器以脉冲串信号、扫频(chirp)信号或伪随机信号方式送出串行脉冲,通过特定检测距离,并由障碍物体或表面反射回到接收器。

图5:使用Avago APDS-9700信号调整芯片和HSDL-9100接近式传感器的光学接近感应设计。
在这个设计范例中,脉冲由预编程的微控制器产生,接着送入APDS-9700的LEDON引脚。想要适当运行,脉冲宽度应该要大于1μs。
当LEDON引脚上的开关脉冲由逻辑高电平变成低电平或由低电平变成高电平时,可能会在电源Vcc上产生尖峰电压,主要原因是内置的红外LED驱动电路以高电流工作,这个高电流会受到电感影响形成"弹跳与反弹跳"效应,在快速开关过程中造成尖峰电压。感应的电感值可能由芯片内部焊线、外部测试探针甚至是连接到电源的导线产生,由于尖峰电压可能造成芯片发生错误甚至造成损坏,因此加入了CX1和CX2去耦合电容来吸收这些尖峰电压,在这个应用中,建议使用100nF的CX1与6.8μF的CX2。
LEDA是驱动红外发射器的输出引脚,R1则是用来控制流经红外发射器电流的限流电阻,R1阻值越高,流经红外发射器的电流越小,对于物体检测距离较短的部分应用,并不需要高电流,降低流经发射器的电流有助于降低电源电压的尖峰电压。
光检测器的阴极则直接连接到APDS-9700的PD引脚。
电阻R3和电容CX3并联并连接到PFILT引脚,形成产生输出电压VPFILT的积分电路,由内部电压电流转换器所提供的电流通过这个积分电路以特定时间常数进行充放电动作。
PFILT模拟输出引脚可以连接到微控制器的模数转换器,将持续变化的电压转换成为二进制数字形式,这些二进码可以在PC、LED或LCD面板上显示检测距离。
除了提供PFILT引脚的输出电压外,积分电压VPFILT同时也连接到滞环比较器的输入,当滞环比较器的输入到达预先设定的参考阀值电压VTH时,会在输出产生逻辑高电平到低电平的变化,否则会产生低电平到高电平变化,因此光二极管检测器输出的改变会在DOUT引脚上以数字输出呈现,由于DOUT是一个开集引脚,因此需要在DOUT上连接一个上拉电阻R2到电源Vcc。
DOUT数字输出引脚可以连接到微控制器、LED或开关,以便提供是否感应到物体的状态。
APDS-9700拥有ENB引脚,可以让使用者在器件不需工作时关闭芯片以节省功耗,当ENB引脚为高电平时,器件将关闭,当ENB引脚为低电平时器件将启动并回复正常工作,这些动作可以使用状态机实现,而动作的顺序则可以通过微控制器编程进行控制。
作者:Shiun Pin LIM,产品技术工程师
May Hui Bee ONN,产品经理
Lee Kai Koon,产品技术工程师
隔离产品事业部
安华高科技
来源:电子工程专辑


