- 易迪拓培训,专注于微波、射频、天线设计工程师的培养
一种立体声信号相位差电平差测试仪的设计方法
本文主要提出了一种立体声信号相位差电平差测试仪的设计方法。用单片机为控制核心,主要由相位差检测模块、电平差检测模块、频谱分析及处理模块、电源模块、键盘和显示模块组成。
将LR立体声信号经频谱分析、整形及占空比检测电路进行处理,采用过零鉴相法,通过测矩形波占空比,实现相位差的测试。将LR信号用AD736专用芯片实现AC/DC转换,通过单片机编程,得到LR电平差。
在立体声播音或放音时,如果左右声道信号存在相位差和电平差,对播音或放音质量将会产生一定影响,出现声像漂移、音量减小、噪音增大和失真等故障现象。左右声道相位差电平差越大,音质也越差,严重时还会造成无音故障。
为此文中设计了立体声信号相位差电平差测试仪,只有准确测出相位差电平差,再用补偿电路进行修正,才能保证播音或放音质量,更好地满足人们欣赏到音质优美的广播或音乐的需要。
1设计方案
如图1所示,是立体声信号相位差电平差测试仪原理方框图。提出了一种立体声信号相位差电平差测试仪的设计方法。用C8051F020单片机为控制核心,主要由相位差检测模块、电平差检测模块、频谱分析及处理模块、电源模块、键盘和显示模块组成。将LR立体声信号经频谱分析、整形及占空比检测电路进行处理,采用过零鉴相法,通过测矩形波占空比,实现相位差的测试。将LR信号分别用AD736专用芯片实现AC/DC转换,通过单片机编程,得到LR电平差。整个系统用单片机控制,键盘操作,用LCD显示相位差电平差及相关信息。

图1 立体声信号相位差电平差测试仪原理方框图
2系统硬件设计
2.1相位差检测模块
2.1.1方框图和电路原理图
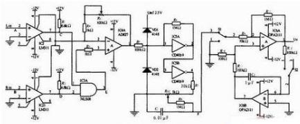
如图2所示,是相位差检测模块原理方框图。如图3所示,是相位差检测模块电路原理。

图2 相位差检测模块原理图
相位差检测模块由电压比较器、与门、放大器、占空比检测电路和仪器放大器组成。如图3所示,IC2 LM311和IC21LM311及其周围器件,构成2个电压比较器,L(A点信号)R(B点信号)左右声道信号分别经IC2、IC21电压比较器整形变为方波信号(C点信号和D点信号),然后再相与,得到矩形波(E点信号),74LS08是与门。IC4 AD827及其周围器件构成同相放大器,对与门输出的信号进行放大。IC5 CD4069及其周围器件构成占空比检测电路,用过零鉴相法,测量两个矩形波信号的占空比。输入端加入一个占空比为D的矩形波,输出端F点输出一个直流信号,数值在0~100 mV之间变化,这个直流信号既代表占空比D,是反映相位差的一个量。IC6 OPA2111及其周围器件组成仪器放大器,用于放大F点输出信号,因这个信号数值在0~100 mV,是小信号,所以采用自动较零型仪器放大器,以保证测试仪有很高的精度。当开关S1、S2同时打在"1"时,完成自动较零功能;当开关S1、S2同时打在"3"时,是正常的放大功能。放大后的信号,再加到单片机的A/D端,C8051F 020的内部设有12位A/D转换器。

图3 相位差检测模块电路原理图
2.1.2理论分析及实现
立体声信号是20Hz~20 kHz的音频信号,用uSL、uSR分别表示由音响设备输出的左右声道信号,其数学表达式为:
uSL(t)=USLsin(ωSLt+ψIL)(1)
uSR(t)=USRsin(ωSRt+ψIR)(2)
在式(1)和式(2)中,ψ是初相,ωt+ψ是相位。相位的表达式为:
φ(t)=ωt+ψ(3)
由式(3)可知,相位是时间t的线性函数。左右声道的φSL(t)和φSR(t)是2个简谐振荡的相位,则其相位差为:
φS(t)=φSL(t)-φSR(t)=(ωSL-ωSR)t+(ψSL-ψSR)=ψSt+(ψSL-ψSR)(4)
由式(4)可知,相位差也是时间t的线性函数。φ对ω偏导数是群延时,群延时tp为
由音响设备输出的左右声道信号"uSL、uSR,经过频谱分析及处理电路后,得到uL、uR信号,uL、uR是同频率的正弦信号,即ωL=ωR,则有:
φ(t)=φL(t)-φR(t)=(ωL-ωR)t+(ψL-ψR)=ψL-ψR(6)
由式(6)可知,uL、uR信号的相位差是一个常数,并由初相之差决定。如将L信号作为基准信号,L、R信号即uL、uR信号的表达式为:
uL(t)=ULsinωt(7)
uR(t)=URsin(ωt+ψ)(8)
这时,L、R信号相位差为:
φ=0-ψ=-ψ(9)
式(9)中的负号表示L滞后R一个ψ角度。所以只需要测量计算出相位差φ即可,或用△ψ表示LR信号的相位差。
如图4所示,是图4中A点、B点、C点、D点、E点的波形图。

图4 ABCDE各点的波形图
图4中,uA、uB是L信号和R信号,是正弦波;uC、uD是L、R信号经电压比较器整形后的方波,uE是2个方波相与后得到的矩形波,D是占空比。用过零鉴相法,测量两个矩形波信号的占空比。过零鉴相法是:两个正弦波,频率相同,让其经过鉴相网络后,变为方波。其前沿对应于正弦波的正向过零点,后沿对应于正弦波的负向过零点。再将两个方波送入到触发器的复位端和置位端,被测量方波的前沿将其复位,基准方波的前沿将触发器复位。触发器输出的脉冲宽度即是两个信号过零点的时间差,即图4中的占空比D.
再将uE放大后,送入占空比检测电路,在输出端F得到一个直流电压,数值是0~100 mV,这个直流信号即代表占空比D,是反映相位差的一个量,D从[(0~100%)×T]变化,其中T为A点(或B点)信号的周期。如F点输出信号为10 mV时,D=10%×T,则L(A点信号)和R(B点信号)的相位差△φ=180°-10%x360°。当D=0时,R、L信号的相位差为180°,即反相,这时立体声信号严重失真。
2.2电平差检测模块
图5所示为电平差检测电路原理图。因左右声道电平差检测电路图完全一样,所以图5是左声道电平差检测电路原理图。电平差检测电路由衰减器、交流直流变换电路和放大器三级组成,其中IC7 NE5532及其周围器件组成衰减器,将输入L信号电压的有效值衰减到200 mV.IC 8AD736及其周围器件组成交流变直流电路。IC9 NE5532及其周围器件组成放大器,将信号放大后送入单片机的A/D端。为了提高精度和减小误差,前级衰减器和后级放大器设计成自动校零型电路。

图5 电平差检测电路原理图
上一篇:基于SHT11传感器的温湿度测量系统设计
下一篇:选择你的PLL锁定时间测量


