- 易迪拓培训,专注于微波、射频、天线设计工程师的培养
初探无线城市指标
录入:edatop.com 点击:
随着宽频连网率的提升与无线设备的普及,全球各地的主要城市纷纷建构无线城市(Wireless City)计画,希望透过无线网络的基本建设,除了提供民众更便利的连网服务之外,更能提升城市竞争力与增加信息投资的比重。本文将针对Intel与Gartner对于无线城市的相关指针与建议,提供初步的介绍。
一、Intel之美国「最无线城市」评比
Intel于2005年1月至4月中旬,着手研究美国前100大城市无线网络使用概况,并分析各城市无线热点的利用情形。调查结果,西雅图及旧金山被评为全美「最无线」的城市(the most unwired city),这两个地区的计算机使用者可在餐厅、图书馆或公共广场发送e-Mail及搜寻网络上的资料。此次评比的衡量指针包括:
· 收费及免费的热点数
· 区域当中可宽频接取到家户的邮政编码数
· 使用Wi-Fi的家庭数
· 使用无线设备(例如:可使用BlackBerry服务)的人口数

二、Intel之「数字城市」架构
Intel提出的「数字城市(Digital Community)」是指:使用「开放式」工业标准来架构宽频网络,提供弹性、服务导向的运算环境。在数字城市里面,各种计算机或是外围都可以透过无线网络连上Internet,并取得各项e化服务。因此,无线网络架构不光是数字城市的重点,更是迈向数字城市的第一步。

数字城市的主要趋动力,应该包含下面的需求:
· 节省成本的都市应用:增加政府效能与生产力。
· 强化通讯架构:提升宽频服务、降低网络建设成本与不断地提升服务。
· 经 济 发 展:提供民众谋职、发展新的商业模式、提供观光导览等等。
· 改善市民的生活满意度:以高速的资料语音多媒体服务来进行远程通讯,并提供低收入区域的民众也能享有合理的宽频上网服务。
Intel针对数字城市的规划,提供了一系列的循环架构,可以经由这些策略架构去分析与规划数字城市的发展(如下图):
· 定义一个「核心行动团队」。
· 研究适当的技术 / 服务供货商。
· 依照不同的商业案例进行配置。
· 建立都市共识。
· 设立当地的基金会与相关营运资源。
· 衍生伙伴关系与发展机会。
· 建立管理模式。

其中,在商业案例(Business Case)上,高速连网服务又细分成多种模块:

完成了第一步的规划阶段与主要驱动力之后,数字城市将会依照「部门(Departments)」、「科技(Technologies)」、「单位(Agencies)」、「地理位置(Geographies)」、「使用者(User Group)」、「服务供货商(Service Provider)」产生各种不同的变化与交互合作,并且衍生出不同的目的与方向(如下图)。

完成上面的步骤与分析之后,数字城市的最佳实务(Best Practices)将会着重在「宽频建设是否能推动当地政府在技术与财务上的平衡需求、并且透过宽频建设为当地带来新的投资」。
三、Gartner针对全球无线城市计画的规划建议
著名的调查研究单位Gartner针对各地区政府在执行无线城市计画时,提供了下列的建议,作为规划时的参考:
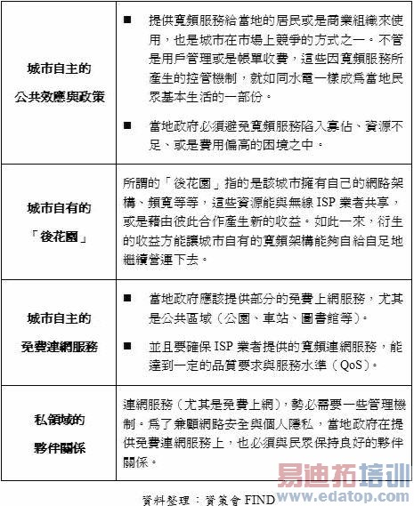
· 内部应用(Internal Applications):维持宽频网络的低廉成本,是建构无线城市必须长期关注的基本因素。许多市政的基础建设与应用都需要无线网络的可移植性与行动便利性,例如:社工人员的居家探访、市区的监控设备、公共开放空间(如:公园、社区大学、图书馆等)、环保与噪音防制等。这些考虑因素在无线城市的建构案里面,必须佐以商业案例的考量,以确保无线城市的执行能走向长期维运。
· 全球接轨(Universal Access):无线城市计画除了硬件建设之外,最大的用途便是希望市民能透过都市自有的无线网络,进行无所不在的e化服务与连网行为。
因此,当地政府的线上服务与网络建设是相辅相成的,甚至可以说,无线城市的网络建设是促使「线上服务」更加便民的第一步。也因为线上服务的安全性、方便性是无线城市基础建设的目标,因此无线城市的长期维运与系统整合,必须将「线上服务」的永续经营列入考量。
· 商业利益(Commercial Interest):无线城市的基础建设不该只局限在某些地区,应该是全面性的普及。为了达到这样的要求,必须纳入民间ISP业者的参与。一方面除了可以提供全面性的无线网络服务之外,另一方面也可以彼此分担建设成本,避免日后维护经费的节节高升。业者参与所带来的商业利益,可以让无线城市计画更长久的营运下去。
四、无线波士顿计画 归纳出五大经营模式
美国麻州的波士顿市长Thomas M. Menino于2006年2月宣布成立Wi-Fi工作小组,负责统筹推动无线城市计画,期望带领波士顿成为无线上网的领导城市。第一步骤就是成立了无线特别工作组(Wireless Task Force)委员会,进行前期的调查与研究工作。波士顿无线特别工作组委员会针对全美各大无线城市计画,归纳出五种经营模式:
· 城市热点模式(Community Hotspot Model):类似FON,大家都把无线网络分享给其它人使用(不论是私人网络或是公众网络),藉此形成一个广泛的无线网络环境。
· EarthLink模式:在每个大楼都有一个单独的无线网络环境,外来访客的使用或是大楼内部公司行号的使用,都必须付费(月租费或是单次计价)。
· Google / MetroFi模式:同上述经营模式,但使用者是「免费使用」。因为无线网络供货商会从广告中获利,以支付营运成本。
· Venue热点模式:几栋大楼内的无线网络,采用「联合营运」的模式进行收费(月租费或是单次计价)。
· 城市自治(自营)的建设:仅在市立的各服务单位与建筑物内,提供市民使用的城市无线网络。外来使用者(观光客或商务人士)必须酌收费用。
五、小结
无线城市的推动浪潮,在全球形成一股庞大的力量。台湾的各大城市也纷纷建构起自己的无线网络计画,台北市的成果最为丰硕,除了获得 ICF的2006年全球智能社群首奖之外,也获得 JiWire认证为「全球最大公共无线宽频网络城市(World’s Largest Wi-Fi Network City)」,以及 W2i 无线社群最佳实务奖「最佳e化政府应用」殊荣。在政府积极推动M-Taiwan(行动台湾)计画的协助下,相信台湾的行动信息动能,将会更加蓬勃。
一、Intel之美国「最无线城市」评比
Intel于2005年1月至4月中旬,着手研究美国前100大城市无线网络使用概况,并分析各城市无线热点的利用情形。调查结果,西雅图及旧金山被评为全美「最无线」的城市(the most unwired city),这两个地区的计算机使用者可在餐厅、图书馆或公共广场发送e-Mail及搜寻网络上的资料。此次评比的衡量指针包括:
· 收费及免费的热点数
· 区域当中可宽频接取到家户的邮政编码数
· 使用Wi-Fi的家庭数
· 使用无线设备(例如:可使用BlackBerry服务)的人口数

二、Intel之「数字城市」架构
Intel提出的「数字城市(Digital Community)」是指:使用「开放式」工业标准来架构宽频网络,提供弹性、服务导向的运算环境。在数字城市里面,各种计算机或是外围都可以透过无线网络连上Internet,并取得各项e化服务。因此,无线网络架构不光是数字城市的重点,更是迈向数字城市的第一步。

数字城市的主要趋动力,应该包含下面的需求:
· 节省成本的都市应用:增加政府效能与生产力。
· 强化通讯架构:提升宽频服务、降低网络建设成本与不断地提升服务。
· 经 济 发 展:提供民众谋职、发展新的商业模式、提供观光导览等等。
· 改善市民的生活满意度:以高速的资料语音多媒体服务来进行远程通讯,并提供低收入区域的民众也能享有合理的宽频上网服务。
Intel针对数字城市的规划,提供了一系列的循环架构,可以经由这些策略架构去分析与规划数字城市的发展(如下图):
· 定义一个「核心行动团队」。
· 研究适当的技术 / 服务供货商。
· 依照不同的商业案例进行配置。
· 建立都市共识。
· 设立当地的基金会与相关营运资源。
· 衍生伙伴关系与发展机会。
· 建立管理模式。

其中,在商业案例(Business Case)上,高速连网服务又细分成多种模块:

完成了第一步的规划阶段与主要驱动力之后,数字城市将会依照「部门(Departments)」、「科技(Technologies)」、「单位(Agencies)」、「地理位置(Geographies)」、「使用者(User Group)」、「服务供货商(Service Provider)」产生各种不同的变化与交互合作,并且衍生出不同的目的与方向(如下图)。

完成上面的步骤与分析之后,数字城市的最佳实务(Best Practices)将会着重在「宽频建设是否能推动当地政府在技术与财务上的平衡需求、并且透过宽频建设为当地带来新的投资」。
三、Gartner针对全球无线城市计画的规划建议
著名的调查研究单位Gartner针对各地区政府在执行无线城市计画时,提供了下列的建议,作为规划时的参考:
· 内部应用(Internal Applications):维持宽频网络的低廉成本,是建构无线城市必须长期关注的基本因素。许多市政的基础建设与应用都需要无线网络的可移植性与行动便利性,例如:社工人员的居家探访、市区的监控设备、公共开放空间(如:公园、社区大学、图书馆等)、环保与噪音防制等。这些考虑因素在无线城市的建构案里面,必须佐以商业案例的考量,以确保无线城市的执行能走向长期维运。
· 全球接轨(Universal Access):无线城市计画除了硬件建设之外,最大的用途便是希望市民能透过都市自有的无线网络,进行无所不在的e化服务与连网行为。
因此,当地政府的线上服务与网络建设是相辅相成的,甚至可以说,无线城市的网络建设是促使「线上服务」更加便民的第一步。也因为线上服务的安全性、方便性是无线城市基础建设的目标,因此无线城市的长期维运与系统整合,必须将「线上服务」的永续经营列入考量。
· 商业利益(Commercial Interest):无线城市的基础建设不该只局限在某些地区,应该是全面性的普及。为了达到这样的要求,必须纳入民间ISP业者的参与。一方面除了可以提供全面性的无线网络服务之外,另一方面也可以彼此分担建设成本,避免日后维护经费的节节高升。业者参与所带来的商业利益,可以让无线城市计画更长久的营运下去。
四、无线波士顿计画 归纳出五大经营模式
美国麻州的波士顿市长Thomas M. Menino于2006年2月宣布成立Wi-Fi工作小组,负责统筹推动无线城市计画,期望带领波士顿成为无线上网的领导城市。第一步骤就是成立了无线特别工作组(Wireless Task Force)委员会,进行前期的调查与研究工作。波士顿无线特别工作组委员会针对全美各大无线城市计画,归纳出五种经营模式:
· 城市热点模式(Community Hotspot Model):类似FON,大家都把无线网络分享给其它人使用(不论是私人网络或是公众网络),藉此形成一个广泛的无线网络环境。
· EarthLink模式:在每个大楼都有一个单独的无线网络环境,外来访客的使用或是大楼内部公司行号的使用,都必须付费(月租费或是单次计价)。
· Google / MetroFi模式:同上述经营模式,但使用者是「免费使用」。因为无线网络供货商会从广告中获利,以支付营运成本。
· Venue热点模式:几栋大楼内的无线网络,采用「联合营运」的模式进行收费(月租费或是单次计价)。
· 城市自治(自营)的建设:仅在市立的各服务单位与建筑物内,提供市民使用的城市无线网络。外来使用者(观光客或商务人士)必须酌收费用。
五、小结
无线城市的推动浪潮,在全球形成一股庞大的力量。台湾的各大城市也纷纷建构起自己的无线网络计画,台北市的成果最为丰硕,除了获得 ICF的2006年全球智能社群首奖之外,也获得 JiWire认证为「全球最大公共无线宽频网络城市(World’s Largest Wi-Fi Network City)」,以及 W2i 无线社群最佳实务奖「最佳e化政府应用」殊荣。在政府积极推动M-Taiwan(行动台湾)计画的协助下,相信台湾的行动信息动能,将会更加蓬勃。
13.56MHz NFC天线,13.56MHz RFID天线设计培训课程套装,让天线设计不再难
上一篇:选择用于无线技术的射频片状电容
下一篇:前进中的晶圆级3D集成


