- 易迪拓培训,专注于微波、射频、天线设计工程师的培养
30MHz至2GHz宽带下变频器的设计
在雷达、扫描接收器、电缆基础设施和仪表等传统宽带射频应用中,单个接收器链路通常不够宽,不能覆盖整个有用带宽。人们常常使用多个并联信号链路来模拟单个宽带接收器链路。这导致费用和复杂性较高、设计时间较长。因此,减少并联通路几乎是所有接收器设计的重中之重。这些宽带射频接收器非常有用,它们甚至适用于频带较窄的应用,可重用于仅因软件修改而稍有不同的产品,因此能够节省总的工程时间,降低生产成本。
LTC5510是一款1MHz至6GHz的有源混频器,可在极宽的输入带宽上提供高性能,该器件可用于上变频和下变频应用,具备灵活的电源,停机时功率极低,仅需要很低(0dBm)的LO驱动电平。
图1显示了一个可用带宽为30MHz至2GHz的双转换接收器。一般情况下,为了覆盖这个带宽,会需要两至3个并联链路。而采用LTC5510,可以用单个电路轻松覆盖这一带宽。
描述
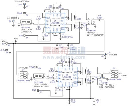
在图1中,范围在30MHz至2GHz的RF输入信号首先经过预选器滤波,第一个LTC5510运用高压侧LO注入,将该信号升频转换至2.5GHz中频(IF)。通过上变频至高于最高输入信号频率的IF,可在进入第二级频率转换之前轻松地滤除镜频信号。然后,第二个LTC5510将该信号降频转换至140MHz,进一步对该信号进行滤波和处理。

图1:双转换接收器方框图。
所测得的整个信号链路的功率增益、IIP3 和噪声指数如图2和图3所示。

图2:所测得的接收器增益和IIP3。

图3:所测得的接收器噪声指数。
当试图接收这类频率范围很宽的信号时,一些意想不到的混频分量可能污染输出信号。重要的是,要测量这些信号的衰减,以确保它们不会影响射频链路性能。在图1所示的射频链路中,最成问题的混频分量是LO-(2×RF),该分量碰巧落在2.5GHz IF上。所测得的混频器1之2×1杂散噪声如图4所示。

图4:混频器1的2×1杂散噪声性能。
图5显示了两级接收器的完整原理图。

图5:双转换接收器的完整原理图。
总结
LTC5510 有源混频器在上变频和下变频应用中均可提供高性能。其独特的宽带50Ω匹配输入使该器件尤其适用于高性能宽带接收器,同时还可降低总的解决方案成本并简化设计。另外,本文信号链路的更高频率版本(也采用LTC5510)可以改为并联链路,以在需要时提供更宽的总带宽。
作者:Weston Sapia、Vladimir Dvorkin,凌力尔特公司

