- 易迪拓培训,专注于微波、射频、天线设计工程师的培养
TD-LTE天线部署场景分析
2013年以来,全球TD-LTE网络进入蓬勃发展期。最新统计数据表明,截至2013年5月,全球已商用17个TD-LTE网络,另有40余家运营商公 布了明确的TD-LTE商用计划,全球TD-LTE用户数突破300万。然而,由于目前TD-LTE网络部署主要集中在F频段 (1880~1920MHz)和D频段(2500~2690MHz),或由原来的TD-SCDMA网络升级而来,针对不同的建站场景,如何选择合适的天线,同时保证最优的网络性能,成为运营商面临的一大挑战。本文希望通过对不同的网络场景进行分析,结合天线的不同性能,为运营商解决上述挑战提供一些思路。
目前主要的TD-LTE天线有FA/D双频独立电调天线和FAD宽频天线。其中FA/D双频独立电调天线主要适用于FA频段(F频 段:1880~1920MHz,A频段:2010~2025MHz)和D频段(2500~2690MHz)共天馈部署的场景。FAD宽频天线支持整个 FAD频段内的任意一个频段,适用于在天面空间充足、FA频段和D频段独立部署天馈的场景。
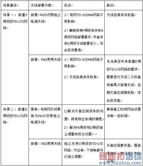
下表将对两种典型场景的天线部署进行分析:

以下针对两种场景的天线部署方案各做一个详细的描述说明。
场景一:新增FA/D双频独立电调天线 现网TD-SCDMA网络的天线不做改动,针对F频段和未来D频段的部署要求,新增一面FA/D双频独立电调天线。一次天面部署,兼顾未来需求,避免后续 天面改造造成的网络二次调整和业务中断,节省部署成本。同时该天线的F频段和D频段电下倾角可以独立进行调整,使两个频段的覆盖分别达到最优,解决F和D 频段差异造成的覆盖差别。
由于F频段与D频段覆盖范围不一样,若天线采用原始的机械下倾方式进行调整,容易影响邻区覆盖,产生干扰,不能保证用户体验。FA/D双频独立电调 天线可以针对F频段和D频段独立调整天线下倾角,保证不同场景下TD-LTE网络性能最优。下图所示的实际城区场景仿真表明,FA/D双频独立电调天线与 单频独立天线的网络性能相当,相比FA/D内置合路非电调天线,在保持小区平均吞吐量的同时,能大幅提升小区边缘吞吐量30%左右,实现无处不在的LTE 网络覆盖。当前实际现网测试和上述分析基本吻合。

图1:FA/D双频独立电调天线、FA/D内置合路天线和FAD宽频天线所产生的小区吞吐率仿真数据比较
场景二:新增FAD宽频天线 现网TD-SCDMA网络的天线不做改动,针对F频段的TD-LTE部署新增FAD宽频天线,天线方位角、下倾角可以独立调整,缺点是后续增加D频段的 TD-LTE网络部署时,需要新增加天线或者对天线进行二次改造,继而带来后续网络大的调整。
场景三:将现网天线替换为FA/D双频独立电调天线 出于天面空间受限和业主协调困难等原因,部分站点将无法新建独立天线,故使用FA/D双频独立电调天线替换现网TD-SCDMA天线,既不用增加新的天面资源,又可以同时支持TD-SCDMA和TD-LTE两个系统。
场景四:新增FAD宽频天线 天面空间充足的前提下,考虑新增部署FAD宽频天线,可以支持D频段的TD-LTE网络,方位角、下倾角可以独立调整。
基于以上分析,建议场景一使用新增FA/D双频独立电调天线方案,减少后期新增D频段天线部署对现网的影响,降低运营商综合投资。建议场景二在天面 空间受限的情况下,使用FA/D独立电调天线替换原有天线的方案,减少天面获取难度。在天面空间充足的情况下,可使用新增一面FAD宽频天线的方案。
随着移动宽带网络的发展,TD-LTE天线也正在向电调化和宽带化方向发展,FA/D双频独立电调天线、FAD宽频天线等多类型天线的推出,正推动着TD-LTE网络加快部署。

