- 易迪拓培训,专注于微波、射频、天线设计工程师的培养
脉冲激光电源的设计与研制
摘要:介绍了一种新型脉冲激光电源的设计与研制,给出了这种电源的电路原理图和调试过程中应注意的问题及一些重要元器件的选择和加工方法。
关键词:脉冲激光电源;设计;调试
Design and Development of Power Supply for Pulse Laser
WANG Shui-ping, WANG Jia-rong
Abstract:A design method of the novel power supply for the pulse laser is introduced. The schematic circuit diagram and the ways how to select and process key components and devices for the power supply are provided. Some of the problems to be considered during debugging is also proposed.
Keywords:Pulse laser power supply; Design; Debugging
1 引言
传统的脉冲激光电源虽然实现了非线性化,取代了老式的线性倍压整流技术,使得整体的转换效率、体积、重量及充放电时间等重要参数均有了较大的改善。另外,非线性激光电源可靠性的不断提高和产品化,使得激光技术的应用又上了一个新的台阶。但是这种非线性激光电源仍然存在着工作频率一直是在20kHz以下,不能进一步提高的缺点,这样,就导致了传统的非线性激光电源的转换效率、体积、重量以及充放电时间等不能改善到理想的状况。同时存在着令人十分烦噪的声频噪声。为了解决这些问题,我们设计和研制成功了一种工作频率在100kHz的非线性脉冲激光电源。
2 电路的组成
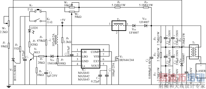
脉冲激光电源的原理方框图如图1所示。它由触发电路、主变换器电路和高压充放电电路等三大部分组成。其电路原理图如图2所示。

图1 脉 冲 激 光 电 源 的 原 理 方 框 图

图2 脉 冲 激 光 电 源 电 路 原 理 图
3 电路的工作原理
3.1 触发电路的工作原理
从图2可以看出,触发电路部分主要是由触发指示电路和触发电路组成,具体由IC1的LBI和LBO端,V1、LED、VD1以及K1和K2来完成,当变换器通过变压器T1、二极管VD2和VD3向电容器充电时,取样电路(由R10、R9、W1、W2、W3、R1组成)将其充电电压值反馈给IC1的LBI与VFB端,一旦电压充到所需的电压值时(大约为1kV左右),这时LBI端的电压值将大于1.3V,LBO端就会变为高电平,V1导通,LED变亮,指示出电压已充到可以触发的状态。另外取样电路将反馈信号还送入IC1的VFB端,若反馈信号的电压值≥1.3V时,即刻关断变换器,使高压维持到所需的值上,触发器件由高耐压、大电流的汽车级的晶闸管BT151/800R来担任。
3.2 主变换器的工作原理
主变换器电路主要是由IC1(MAX641/642/643)、变压器T1以及V2等元器件组成的单端反激式升压电路。其电路的核心部分为MAX641/642/643,所以这部分电路的工作原理分析以及MAX641/642/643的技术参数及其应用请查阅文献[1]。这里只给出高频自耦升压变压器的技术资料,以供同行们在制作时参考。铁芯选用4kBEE型铁氧体,骨架选用与铁芯对应配套的EE19型立式骨架,其技术参数如图3所示。

图3 T1变 压 器 的 技 术 参 数 [p]
3.3 充放电电路的工作原理
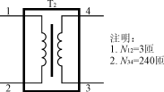
充放电电路主要是由电容C7∥C10、C8∥C11、C9∥C12、C13、R14、升压变压器T2等组成。当电容C7∥C10、C8∥C11、C9∥C12被充到所设定的高压值时,电容C13中的电压也同时被充到所要求的电压值(300V左右),这时闭合K1或K2,晶闸管V3被触发导通,电容C13中所储存的能量通过变压器T2的初级绕组放电,使次级绕组感应出约10kV左右的高压,将激光器中的气体电离。在电离的同时,电容器C7∥C10、C8∥C11、C9∥C12中所储存的能量将这个电离的过程维持到一定的时间,从而就得了所需的激光脉冲。
4 重要元器件的选择及技术要求
1)储能电容由于储能电容C7∥C10、C8∥C11、C9∥C12要在很短的时间内为激光器提供足够大的能量,所以在选择该电容时,除了要求其具有足够高的耐压值(≥350V)以外,还必须要求其具有快速充电和放电的特性,即应选择印有“PHOTOFLASH”的光闪电容。
2)升压变压器升压变压器除了其初级绕组供电容C13放电,以使次级电压升高到10kV以上外,还要满足当气体被电离以后,通过次级绕组将电容C7∥C10、C8∥C11、C9∥C12中的能量全部释放给激光器,以便能够激发出很强的激光束来。所以次级绕组既要匝数多,又要电阻很小,同时还要满足耐高压的要求。变压器磁芯选择环形3kB的铁氧体材料,初级绕组选用1.0的聚四氟乙烯镀银高压线绕制,次级绕组选用0.32的聚四氟乙烯镀银高压线绕制,铁芯磁环选用外径35,内径12,厚度10的软磁铁氧体。其技术参数如图4所示。

图4 T2升 压 变 压 器 的 技 术 参 数
3)MAX641/642/643选择时几点说明
(1)MAX641输出的PWM信号驱动V2所输出的方波幅度为5V;
(2)MAX642输出的PWM信号驱动V2所输出的方波幅度为12V;
(3)MAX643输出的PWM信号驱动V2所输出的方波幅度为15V。
射频工程师养成培训教程套装,助您快速成为一名优秀射频工程师...

