- 易迪拓培训,专注于微波、射频、天线设计工程师的培养
LED升压、降压驱动恒流IC推荐及设计要点
录入:edatop.com 点击:
在LED产品设计中经常会用到升压或升降压线路设计,变压器可以升压设计但是效率较低,未来低压还是线路器件直接升压转换为主,效率高、体积小巧可靠.市场主要升压LED驱动恒流IC应用在手持式设备、蓄电池中蓄产品中.比如干电池、镍氢电池升压;锂电池升降压;汽车蓄电池主灯升压;户外离网照明和灯带式方式解决级联供电压差问题等方面.
TI 美国德州仪器公司 TPS61160 和 TPS61161 LED升压转换器
两款器件都集成了 0.6A 的电流开关,目标应用为具有小型显示屏的便携式应用与电池供电型应用,如便携式游戏机、GPS系统以及智能电话中的 3英寸或 4英寸小型 LCD 显示屏背光技术.TPS61160 能驱动多达6个 LED,支持 26V LED 开路保护;而 TPS61161则能驱动多达 10个 LED,支持 38V LED 开路保护.亮度不仅可通过单线数字接口或 PWM 信号进行调节,还能通过模拟调光来消除噪声.
2.7V to 18V 电压范围输入TPS61160最高升压26V驱动6pcs LED,电流500mA以内;同样的输入电压TPS61161最高升压38V驱动10pcs LED 电流500mA以内.200mV 反馈参考电压,2%恒流电流误差范围,90%工作效率,2mm*2mm*0.8mm 6-pin QFN 小体积封装.
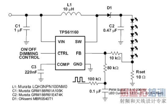
上图是TPS61161升压驱动10颗LED参考设计原理图,线路电流是20mA.按规格书70°芯片温度计算这款线路设计不加散热器可以驱动到100mA电流负载,如你的设计要大于这个电流值就需要在PCB上面增加适当的散热面积;350mA电流需要将IC设计到铝基板上面,大概需要散掉1W左右热量,不建议设计这么大功率.
上图是TPS61160,2-5V升压驱动6颗LED参考设计原理图,线路电流是20mA.按规格书70°芯片温度计算这款线路设计不加散热器可以驱动到200mA电流负载,如你的设计要大于这个电流值就需要在PCB上面增加适当的散热面积,350mA电流需要将IC设计到铝基板上面,大概需要散掉0.68热量,勉强可以接受.
上图给出了PWM灰度调节设计参考,因其电感方式升压设计不适合高速灰度调节,故频率范围在200Hz左右比较合适;也不建议低于100Hz,低于100Hz低灰阶时人眼睛会观察到闪烁.开、关待机状态可以通过CTRL口操作.
两款器件都集成了 0.6A 的电流开关,目标应用为具有小型显示屏的便携式应用与电池供电型应用,如便携式游戏机、GPS系统以及智能电话中的 3英寸或 4英寸小型 LCD 显示屏背光技术.TPS61160 能驱动多达6个 LED,支持 26V LED 开路保护;而 TPS61161则能驱动多达 10个 LED,支持 38V LED 开路保护.亮度不仅可通过单线数字接口或 PWM 信号进行调节,还能通过模拟调光来消除噪声.
2.7V to 18V 电压范围输入TPS61160最高升压26V驱动6pcs LED,电流500mA以内;同样的输入电压TPS61161最高升压38V驱动10pcs LED 电流500mA以内.200mV 反馈参考电压,2%恒流电流误差范围,90%工作效率,2mm*2mm*0.8mm 6-pin QFN 小体积封装.
上图是TPS61161升压驱动10颗LED参考设计原理图,线路电流是20mA.按规格书70°芯片温度计算这款线路设计不加散热器可以驱动到100mA电流负载,如你的设计要大于这个电流值就需要在PCB上面增加适当的散热面积;350mA电流需要将IC设计到铝基板上面,大概需要散掉1W左右热量,不建议设计这么大功率.
上图是TPS61160,2-5V升压驱动6颗LED参考设计原理图,线路电流是20mA.按规格书70°芯片温度计算这款线路设计不加散热器可以驱动到200mA电流负载,如你的设计要大于这个电流值就需要在PCB上面增加适当的散热面积,350mA电流需要将IC设计到铝基板上面,大概需要散掉0.68热量,勉强可以接受.
上图给出了PWM灰度调节设计参考,因其电感方式升压设计不适合高速灰度调节,故频率范围在200Hz左右比较合适;也不建议低于100Hz,低于100Hz低灰阶时人眼睛会观察到闪烁.开、关待机状态可以通过CTRL口操作.
射频工程师养成培训教程套装,助您快速成为一名优秀射频工程师...
天线设计工程师培训课程套装,资深专家授课,让天线设计不再难...
上一篇:实现汽车内部照明的新途径
下一篇:基于飞思卡尔HCS08的汽车ECAS设计
射频和天线工程师培训课程详情>>

