- 易迪拓培训,专注于微波、射频、天线设计工程师的培养
快速充电电路 集锦
TOP1 简易快速充电电源模块电路模块
采用NEC upd78F0547单片机为主控制器,通过键盘来设置直流电源的输出电流,并可由液晶显示器显示输出的电压、电流值。主电路采用运放LM324和达林顿管组成调节电路,电路设计合理,编程正确。除了完成题目要求外,电路设计了步进设置功能,可设置不同的恒流和稳压值。
恒流、恒压充电电路:这部分电路是整个电路的核心部分,主要由D/A转换电路,恒流、恒压调整电路,检测电路组成。控制电路输送来的数字信号由D/A转换电路IC205转换成模拟信号作为基准电压,然后送到电压比较器IC201的正输入端。输出端取样电阻上取得取样电压信号送到电压比较器IC201的负输入端,与基准电压比较,比较结果由IC201的输出端反馈到T202,控制T202的导通状态。由D201、 D202、R201、T203组成一个恒流源A,恒流值I=2Ud-Ube/R201 。T202的导通状态影响着对恒流源A的吸收电流,从而改变恒流源A对调整管T201基极的驱动电流,稳定调整管T201的输出值。为减小输出纹波,调整管T201使用达林顿三极管。调整管T201基极电流由一恒流源提供,进一步减小电源电压波动对调整管T201带来的影响。电路采用悬浮驱动。
电位器W103以及单片机(内含A/D转换)组成电压检测电路。W103将输出电压的取样信号送单片机内部的A/D电路进行转换,转换得到的数字信号由单片机处理,并由LCD显示器显示测量值。取样电阻R202、IC202以及单片机(内含A/D转换)组成电流检测电路。取样电阻R202上的取样信号送 IC202处理、送单片机内部的A/D电路进行转换,转换得到的数字信号由单片机处理,并由LCD显示器显示测量值。

图2.1 恒流、恒压充电电路原理图

图2.2 D/A转换电路原理图
控制电路:控制电路主要由NEC upd78F0547单片机及外围电路、键盘电路等组成。单片机接收检测电路传输来的信号,经过A/D转换后将电压和电流值显示到液晶上。该电路能够通过按键设定电源的输出电压值和电流值,通过控制D/A芯片的设定值实现控制输出电压值和电流值。并根据检测实际输出的电流(压)值与设定值比较后,调整D /A芯片的设定值 ,使得电源的输出稳定、可靠。

图2.3 CPU电路原理图

图2.4 键盘电路原理图
显示电路:采用4行8列的汉字液晶屏显示实际的设定电流值、设定电压值、实际输出的电流值、实际输出电压值。电压分辨率0.1V。电流分辨率1mA。液晶屏能够在设定时显示设定的电压和电流值。

图2.5 LCD显示电路原理图
电源电路:具有2组输出直流输出,一组为主输出DC18V,作为充电电路的能源输入;另一组输出±DC 12V和DC 5V,给本电源中控制电路、恒流(压)调整电路、显示电路等部分提供工作电源。

图2.6 电源电路原理图
恒流输出时,在100mA(慢充)和200mA(快充)可设置的基础上,增加了电流值从100MA---200MA可调功能,步进为20 mA。可设置多种恒压输出状态,恒压输出值为:10V,9V,12V。以直流电源为核心,NEC upd78F0547单片机为主控制器,通过键盘来设置直流电源的输出电流,并可由液晶显示器显示输出的电压、电流值。由单片机程控设定数字信号,经过 D/A转换器输出模拟量,再经过运算放大器隔离放大,控制输出功率管的基极,随着功率管基极电压的变化而输出不同的电流(压)。可稳定地实现恒压或恒流充电状态,并在恒流输出时可设置电流100mA慢充和200mA快充,电压(流)波动和纹波电压(流)小,并具有过热保护和自动恢复功能。
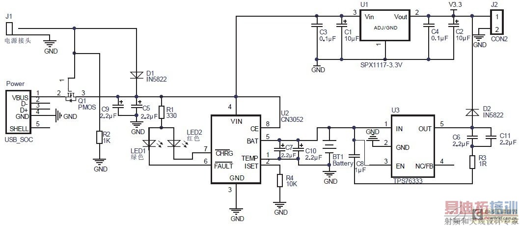
TOP2 便携式设备快速充电电源电路模块
输入选择电路模块
输入选择电路用以实现对外接供电电源的选择,本设计中采用目前主流的USB 供电以及电源适配器供电两种方式,以适应不同的供电环境,外接电源的供电电压需在4.5V~6V 之间,当两者共同存在时,适配器具有优先权,具体实现方法如图3,分以下三种情况:

图3 输入选择电路
只有电源适配器供电,PMOS 管截止,输入电压经D1 降压后,给后级电路供电,D1 采用肖特基二极管,导通压降约为0.3V ;只有USB 供电,PMOS 管导通,D1 用于防止USB 接口通过电阻R2 消耗电能;两者同时存在,PMOS 管截止,电源适配器输入电压经D1 降压后,给后级电路供电。
锂电池充电管理电路模块
锂电池充电电路采用CN3052 锂电池充电芯片,CN3052 可以对单节锂电池进行恒流或恒压充电,只需要极少的外围元器件,可编程设定充电电流,恒压充电电压为4.2V。并且符合USB 总线技术规范,非常适合于便携式应用的领域。应用电路如图4只需要很少的外部元件,输出电压4.2V,精度可达1% ,CE 为芯片使能端,高电平有效。绿色LED 用于指示电池是否处于故障状态,红色LED用于指示是否处于充电状态。本设计中TEMP 管脚接到地,未使用温度检测功能。R4 用于设定恒流充电电流。设计中R4 为10KΩ,充电电流为180mA。

图4 锂电池充电管理电路
电池输出稳压电路模块
因锂电池电量不同时,输出电压可在大约3.5~4.3V之间变动,采用低压差线性稳压器(LDO)对电池输出电压进行稳压,经稳压后输出恒定的3.3V 电压,本设计采用TPS76333 稳压芯片,只需极少的外围元件,使用方便,此稳压芯片最大可输出150mA 电流。电路图如图5所示。

图5 电池稳压电路
外接电源稳压电路模块
因电池供电时,经LDO 电路稳压后,输出电流有限,当有外接电源时,稳压方式采用SPX1117-3.3V 稳压器进行稳压,输出电流可达800mA。交流电经过整流可以变成直流电,但是它的电压是不稳定的:供电电压的变化或用电电流的变化,都能引起电源电压的波动。要获得稳定不变的直流电源,还必须再增加稳压电路。电路图如图6 所示。

图6 外接电源稳压电路
系统整体电路模块
系统整体电路如图 所示。由输入选择电路选择外接电源的供电方式,电源输入的电压值为4.5~6 伏,有外接电源时,直接经3.3V 稳压器稳压后输出,如果电池电量不足时,同时通过锂电池充电电路对锂电池进行充电;没有外接电源时,由锂电池供电,经3.3V低压差线性稳压器稳压后输出,供电选择电路根据是否有外接电源,选择由外接电源供电或者锂电池供电。

图8 整体电路
系统介绍一种通用性较强、成本低廉的便携式电源系统,讨论分析电源电路的结构、设计和具体实现,使用外部可编程电路对所设计电路进行控制,并利用软件进行电路设计和仿真验证。采用外接电源供电,也可由内置锂电池供电,系统最终输出电压均为 3V,系统可广泛应用于各种便携式设备,有较强的实用性和较好的市场前景。
TOP3 实用锂电池快速充电器电路模块
电路原理:本电路带充电状态显示功能,红灯闪正在充,绿灯闪马上要充满,绿灯亮完全充满。只要您有12V的电源就可以,接完电路后先别装电池,调右下角的可调电阻,使电池输出端为4.2V,再调左下角的可调电阻使LM358第三脚为0.16V就可以了,充电电流为380mA,超快,三个并连的二极管是降压的,防止 LM317过热,且LM317须加散热片,图中的三极管可以任意型号。

开关电源充电器整体电路
此开关电源充电器,供电电压源为110V,可方便地改为90~250V而继续工作;输出电压5V,可改动为输出5~12V,特别适合无绳电话或手机的3.6V(或4~9V)电池作快速充电只用。
电路工作原理:由图可知,VC1、L5以及C2等组成市电输人整流滤波电路,C2两端产生约300V的直流高压。VT1、VT2、L1、L2等组成自激式振荡电路,R3、 R4提供启动偏置电流,使VT1加电时即导通。当主回路L1中有电流流过时,L2上产生感应电动势,当其峰值超过3V时,VD5被击穿,通过R8向VT2 提供偏流,使VT2饱和导通,VT1因偏置电压被短路而关断。当L1中电流关断时,L2感应电动势的极性反相,经VD5、R8加反向偏压于VT2基极,VT2转变为截止状态,VT1经R3、R4提供的偏置电流重新导通。如此循环往复,形成间歇自激振荡。C5、R6用以改善振荡波形,光电耦合器OPT1用以调控振荡器脉冲宽度。

L3、L4、C7等组成整流输出电路,二极管3S90用于半波整流,RK14用于充电隔离,R18作为输出电流采样电阻。当输出电流超载(大于 0.8A)或短路时,R18上产生较大压降,使OP1输出电位急剧降低,光电耦合器控制振荡脉冲变窄,由L1耦合到L3的平均能量也大幅度降低。即使输出短路,输出电流也仅有十几毫安,从而避免了输出端超载甚至短路对开关电源自身造成的威胁。稳压部分由TL431等周边电路组成,电压采样点取自被充电电池两端,按图中R13+R14参数值,空载输出电压为5.25V。对于3.6V可充电池的最大充电电流为0.95A,适合对2A·h以上的镍镉或锂电池直接充电。若用它对0.7~1A·h的镍镉或锂电池充电时,充电回路内可串接一只电阻为 1.5~2.5Ω、功率0.5W的限流电阻,使充电电流被限制在0.3~0.4A。
TOP4 智能快速充电电路模块
一种智能快速充电器的设计。充电器基于MC68HC908SR12 单片机为控制核心,将 SR12 特有的模拟电路模块、高精度 A/D 转换 、 I 2 C 总线接口以及高速 PWM 等功
[p]能运用到充电控制中,使用开关电源作为充电器的供电设备。 开关电源采用脉冲调制方式 PWM ( Pulse Width Modulation )和 MOSFET 、 BTS 、 IGBT 等电子器件进行设计。开关电源集成化程度较高,具有调压、限流、过热保护等功能。同线性电源相比其输入电压范围宽体积小、重量轻、效率高。其缺点是有脉冲扰动干扰,设计电路板时采用同主控板隔离和添加屏蔽罩等措施,来抑制干扰。

恒流恒压电路是智能充电器的关键部分。恒流恒压电路由 SR12 单片机片内模拟电路模块和片外的 MOSFET 开关管、肖特基二极管、滤波电感、滤波电容等器件组成。模拟电路模块是 SR12 的特有部件。它由输入多路开关、两组 可程控放大器、片内温度传感器、电流检测电路等组成。可程控放大器总放大倍数为 1 ~ 256 。放大器的输入可选择为两路模拟输入脚( ATD0 、 ATD1 )、片内温度传感器、模拟地输入( V SSAM )。 ATD0 和 V SSAM 间可接一个电流检测电阻,用于测量外部电流,它还连接至电流检测电路,可在电流超过指定值时产生中断并输出信号。
基于RFID的手持机快速充电电路模块
升压电路的基本原理:常用Boost 升压电路的原理如文献所示。该电路实现升压的工作过程可以分为两个阶段:充电过程和放电过程。第一个阶段是充电过程:当三极管Q1 导通时,电感充电,等效电路如图1(a)所示。电源对电感充电,二极管防止电容对地放电。由于输入是直流电,所以电感上的电流首先以一定的比率线性增加, 这个比率与电感大小有关。随着电感电流增加,电感中储存了大量能量。

第二阶段是放电过程:当三极管Q1 截止时,电感放电,等效电路如图2(b)所示。当三极管Q1 由导通变为截止时,由于电感的电流保持特性,流经电感的电流不会在瞬间变为0,而是缓慢的由充电完毕时的值变为0。而原来的通路已断开,于是电感只能通过新电路放电,即电感开始给电容充电,电容两端电压升高,此时电容电压可达到高于输入电压的值。
升压电路的设计:升压电路采用立锜科技的 RT9266B 高效率DC-DC 升压芯片,RT9266B 具有功耗低、静态电流小、转换效率高、外围电路简单等特点。芯片内带有自适应的PWM 控制环、误差放大器、比较器等,通过外接反馈电路,能够将输出电压设置为需要的任何幅值,具有很高的电压精度。电路图如图2 所示。

从图2 可知升压电路通过外接10uH 电感储能, 利用反馈电阻R1 与R2 控制升压电路的输出电压, 利用RT9266B 内部自待的PWM 控制器控制NMOS 管的导通与截止, 来控制升压电路的输出电流。由于该芯片内部具有自适应的PWM 控制器,能够适应较大的负载变化范围。用该升压电路将3.7V 2000mAh 聚合物锂电池升压至5V时,输出电压纹波只有40mV,最大输出电流可达500mA。
TOP5 采用555时基全自动快速充电电路模块
电路原理:全自动充电器的电路如下图所示,充电器主要由RS触发器、充电电压上、下限设定电路及电源电路组成。RS 触发器由555时基电路A组成,内部的两个比较器的基准电压由5脚外接的稳压管VS提供,所以电路的复位电平为VS的稳压值即3V。充电电压上限值设定电路由电位器RP2及电阻R3组成;充电电压下限值设定电路由电位器RP3及电阻R4组成。电路电源由变压器T降压、二极管VD1~VD4桥式整流和电容 C1滤波后供给。
充电时应根据待充电池G的节数和电池的种类,调节RP3以设定充电的下限电压,调节RP2设定充电的上限电压。这样,当电池G电压不足时,RP3滑动端即时基电路2脚电平小于V5/2(这里的V5指时基电路5脚的电平,即VS的稳压值3V)时,时基电路A置位,3脚输出高电平经 RP1、VD5向G充电,同时VL发光指示。当G电量充足时,RP3的滑动端即时基电路6脚电平大于V5,时基电路复位,3脚输出低电平,充电停止,同时 VL熄灭。调节RP1则可调整电池G的充电电流的大小,应根据所充电电池的性质而定,如充普通5号镍镉电池,充电电流一般可调整在50mA左右。二极管 VD5的作用是防止停止充电后,电池G向时基电路反灌电流。

电路原理:全自动镍镉电池充电器的电路如下图所示,充电器主要由电源电路、电压比较器及指示电路等组成。电路电源由变压器T降压、二极管VD1~VD4整流、三端稳压集成块A1稳压及电容C1、C2滤波后供给,电路通电后可输出稳定的9V直流电压供充电器使用。电压比较器由时基电路A2组成,在它的控制端5脚接有一个稳压二极管VS(稳定电压5.6V),所以将电路的复位电平定位在5.6V。发光二极管VL为充电指示器。1 节5号镍镉电池正常工作电压为1.2V,充电终止电压为1.4V左右。G为4节待充的镍镉电池,所以充电终止电压为4×1.4V=5.6V。将电池装入充电支架后,合上电源开关S,便可开始充电。由于电容C3两端电压不能突变,刚通电时,A2的2脚为低电平,A2被触发置位,3脚输出高电平,此高电平经电位器RP、二极管VD5向电池G充电,改变RP值可以调节充电电流的大校此时A2的7脚被悬空,VL发光指示电路在充电。随着充电不断进行,G两端电压逐渐升高,当升至5.6V时,A2复位,3脚输出低电平,充电自动终止,同时A2内部放电管导通,7脚输出低电平,VL熄灭表示充电结束。

第一个图中VD1~VD5选用 IN4001等硅整流二极管。VS选用3V、1/2W稳压二极管。VL选用普通红色发光二极管。RP选用2W线绕电位器;RP2、RP3选用普通小型合成碳膜电位器,如WH5型等;R1~R4均选用1/8W碳膜电阻器。C1选用CD11-25V型铝电解电容。T选用 220V/15V、5VA小型优质电源变压器。 4节5号镍镉电池充电。第二个图A1 选择LM7809型三端稳压集成块,应为其加装铝质散热片。VD1~VD5选用IN4001型硅整流二极管。VS选用5.6V、1/2W稳压二极管,如 UZ-5.6B、IN5232型等。VL选用普通红色发光二极管。RP选用2W线绕电位器,R1~R4均选用1/8W碳膜电阻器。C1选用 CD11-25V型铝电解电容,C2、C3为CD11-16V型铝电解电容。S选用普通1×1电源小开关。T选用220V/12V、5VA小型优质电源变压器。
TOP6 两种智能手机充电电路模块
第一种电路原理: AC220V电压经D3半波整流、C1滤波后得到约+300V电压,一路经开关变压器T初级绕组L1加到开关管Q2 c极,另一路经启动电阻R3加到Q2 b极,Q2进入微导通状态,L1中产生上正下负的感应电动势,则L2中产生上负下正的感应电动势。L2中的感应电动势经R8、C2正反馈至Q2 b极,Q2迅速进入饱和状态。在Q2饱和期间,由于L1中电流近似线性增加,则L2中产生稳定的感应电动势。此电动势经R8、R6、Q2的b-e结给C2 充电,随着C2的充电,Q2 b极电压逐渐下降,当下降至某值时,Q2退出饱和状态,流过L1中的电流减小,L1、L2中感应电动势极性反转,在R8、C2的正反馈作用下,Q2迅速由饱和状态退至截止状态。这时,+300V 电压经R3、R8、L2、R16对C2反向充电,C2右端电位逐渐上升,当升至一定值时,在R3的作用下,Q2再次导通,重复上述过程,如此周而复始,形成自激振荡。

在Q2导通期间,L3中的感应电动势极性为上负下正,D7截止;在Q2截止期间,L3中的感应电动势极性为上正下负,D7导通,向外供电。图1 中,VD1、Q1等元件组成稳压电压。若输出电压过高,则L2绕组的感应电压也将升高,D1整流、C4滤波所得电压升高。由于VD1两端始终保持 5.6V的稳压值,则Q1 b极电压升高,Q1导通程序加深,即对Q2 b极电流的分流作用增强,Q2提前截止,输出电压下降若输出电压降低,其稳压控制过程与上述相反。另外,R6、R4、Q1组成过流保护电路。若流过Q2的电流过大时,R6上的压降增加,Q1导通,Q2截止,以防止Q2过流损坏。
第二种 电路原理:220V 交流输入,一端经过一个4007半波整流,另一端经过一个10欧的电阻后,由10uF电容滤波。这个10欧的电阻用来做保护的,如果后面出现故障等导致过流,那么这个电阻将被烧断,从而避免引起更大的故障。右边的4007、4700pF电容、82KΩ电阻,构成一个高压吸收电路,当开关管 13003关断时,负责吸收线圈上的感应电压,从而防止高压加到开关管13003上而导致击穿。13003为开关管(完整的名应该是MJE13003),用来控制原边绕组与电源之间的通、断。当原边绕组不停的通断时,就会在开关变压器中形成变化的磁场,从而在次级绕组中产生感应电压。
由于图中没有标明绕组的同名端,所以不能看出是正激式还是反激式。不过,从这个电路的结构来看,可以推测出来,这个电源应该是反激式的。左端的 510KΩ为启动电阻,给开关管提供启动用的基极电流。13003下方的10Ω电阻为电流取样电阻,电流经取样后变成电压(其值为10*I),这电压经二极管4148后,加至三极管C945的基极上。当取样电压大约大于1.4V,即开关管电流大于0.14A时,三极管 C945导通,从而将开关管13003的基极电压拉低,从而集电极电流减小,这样就限制了开关的电流,防止电流过大而烧毁(其实这是一个恒流结构,将开关管的最大电流限制在140mA左右)。

变压器左下方的绕组(取样绕组)的感应电压经整流二极管4148
[p]整流,22uF电容滤波后形成取样电压。为了分析方便,我们取三极管C945发射极一端为地。那么这取样电压就是负的(-4V左右),并且输出电压越高时,采样电压越负。取样电压经过6.2V稳压二极管后,加至开关管13003的基极。前面说了,当输出电压越高时,那么取样电压就越负,当负到一定程度后,6.2V稳压二极管被击穿,从而将开关13003 的基极电位拉低,这将导致开关管断开或者推迟开关的导通,从而控制了能量输入到变压器中,也就控制了输出电压的升高,实现了稳压输出的功能。而下方的 1KΩ电阻跟串联的2700pF电容,则是正反馈支路,从取样绕组中取出感应电压,加到开关管的基极上,以维持振荡。
TOP7 bq2004搭建的镍氢电池快速充电电路模块
电路原理:用bq2004搭建了一个镍氢电池的快速充电电路,给10节镍氢电池充电,快充电流最大为 2.25A,电路如图所示。是电路开始对电池进行快速充电后,很快就跳到充满的状态了(不管电池是否充满)。快速充电模式持续时间很短,均没有超过封锁时间;电路中热敏电阻部分接入了6.2K定值电阻,可以保证任意时刻引起的快速充电终止;电路是根据DV2004S1的电路设计的,没有MTP23P06V 这款PMOSFET,用AO4606的N管代替了2N7000。

脉冲式快速充电器电路
电路原理:如图为脉冲式快速充电器电路。本镍镉电池充电器采用大电流脉冲放电的形式,以达到快速充电的效果并能减少不良的极化作用,增加电池使用寿命。脉冲充电器的电路结构由电路滤波、一次整流滤波、PWM变换、二次整流滤波、脉冲电路、充放电电路和反馈控制。该电路与普通开关电源电路相比,多了脉冲产生电路与充放电电路部分。为了提高该电路的变换效率,PWM控制采用贵生动力专用研发的集成控制器件;脉冲产生电路采用了555时基电路与十进位计数器/分频电路。DC/DC变换部分是使用贵生动力专用研发的反激式电路。除了PWM控制本身的特性,如工作在准谐振模式、空载降频、动态自供电、无载功耗低等特色外,均与常规反激式电路相似。

TOP8 基于单片机的锂电池快速充电电路模块
单片机电路
单片机芯片为Atmel公司的AT89C52单片机,B1为蜂鸣器,单片机的P2.0口输出控制光耦器件,可以在需要时及时关断充电电源。

图2 52单片机电路原理图
充电电路控制模块
充电状态输出引脚/CHG经反相器74LS04后与单片机的P3.2口连接,触发外部中断。PNP为P沟道的场效应管或三极管。D1为绿色发光二极管,处于通电状态时亮;D2为红色放光二极管,电源接通时亮。R1设置充电电流的电阻,阻值为2.8千欧,设置最大充电电流为500mA;C2为设置充电时间的电容,容值为100μF,设置最大充电时间为3小时。

图3 充电电路控制部分
TOP9 电动车快速充电器电路
电路原理:AC220V市电经变压器T1降压,经D1-D4全波整流后,供给充电电路工作。当输出端按正确极性接入设定的被充电瓶后,若整流输出脉动电压的每个半波峰值超过电瓶的输出电压,则可控硅SCR经Q的集电极电流触发导通,电流经可控硅给电瓶充电。脉动电压接近电瓶电压时,可控硅关断,停止充电。调节R4,可调节晶体管Q的导通电压,一般可将R4由大到小调整到Q导通能触发可控硅(导通)即可。图中发光管D5用作电源指示,而D6用作充电指示。

电路特点:输出电压设定好后(例如36V),若被充电瓶极板脱落断开,造成某组电池不通,或出现短路,则电瓶端电压即降低或为零,这时充电器将无输出电流;若被充电瓶电压偏离设定电压,如设定电压为36V,误接24V、12V、6V电瓶等,充电器也无输出电流,若设定为24V误接为36V电瓶,由于充电器输出电压低于电瓶电压,因而也不能向电瓶充电:充电器两输出端若短路时,由于充电器中可控硅SCR的触发电路不能工作,因而可控硅不导通,输出电流为零:若使用时误将电瓶正负极接反,则可控硅触发电路反向截止,无触发信号,可控硅不导通,输出电流为零:采用脉冲充电,有利于延长电瓶寿命。由于低压交流电经全波整流后是脉动直流,只有当其波峰电压大于电瓶电压时,可控硅才会导通,而当脉动直流电压处于波谷区时,可控硅反偏截止,停止向电瓶充电,因而流过电瓶的是脉动直流电;。快速充电,充满自停。由于刚开始充电时电瓶两端电压较低,因而充电电流较大。当电瓶即将充足时(36V电瓶端电压可达44V),由于充电电压越来越接近脉动直流输出电压的波峰值,则充电电流也会越来越小,自动变为涓流充电。当电瓶两端电压被充到整流输出的波峰最大值时,充电过程停止。经试验,三节电动车蓄电池36V(12V/12Ah三节串联),用该充电器只需几个小时即可充满;电路简单、易于制作,几乎不用维护及维修。
采用单个智能电路的智能电池快速充电器电路
电路原理:图中所示电池自动充电器利用单个三极管作为最简单的窗口比较器。当电池电压低于预设值时,开始对电池充电,当电池电压超过预设值时,自动断电。因该电路带有精确可变电源压,可精确地设定电池电压的上、下限。采用15V直流电压源对该电路供电,但电压源与继电器的NC引脚隔开,以便阻止电压通过电池引脚。首先,可变电源被固定在13.3V 并接至电路中被充电电池的两端。VR1的滑动块按与电池正极相连之引脚方向被推至最末端。 VR2滑动块按与VR1相连之引脚方向被推至最末端。产生偏压VR1,三级管导通。然后VR1的滑动块按与VR2引脚相连之方向被推至另一个末端。现将测试所用电压源设为11.8V 。调节VR2,使三极管再次截止。当测试电压再次上升至13.3V dc时,调节VR1使三极管导通。设定好上、下限电压之后,将NC脚接至电路中。此时的电池充电器已可以正常工作。

电池快速充电控制集成电路模块
电路原理:电路由变压器、二极管和稳压IC7805提供+5V电源电压,电池电压经电阻R5、R6分压后送入芯片的BAT端,为其提供取样电压。电阻分压网络输入到BAT端的电阻不应小于200kΩ。当TM端接地时,相应快充充电速率为1C,快充补足时间为80min。

TOP10 充电电池和单机快速充电器电路
单机镍氢电池快速充电器电路
一块可充电镍氢电池的温度和端电压随着电池的充电逐步上升,在电池完全充满后开始下降。所以,镍氢电池充电器的主要任务是检测到这个突变点并中断充电,或者从快速充电切换到涓流充电。另外,在充电过程中对温度和电压进行连续监控可以提供系统的安全性。DS2711/DS2712充电器具备上述功能。另外,它们可以单机工作,不需要微控制器或微处理器监控。该系列产品是专门为单节AA或AAA可充电电池设计的,同时也适用于串联或并联的两节电池。 DS2711采用线性控制结构,DS2712采用开关控制结构。为了最大限度地延长工作时间、节约电池能量,这些充电器有4种充电模式:预充电、快速充电、浮充和涓流充电。在浮充模式下,电池充满后充电速率被切换到一个比较低的速率。
除监控功能外,DS2711/DS2712充电器还带有内部计时器,通过连接到TMR引脚的外部电阻设定最大充电时间,可将快速充电时间设置在 0.5到10小时。浮充时间已经设定为最大充电时间的一半(0.25到5小时)。由快速充电模式下,如果超过最大充电时间,充电器会从快速充电模式切换到浮充模式,同时复位计时器。计时器开始为浮充过程计时,如果达到预定的浮充时间,充电器将从浮充模式切换到涓流模式。

VP1、VP2用于监视电压,THM1、THM2配合热敏电阻用来监测电池的温度。TMR(计时器)和RSNS(检流电阻)用于设定充电时间和充电电流。DS2711/DS2712的另外一个特性是可以检测电池充电故障和碱性原电池。如果发生这些情况,充电器会自行关机。
单机锂离子电池快速充电器电路
因为不需要检测电压变化率(dV/dt),锂离子电池充电器比镍氢电池简单。同时,由于锂离子电池对过充非常敏感,充电器需要一个精确的4.2V±50mV电源保证恒功率充电。至于镍氢电池,充电器不仅需要电压监测,还需要其它监控功能(温度、计时等)。
单机锂离子电池充电器MAX8601内置所谓的Vbatt可控电压源,它可以在+25℃提供4.2V±0.021V,或在40℃《85℃提供 4.2V±0.034V的精度。当通过VBATT连接给锂离子电池充电时,充电器可以保持恒定输出功率(图5),外部电阻(接SETI引脚)和外部电容(接CT引脚)可以设定充电电流和内部计时。该充电器还通过一个负温度系数电阻来监控电池的温度。

MAX8601充电器的主要优点是可以通过外部适配器或USB端口给电池充电。USB端口根据USEL引脚的设置可以提供 100mA、500mA电流。该芯片会自动选择外部电源(主适配器或USB)。如果两个电源同时存在,它会选择主适配器进行充电。任何一个电源都必须能够提供最小4.5V的电压。DS2711/DS2712和MAX8601都是单机充电器,它们具有多种监控功能(电压、电流、温度、计时等),既不需要微控制器监控,也不需要电源浪
射频工程师养成培训教程套装,助您快速成为一名优秀射频工程师...
天线设计工程师培训课程套装,资深专家授课,让天线设计不再难...
上一篇:基于555定时器的D类耳机驱动器电路设计
下一篇:经典无线充电器电路模块的设计

