- 易迪拓培训,专注于微波、射频、天线设计工程师的培养
PoL变换器的数字控制(07-100)
数字电源控制有时称为传统模拟控制电源的管理和监控,其定义与数字域中开关电源的反馈回路和PWM产生紧密相关。这也包括电源的监控和管理。
数字电源控制的好处是灵活性、易于板开发。数字电源控制允许设计人员在最后几分钟改变配置而不改变硬件。带GUI(图形用户接口)的控制器可快速编程。
另外的好处是精度和长期稳定性良好。从精度振荡器和电压基准获得开关频率和误差电压。由于数字补偿回路具有低容差,随时间质量变化小的无源元件,所以,数字反馈回路带宽可以扩展到接近理论限值,从而得到好的瞬态响应,降低对输出电容器的要求。
PMBus
数字控制器具有一个PMBus接口,使数字控制器可以与主控制器共享信息。PMBus是电源变换器采用串行通信总线的通信标准。
尽早地告知失效,使得通信能增强系统灵活性和可靠性,例如,在系统失效前,通信告知增高的功率级温度,并采用相应的措施。通信也使远程(通过Internet)系统正常监控和参量更新成为可能。
模拟控制回路应在最坏条件下是稳定的。其负载瞬态响应必须满足最坏条件下的要求。假若负载减小,使降压变换器从连续模式工作变化到非连续模式工作,其传递函数也会变化。模拟控制回路必须满足两种模式工作的传递函数。尽管这会牺牲对每个模式的最佳补偿。数字控制器可以对不同的工作模式,在补偿参量不同设置和施加最佳补偿之间即刻转换。这改变了任何给定负载下的瞬态响应,并节省成本和输出电容器的板占位空间。
数字电源控制器在单器件中实现通信、电源管理、风扇控制和时序功能。在一个器件中集成这些功能,能增强可靠性(由于较少的元件数)降低总系统成本。
片上或外部闪存可记录系统状态。采自误差存储器的信息,有助于系统设计人员检测关键的系统状态和实现变化。此信息也可确定失效原因。
像服务器、基站和媒体网关这类的应用,需要多个电源电压来供电DSP、FPGA、微处理器和基他多电源电压轨器件。通常,电源结构由中间总线变换器(IBC)构成,IBC使48V或24V输入电压变为3.3V~12V范围的中间总线电压。此总线电压经PCB上的电源线分布。在PoL(负载点),如DSP,PoL变换器变换IBC电压为所需的PoL电压,如1.2V芯核、1.8V DDR存储器和3.3V I/O电压。
这样的多轨电源电压系统对输出电压精度(最新的高性能DSP要求±3%严格的输出电压调整,包括瞬变)和动态电压定标(为了降低功耗,新式处理器采用依赖处理负载的动态电压定标,这意味着电源电压根据应用所需要的实际计算功率而变化)提出要求。
时序
时序条件需要遵从避免总线争用。在设计期间,时序条件可以改变。DSP和其他处理器在电源上电达到稳定条件后有电源电压复位性能。另外,昂贵的处理器应在过压和欠压条件下得到保护。处理器根据工作情况会引起快速负载电流变化。电源必须快速反应这些变化,以保持输出电压稳定。
某些处理板在电源电压达到输出电压稳定窗口的上限和下限限值时进行测试,来确定系统可靠性和性能。除电压和电流监控外,很多系统需要告知系统的其他关键参量,如温度和负载电流。
[p]图1示出用数字控制器实现多轨PoL系统。数字控制的IBC分配其12V输出到数字PoL单元。PoL单元由数字降压控制器和智能MOSFET驱动器电路组成。控制器通过PMBus与主控制器通信来控制和监视整个系统。
用在图1配置中的数字控制器,具有FPP(Fusion Power Peripheral),FPP是一个硬件单元,它可接通数字域的反馈回路。它由一个快速50ns ADC、一个带可编程查表的数字PID调整器、一个高达175ps占空因数分辨率的高分辨率PWM和一个失效计数快速保护组成。通过PMBus可编程其调整值,并存储在控制器的数据闪存中。UCD91XX控制器具有单个简单的PID调整器(具有2个零点),UCD92XX控制器包含多达4个更复杂的调整器(每个调整器有3个零点和3个极点)。
UCD9125是一款全桥控制器,具有自适应空载时间。空载时间映射为输出负载的函数来降低功耗。控制器通过UCD7201数字控制兼容的双±4A MOS FET驱动器连接到功率级。
双相PoL变换器(见图1)是基于UCD9112基础上。这种数字双相同步降压控制器支持高达2MHz开关频率(每相),用GUI配置它。除数字接通控制回路外,它监控和管理电源工作条件,并通过PMBus报告状态到主系统。它也包含可配置风扇控制器和电流平衡电路。
通过UCD7230同步降压驱动器建立与功率级的连接。驱动器除4A输出驱动能力外,还集成有电流限制、短路电流保护和欠压锁定保护。UCD7230也具有一个3.3V、10mA线性稳压器,能为控制器提供供电电流。
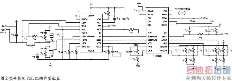
单相PoL变换器用UCD9111数字同步降压控制器连接UCD7230数字兼容同步降压驱动器。采用UCD9111和UCD7230的分立方案配置示于图2。
UC49240是一款4输出、多相电源系统控制器,它支持250ps PWM分辨率,而对于监控、控制和管理而言,它是可配置的。GUI配置允许设计人员智能管理电源电压,电流阈值和响应,软启动,容限,时序,跟踪,相管理,回路响应和风扇控制。
对于电源控制、配置和管理,控制器支持高达100个PMBus接口命令。
UCD9240控制器的相管理使得电源在负载范围内可高效率工作。相管理允许开或关电源相,这样只需要供电负载的相成为可能。另外,控制器允许用户对于工作条件有最佳的回路响应,并在负载范围内满足允许的瞬态响应。
可配置性
UCD9240与PowerTrain插入模块一起工作,采用UCD9K或C2000控制器家族时,可提供可配置性。PTD08A010W和PTD08A020W10A和20A模块集成有电感器、FETs和UCD7230驱动器(具有电流感测能力和集成的短路电路保护)。
Digital Power Developer是一个GUI,在电源设计阶段(从功率级设计和调整开始)能指导用户。为了加快开发时间,最佳功率须布局可采用Power Train插入模块。第2个选择是分离地设计功率级,采用模块拟方案和工具,然后,功率级参量进入GUI来配置控制回路。
设计人员可输入功率级所用输出电容器、增益和调整零点位置。参量改变的结果会立即显示在预示图中。
Fusion Digital Power电源支持用输出电感器的DC电阻(DCR)感测输出电流。这可节省另外的串联分路,并使整个系统的效率较高而成本较低。可从‘Current Sense’表中计算合适DCR电流感测的电阻和电容值。而分路电阻器支持所需要的高精度电流限制。
为了配置电源,要设置过压、欠压和其它参量的不同阈值以及对事件的响应。也要设置开/关延迟和上升/下降时间。(京湘)
射频工程师养成培训教程套装,助您快速成为一名优秀射频工程师...
天线设计工程师培训课程套装,资深专家授课,让天线设计不再难...
上一篇:关于指针函数的范例
作者[xiaoqi](zz)
下一篇:高效、大电流白光LED驱动器EL7516(06-100)

