- 易迪拓培训,专注于微波、射频、天线设计工程师的培养
新型低成本CCM PFC控制器原理与测试
摘要:一种新的连续导通模式(CCM)的功率因数校正(PFC)控制器,被命名为ICE1PCS01, 是基于一种新的控制方案开发出来的。与传统的PFC解决方案比较,这种新的集成芯片(IC)无需直接来自交流电源的正弦波参考信号。该芯片采用了电流平均值控制方法,使得功率因数可以达到1。通过增强动态响应的方法使得负载突然波动时的动态特性得到改善。独特的软启动方式防止了启动时过高的浪涌电流。为了确保系统的安全运行,也提供了各种保护措施。本文将介绍该芯片工作过程,同时提供了测试结果。此芯片采用双列直插8管脚的封装形式,适用于低成本的PFC设计。
一、简介
传统的用于电子设备前端的二极管整流器,因为导致电源线的脉冲电流,干扰电网线电压,产生向四周辐射和沿导线传播的电磁干扰,导致电源的利用效率下降。近几年来,为了符合国际电工委员会61000-3-2的谐波准则,有源PFC电路正越来越引起人们的注意。对于小于200瓦的小功率装置,不连续调制模式(DCM)因其低廉的价格受到普遍欢迎。另外,它的控制电路块中只有一个电压控制环,因而采用DCM的PFC设计简单易行。然而,由于它固有的电流纹波较大,DCM很少应用于大功率场合。在大功率场合,CCM的PFC更具有吸引力。在CCM的拓扑结构中,它的传输函数存在电压环和电流环两个控制环路。因而CCM的控制电路设计复杂,CCM PFC控制器的管脚数目也较多。ICE1PCS01这种新的PFC控制器,是为了降低设计费用和难度而开发的。它仅有8个管脚。此外,根据故障模式影响分析(FMEA),很多的保护电路被集成在这块芯片中。本文将对此IC的功能进行详细地介绍,并通过测试结果验证了它的性能。
二、芯片功能
1. 无直接参考正弦波传感信号的均值电流控制
![]() | ![]() |
传统的CCM PFC结构电路如图1所示。图1:传统的CCM有源PFC电路和它的波形
可以看出,在传统的PFC电路存在两个控制环。一个是电压环,它被用来调整输出电压;另外一个是电流环,它被用来控制输入电流。误差放大器的输出Verr决定了输入电流Iin的幅值大小。Verr乘以正弦波参考信号|Vin|得到正弦输入电流。在传统的CCM PFC中,|Vin|是必不可少的,它用于产生电流控制环中的正弦波输入电压。

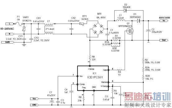
这个被称为ICE1PCS01新的PFC控制器的一个典型应用如图2所示。它仅有8个管脚,也没有直接馈入芯片的正弦波传感信号。
该芯片的基本原理如下所述。假设电压环正处于工作状态,输出电压保持恒定,则一个CCM升压型PFC控制系统的MOSFET关断占空比DOFF可以由下面的公式得到:
从上面的公式可知,DOFF正比于VIN。电流环的目的在于调整电感电流的平均值,使得它正比于关断占空比DOFF,从而正比于输入电压VIN。这个关系式可以通过前边沿调制方式实现,如图3所示。
![]() | ![]() |
图3:电流平均值控制
斜坡信号由内部的振荡器产生,斜坡信号的幅值一方面受内部的控制信号控制,但另一方面却可以影响线输入平均值电流的幅值。
2. 增强动态响应
![]() |
![]() |
![]() |
由于PFC的固有属性,PFC动态环路总是用低带宽进行补偿,目的是不对频率为2×fL波纹响应。这里fL指的是交流电源线的频率。所以当负载突变时,调整电路不能作出快速响应,从而引起输出电压起落过大。为了解决这个PFC应用中的问题,在芯片中采用了增强动态响应。一旦输出电压超出正常值的5%,IC将跳过慢补偿运算放大器,直接作用于内部非线性增益块而影响占空比。输出电压能够在一个短时间内回复到正常值。图4所示为实现增强动态响应的控制模块。载荷突变的测试波形如图5和图6所示。
额定输出电压是400V直流。在图5中,可以看出,当输出电压达到420V,开关立刻截止。输出电压的过冲被限制在额定电压的5%以下。输出过冲电压保护也采用同样的控制策略。在图6中,可以看出,当Vsense下降到4.75V,也就是比额定电压低5%,IC立刻响应,门驱动的占空比立刻增加。电压降被控制在40V以内。
3. 软启动
该IC具有高效的软启动功能,如图7所示,该功能可以控制启动电流,使其输入电流幅度连续而渐进地上升到较高的值,直至输出电压达到额定电压的80%,然后进入正常的控制模式。这一启动过程中的电流波形如图8所示。相对于一般的的软启动系统,该系统仅控制占空比,输入电流保持正弦,不激活峰值电流限幅。因此升压二极管不会受到因高占空比而形成的大电流的冲击。这个高的浪涌电流将会危及升压二极管,特别对碳化硅升压二极管,因为相对硅二极管来说,碳化硅二极管的峰值电流能力更小。
4. 保护
根据故障模式影响分析(FMEA),许多保护功能被集成在芯片中,例如开环保护、输出过压保护、交流电源欠压保护、IC电源欠压保护、峰值电流限幅、软过电流限幅等。下面将详细介绍开环保护和输出电压保护这两种独特的保护功能。
![]() | ![]() |
![]() |
![]() |
(1)开环保护(OLP)/输入欠压保护
开环意味着反馈环被断开,没有反馈信号进入IC。在这种情况下,如果没有保护措施,内部的控制电压将会被调节到最大值,IC将提高占空比以传送最大功率。在这种故障情况下,输出电压仅仅取决于输出电流。在负载较小的情况下,将会产生很高的电压过冲,这将危及到后面的用电设备。该IC具有开环保护以对输出电压进行监控,如图9所示。一旦VSENSE电压低于0.8V,也就是VOUT低于额定电压16%的时候,就意味着进入了开环状态(VSENSE管脚没有连接)或者输入电压小于额定值。在这种情况下,芯片中绝大多数模块将停止工作。该保护功能是通过阈值电压为0.8V的比较器C3实现的。图10是在高交流电源输入电压和小负载情况下的测试波形。
如图所示,一旦出现开环故障,MOSFET门开关立即停止工作,输出电压没有过冲。
该保护也可用于在某些情况下关闭PFC,例如待机模式等。
(2)输出过压保护(OVP)
增强动态响应模块也具有输出过压保护功能。一旦VOUT超过额定电压5%,输出过压保护OVP功能就被激活,如图5所示。通过判断VSENSE管脚的电压是否大于参考电压5.25V就可以实现这一功能。VSENSE 电压高于5.25V时,IC会跳过正常的电压环控制而直接控制占空比使其立刻下降到0。这将导致输入功率下降,从而使得输出电压VOUT下降。
三、测试结果
一个350W的测试板被用来检验其性能。测试电路如图11,测试数据如下所示。开关频率设定为200kHz。
![]() |
![]() |
在1/4满载的情况下,功率因数仍超过90%。另外,PFC变换器也可以在空载的情况下提供稳定的输出电压。
四、结论
本文介绍了一种新型的CCM PFC控制器。根据测试结果,功率因数可以满足要求。该PFC可以在从空载到满载这样一个很大的载荷范围内工作。此外,为了提高系统的可靠性,该IC还具有很多保护措施,比如开环保护、输出过压保护、交流电源欠压保护、IC电源欠压保护、峰值电流限幅、软过电流限幅等。这个新的8管脚的PFC控制器很适应低成本的CCM PFC设计。
参考文献:1. Infineon Technologies: ICE1PCS01 - Standalone Power Factor Correction Controller in Continuous Conduction Mode; Preliminary datasheet; Infineon Technologies; Munich; Germany; Sept. 2002.
作者:Junyang Luo, Meng Kiat Jeoh
Ming Lik Yew and Heng Cheong Huang
Infineon Technologies Asia Pacific Pte. Ltd.,
Junyang.Luo@infineon.com
射频工程师养成培训教程套装,助您快速成为一名优秀射频工程师...














