- 易迪拓培训,专注于微波、射频、天线设计工程师的培养
电源通路管理集成电路的优点
凌力尔特公司
产品市场工程师
Steve Knoth
背景
USB 技术提高了电子产品的便携性,例如个人媒体播放器。随着可下载媒体内容的爆炸性增长,产生了将媒体内容数据从 PC 传送到便携式手持设备的需求,USB 使得这种传送速度更快。用同样的 USB 端口给设备充电也很方便。不过,用 USB 端口给设备电池充电时,在功率上有一些限制。集成电路中的开关和线性电源通路充电系统拓扑为最终用户带来了各种益处,如能够自主和无缝地管理各种不同的输入电源、电池,并为负载供电以及实现即时接通工作。凌力尔特公司具有电源通路(PowerPathTM)控制功能的优质集成电路包括:单片锂离子/聚合物开关电源通路管理器 LTC4088;基于开关模式电源通路管理器且片上有 3 个降压型稳压器和 LDO 的 PMIC LTC3555。这两种器件都具有很多高性能功能,有益于最终用户,其扁平 DFN 和 QFN 封装以及极少的外部组件可为手持式电子产品组成简单、紧凑和经济的解决方案。
主要的设计难题
在很多情况下,能够用 USB 端口给电池充电为用户提供了更大的方便。但是,USB 规范对 USB 电流有一定限制。一个基于 USB 的电池充电器必须尽可能高效率地从 USB 端口抽取尽可能多的功率,以满足今天的电源密集型应用在空间和热量方面的严格限制。
管理电源通路是另一个问题。今天很多由电池供电的便携式电子产品可以用交流适配器、汽车适配器、USB 端口或锂离子/聚合物电池供电。不过,自主管理这些电源、负载和电池之间的电源通路带来了巨大的技术挑战。传统上,设计师们一直尝试用少量 MOSFET、运算放大器和其它分立组件实现这一功能,但是一直面临着热插拔、大浪涌电流等巨大的问题,这些问题可能引起严重的系统可靠性问题。直到最近,即使分立的集成电路解决方案也需要几个芯片来实现一个实用的解决方案。
便携式消费类电子产品常常采用锂离子电池和锂离子聚合物电池,因为这类电池的能量密度相对较高 ── 与使用其它可用化学材料制成的电池相比,在给定的尺寸和重量限制条件下,它们的容量更大。随着便携式产品变得越来越复杂,对较高容量电池的需求也越来越大了,对更先进的电池充电器也产生了相应的需求。容量较大的电池或者需要较高的充电电流或者更多的时间才能充电至满电量。大多数消费者希望充电时间较短,因此提高充电电流似乎是明显可取的,但是提高充电电流带来了两大问题。首先,就线性充电器而言,电流增大会增加功耗(也就是热量),将典型的实际“最大值”降至 2.3W。其次,根据主控制器协商好的模式,充电器必须将从 5V USB 总线吸取的电流限制到 100mA(500mW)或 500mA(2.5W)。这种高效率充电,加之电池充电器集成电路必须实现高水平的功能集成以及节省电路板空间和提高产品可靠性的需求,都给设计由电池供电的电子产品带来了压力。
总之,系统设计师面临的主要挑战如下:
·最大限度地提高从 USB 端口(可提供 2.5W)获取的电流
·管理输入电压源、电池和负载之间的电源通路
·最大限度地减少热量
·最大限度地提高效率
·保持紧凑的解决方案占板面积和高度
集成式电源管理器集成电路可以简单轻松地解决这些问题。
解决方案
电源通路控制与理想二极管
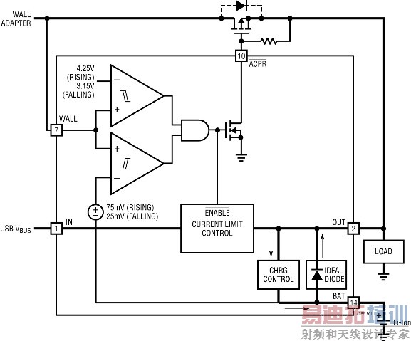
电源通路控制能够自主和无缝地管理各种不同输入源之间的电源通路,如 USB、交流适配器和电池之间的电源通路,并向负载供电。电源通路控制允许最终产品插电后立即工作,而不管电池的充电状态甚或电池是否缺失,这称作“即时接通”工作。一个具有电源通路控制功能的器件既为自身供电,又用 USB VBUS 或交流适配器电源为单节锂离子/聚合物电池充电。为了确保一个满充电电池在连接总线时保持满电量,具有电源通路控制功能的集成电路通过 USB 总线向负载输送功率,而不是从电池抽取功率。一旦电源被去掉,电流就通过一个内部低损耗理想二极管从电池流向负载,从而最大限度地降低了压降和功耗。
理想二极管的正向压降远低于普通二极管或肖特基二极管的正向压降,理想二极管的反向电流泄漏也可以更小。微小的正向压降减少了功耗和自热,延长了电池寿命。参见图 1 以获取详细信息。

图 1:简化的电源通路控制电路
wall adapter:交流适配器
rising:上升
falling:下降
current limit control:限流控制
CHRG control:充电控制
Ideal diode:理想二极管
Load:负载
Li-Ion:锂离子电池
电池充电器与电源通路控制器和理想二极管器件(电源通路管理器)集成,可高效管理多种输入电源、为电池充电、向负载供电并降低功耗,所有这一切都是在一个外形尺寸极小的集成电路中实现的。电源通路控制电路可以采用线性或开关拓扑,这两种拓扑对系统而言都有各自的优点。后面将评介这两种架构,而较传统的线性“充电器馈送型”系统将作为性能比较的基础来介绍。
线性充电器馈送型系统
第一代 USB 系统应用直接在 USB 端口和电池之间插入限流电池充电器,在这类应用中,由电池电压为系统供电。在这种“电池馈送型”系统中,可用系统功率可以表示为:IUSB x VBAT,因为 VBAT 是系统负载唯一可用的电压。参见图 2 以获取详细信息。输入电流约等于充电电流,因此无需附加输入限流。系统负载直接连接到电池上,因此无需理想二极管。所受到的一些限制包括:低效率;从 USB 吸取的电流限制到 500mA;电池没电或缺失(以及电池电压低)时,没有系统电源;将近一半的可用功率损失在线性电池充电器单元内。

图 2:简化的“电池馈送型”控制电路
FROM AC ADAPTER:来自交流适配器
OR FROM USB:或来自 USB
SYSTEM LOAD:系统负载
| 优点 | 缺点 |
| 尺寸小,组件数少 | 电池没电或缺失时系统将不工作 |
| 便宜 | 效率低(VBAT / VIN) |
| 简单 | USB 充电电流限制到 500mA |
| 用电池工作时无附加损耗 | 热量问题 |
线性电源通路系统
第二代 USB 充电系统在 USB 端口和电池之间采用了中间电压。这种中间总线电压拓扑称为电源通路系统。在电源通路集成电路中,USB 端口和中间电压 VOUT 之间放置了一个限流开关。VOUT 为线性电池充电器和系统负载供电。这种系统的优点是,电池与系统负载之间隔断了,因此充电可以一有机会就进行,参见图 3 以获取详细信息。该电源通路系统还实现了“即时接通”工作,因为电源一加到电路上,中间电压就可用于系统负载 ── 这允许最终产品一插电就立即工作,而不论电池的充电状态如何。在线性电源通路系统中,只要未超过输入电流限制,那么 USB 端口提供的 2.5W 功率的大部分就可由系统负载获得。因此,与电池馈送型系统相比,线性电源通路系统具有极大的优点,但是仍有很多功率损失在线性电池充电器单元中,尤其是电池电压较低时(输入电压和电池电压之间产生大的电压差)更是这样。注意,就个别的交流适配器(或高压)输入通路而言,可能会做些调节,就以较高效率工作而言,一个可选外部 PFET 可以降低理想二极管的阻抗。

图 3:简化的线性电源通路电路
High Voltage Buck Regulator:高压降压型稳压器
USB Current Limit:USB 电流限制
CC/CV Regulator CHARGER:CC/CV 稳压充电器
IDEAL DIODE:理想二极管
| 优点 | 缺点 |
| 输入电源存在时,就有系统电源(甚至在电池没电或缺失时也一样) | 使用 USB 端口且系统功率超过 2.5W 时,效率低 |
| 与充电器馈送型系统相比,更高效地利用 USB 端口提供的 2.5W功率 | 线性充电器仍然引起热量问题 |
| 用 USB 和交流适配器轻松适应不同的充电速率 | USB 充电电流限制到 500mA |
| HV 降压型自适应输出控制允许用 HV 电源进行高效率充电 |
开关电源通路系统
新的第三代 USB 充电系统具有基于开关模式的拓扑。此类电源通路型器件从一个符合USB规格的降压型开关稳压器产生一个中间总线电压,该电压被调节至电池电压范围内的某一固定数值,参见图 4。这种形式的自适应输出控制称为 Bat-TrackTM (电池跟踪)。稳定的中间电压仅调节到足够通过线性充电器恰当充电的电压值。通过以这种方式跟踪电池电压,最大限度地减小在线性电池充电器中的功耗,提高了效率,并最大限度地提高了负载可用功率。平均开关输入电流限制最大限度地提高了利用 USB 电源提供的全部 2.5W 功率的能力。可选外部 PFET 降低理想二极管的阻抗。这种架构对具有大电池(> 1.5Ahr)的系统而言是“必须”的。像线性电源通路配置一样,开关电源通路系统也提供“即时接通”工作。

图 4:简化的开关电源通路电路
| 优点 | 缺点 |
| 输入电源存在时,就有系统电源(甚至在电池没电或缺失时也一样) | 目前不能用交流适配器或 HV 降压型输出驱动 OUT |
| 最高效地利用 2.5W USB 功率(尤其是在系统功率超过 2.5W 或低电池电压时更是这样) | 解决方案成本最高 |
| 与任何 USB 电源管理器相比都具有最佳热性能 | |
| USB 充电电流不限制到 500mA(而是限制到大约 2.3W) |
凌力尔特公司的 LTC4088 是一种单片锂离子/聚合物开关电源通路管理器,能提供 1.5A 充电电流,适用于快速充电应用。该器件具有同步整流、“即时接通”工作和 Bat-Track 自适应输出控制能力,可实现高效率。LTC4088 的电源通路控制功能和开关模式架构最大限度地提高了可从 USB 获得的功率,而且低阻抗“理想二极管”MOSFET 产生热量较少。由于节省了功率,因此 LTC4088 允许 VOUT 端的负载电流超过从 USB 端口吸取的电流而不会超过 USB 负载规范(参见图 5)。其扁平 14 引脚、3mm x 4mm DFN 封装和很少的外部组件可为媒体播放器、智能电话、数码相机、手持式计算机和 GPS 系统组成简单、紧凑和经济的解决方案。

图 5:从 USB 获得的 LTC4088 充电电流
5x USB SETTING:5x USB 设置
BATTERY CHARGER SET FOR 1A:电池充电器设置为 1A
高效率开关模式电源转换允许标准 USB 端口提供高于 700mA 的充电电流(不是限制到 500mA,而是限制到大约 2.3W)。LTC3555 PMIC 将 USB 开关电源通路管理器和电池充电器与 3 个同步降压型稳压器和 LDO 结合在一起,采用小型 28 引脚(4mm x 5mm)QFN 封装,可提供完整的电源解决方案(参见图 6)。

图 6:LTC3555 方框图
USB/WALL:USB/交流适配器
CHARGE:充电
ENABLE CONTROLS:使能控制
USB-COMPULIANT STEP-DOWN REGULATOR:符合 USB 规范的降压型稳压器
CC/CV BATTERY CHARGER:CC/CV电池充电器
ALWAYS-ON LDO:始终保持接通 LDO
TRIPLE HIGH EFFICIENCY STEP-DOWN SWITCHING REGULATORS : 三个高效率降压型开关稳压器
I2C PORT:I2C 端口
TO OTHER LOADS:到其它负载
OPTIONAL:可选
LI-ION:锂离子电池
RTC/LOW POWER LOGIC:RTC/低功率逻辑电路
MEMORY:存储器
CORE:内核
uPROCESSOR:微处理器
恒定电流、恒定电压锂离子/聚合物电池充电器利用电池跟踪功能,通过产生自动跟踪电池电压的输入电压,最大限度地提高电池充电器的效率。I2C 串行接口使得系统设计师能够彻底控制充电器和降压型稳压器,以实现在广泛的应用中改变工作模式这种终极适应性。LTC3555 的 3 个用户可配置降压型 DC/DC 转换器能够向 0.8V 输出提供 0.4A、0.4A 和 1A 电流,在输出电压高于 1.8V 时,具有高达 92% 的效率。这个器件还提供始终接通 3.3V 输出,能够为实时时钟或按钮监视器等系统提供 25mA 电流。
结论
由电池供电的产品的设计师面临着由小尺寸和便利性以及快速充电、低功耗和 USB 兼容性这些需求所带来的挑战。同时,设计集成度日益提高以节省电路板空间、降低制造成本并提高产品可靠性。凌力尔特公司大型和不断成长的紧凑型线性和开关电源通路管理器集成电路系列使得产品设计师的工作轻松了许多。这些集成电路能够从 USB 端口抽取更多功率,无缝管理输入电源、电池和负载之间的电源通路,减少了热量,并提高效率,而且可利用较少的外部组件简化设计。这些集成电路还为由电池供电的便携式电子产品的最终用户带来了大量益处,如 USB 便携性、电池没电或缺失时提供系统电源以及更快速地充电。
射频工程师养成培训教程套装,助您快速成为一名优秀射频工程师...

