- 易迪拓培训,专注于微波、射频、天线设计工程师的培养
使用PoE为IP相机提供安全电源
IP技术在每一个领域中的应用都在不断增长—安全领域也不例外。随着IP越来越成为主流的技术,每一天市场上都有这样的新产品推出。使用标准的布线以及便宜的现成以太网交换机和路由器,使得以太网/IP成为很多新应用的媒介选择。正如其他市场一样,以太网/IP快速地成为视频监控相机的网络承载选择。
以太网/IP网是很多设备的优选网络,另外一种同样很快地成为他们市场竞争关键的技术是以太网供电(PoE)。在上实际90年代推出以来,PoE首次的市场成功来自于对红外数据协会(IrDA)网络接口(当前的无线接入点的前身)进行供电。在接下来的几年时间内,只有部分的制造商在他们很窄的产品中使用PoE,因为他们都不愿意再他们的标准产品中采用专有的电源系统。在2003年6月份IEEE对PoE进行了标准化以后,这种状态改变了,市场开始爆发性地使用PoE。现在,随着IEEE增加网络供电设备的可用功率,市场有望获得急剧增长的新动力。PoE和即将提出的IEEE改进会使得各种视频监控相机成为可能。
IP安全相机具有各种类型,某种程度上IP相机是什么是由制造商来定义的。某些制造商利用连接到中央IP解码器的模拟相机,其它的在相机内部转换视频信号,相机自身在本地运行IP。即使在机身内部实现本地IP,某些相机设计用于有线以太网,而其它包含无线数据。
与竞争技术相比,有线以太网/IP具有几个优势:支持有线以太网的电缆规格是明确的,市场上到处都有;有线连接在数据传输上比无线更安全,无线传输是在一个很大的半径内广播,犯罪者必须通过物理上的访问才可能盗取信息流;有线以太网还可以通过电缆利用PoE进行供电,因而对远端的设备供电问题就简化了。在大多数的管辖区域,数据电缆的布线的管控并不严,而交流电的布线要求授权的安装机构,很多时候需要一个授权的过程。以太网供电还可以采用集中化的电源备份。如果通过管道进行布线,端到段的连接可以既安全又可靠。
当前PoE标准IEEE802.3af-2003在2003年得到IEEE的批准。自那以后,在产生IEEE802.3-2005标准的正常修订过程中,该标准就以第33条款融入到了主要的以太网标准中。然而,随着2005版本的颁发,就技术上而言,IEEE 802.3af-2003被废弃。
PoE的IEEE标准允许像IP相机这样的设备在RJ-45连接头下,最多吸收不超过12.95W的功率。实际上,这意味着在实际的应用中电路只能得到大约10W的功率,因为整流二极管本身会消耗一定功率,还有前端和DC-DC转换器效率的问题。10W或更低的功率的限制意味着相机设计师必须严格注意功率预算。由于功率预算很紧,设计师合理限制功能组合,以及认真设计应用电路以符合PoE标准,以实现对IP相机供电。
图1是静态监视相机的一个描述性框图,它适合室内固定位置观察。根据处理器和成像器的选择,可能需要增加一个中间解码器,某些应用可能包括音频监视。图中显示了一个用于音频输入的可选模块。图1中遗漏了一个重要的耗电功能,即支持摇摄/倾斜/相机移动的马达,或者室外使用中防雾化的加热器。

图1:静态监视相机的示意性框图。
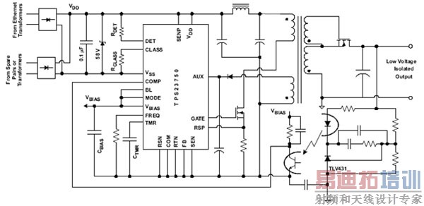
对于基本的IP监视相机,采用脉宽调制(PWM)的集成供电器件,例如TPS23750提供初级端和PoE接口的调压。这一部分提供了满足IEEE标准要求的完整接口。图2中显示的PWM控制器是作为一个独立电源。然而,对于相机应用,相机机身可以作为PD的隔离屏障。因此,通过改用非隔离的结构可以降低成本。除了初级的DC/DC转换器,很多应用具有次级电压,这个电压可以用低成本的LDO产生。否则,需要用降压转换器来满足效率、成本和电路板空间上的折衷。

图2: PWM控制器作为隔离的电源。
图3描述了高端、多功能IP相机的组成框图。通常,这种设备包含用于改变相机方向以及拉近、拉远焦距和视角的马达。对于室外安装,需要一个加热单元来确保相机的镜头不会雾化。今天最高速和最高分辨率的成像器件并没有集成的数字接口,因此还需要一个数字解码器。此外,对于很多应用来说,能听到或者放音的功能也是必要的。所有这些功能都会增加功耗。因此,要达到IEEE标准的12.95W预算通常很难。

图3:一种更高端,具有更多功能的IP相机。
对于当今的高端IP监视相机来说,图4提供了所需要的PoE接口的功能框图。TPS2376-H是最近发布的独立PD前端,能通过以太网端口提供600mA的电流。为利用这种功率等级,匹配高功率PD的电源设备(PSE)必须也能提供高功率—不是符合IEEE的PSE。使用一个PD前端意味着电源设计师可以自由选择最佳的系统拓扑来对应用进行供电。设计师依然可能利用单一的初级端转换器,并从它产生次级的电压。或者,为最大化整个系统效率,设计师可能选择多个初级转换器。最后,他们可能同时选择多个次级转换器,以及从次级稳压器驱动某些小的电源负载。

图4:高端IP监视相机的PoE接口。
IEEE P802.3任务组的工作值得我们的期待。该标准组织正在开发一种标准,该标准未来将允许高端IP相机能与满足标准的PSE协同工作。该标准至少还要等待一年。同时,IP相机的功能不断增加,将超过13W的功耗限制,因此唯一的选择就是超越标准,利用高功率以太网PD。
作者:
Michael McCormack
商务开发经理
德州仪器公司以太网电源产品部
射频工程师养成培训教程套装,助您快速成为一名优秀射频工程师...

