- 易迪拓培训,专注于微波、射频、天线设计工程师的培养
满足能源之星的机顶盒供电方案
美国环保署评估电视机数模转换盒每年估计要消耗30亿千瓦,如果数模转换盒满足能源之星的要求,将会节约大约130亿千瓦。把无线传播的数字信号转换成模拟电视机可接受的信号的设备,即所谓DTA。DTA既不包括通过卫星或电缆传播信号的转换器也不是类似DVD播放机等具有数模转化能力的电器。
DTA要求的能源之星的标准如表格1,要求休眠模式下的功耗最多不超过1瓦,正常工作时的最高输入功率不能超过8W。一般系统需提供4组以上高精度的供电电压给天线、主芯片、存储器、音频和调谐器等部分供电。为了满足这个标准,必须在不同的输出电压的情况下保证电源的高效率。为了适应市场的要求,在高性能的前提下必须考虑供电系统的成本问题。
正常工作模式
表1有两个状态的功耗要求,一个是正常工作功耗,另一个是待机功耗。下面将分别阐述怎么达到这些要求。
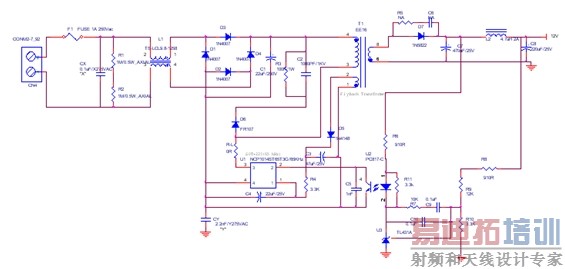
首先考虑在正常工作状态下的要求。用户可以根据自己系统的损耗不同而选择不同的电源拓扑线路。如果系统自己功耗已经达到6W,实现8W以下的能源之星标准就必须使效率达到75%以上,最简单的低成本线路要满足效率达到75%以上的交直转换的开关电源一般是不现实的。为了提高效率,使用同步整流线路是一个不错的选择。图1线路是一种简单的同步整流线路,使用同步整流的方式一般可以使效率达到80%。图2线路是一种最简单的非同步整流线路。
1. 同步整流的工作原理
同步线路比非同步线路最大的损耗减少来源于MOSFET的导通压降损耗替代肖特基二极管的导通损耗。在次级侧控制的隔离开关电源同步整流拓扑中,通过从变压器次级输出获得有关控制信号来作为同步整流的触发信号,在不连续导通模式(DCM)状态下,控制次级的同步整流MOSFET的工作,而进行同步整流操作。

图1:次级同步整流线路。
2. 提供多组电压的方法
系统要求至少4组以上的不同输出电压。对于一般的低电流要求,可以使用一般的线性降压器件,但对于要求功率大、效率高的就必须合理搭配和选择合适的直流转换线路。例如:系统的天线线路部分需12V供电;音频和调谐器需5V供电;存储器需2.6V供电;主芯片需3.3V和1.8V供电,而1.8V的电流要求达到1.7A左右,这样如果直接使用12V转换成下列的各种电压,对于直流转换控制芯片在成本和效率上是一个严峻的考验,所以一般取主开关电源输出为5V,然后通过升压和降压来合理分配各个输出。
图3和图4是一种推荐的线路,图3是升压线路,可以把5V电压高效率升到12V给天线部分供电,采用的是安森美半导体提供的NCP3063。通过控制3脚来达到“ON”或“OFF”的功能。图4是降压线路,采用的是安森美半导体提供的NCP1595A,5V的电压转换成1.8V或3.3V,此线路的效率高达95%,提供高达1.7A的电流,而且具有过压过流保护功能。通过控制6脚可以控制线路的“ON”或“OFF”的功能。达到在待机的时候关闭线路,满足能源之星的要求。

图3:DC-DC 升压转换线路。

图4:DC-DC 降压转换线路。
图5为一款满足能源之星DTA供电系统的方框图。需要注意的是如果使用开关电源直接输出多组,外观上可能可以节省成本,但除了很难满足能源之星的要求外,因多组输出在精度控制,纹波和交叉调整率上有很大的变化,这样就对主芯片、音频和调谐器来说带来极大的考验,对开发出来的产品通过美国NTIA的测试也带来极大的挑战和麻烦,可能收到得不偿失的效果。

图5:一款系统供电系统示意图。
[p]
待机模式的控制线路设计
在高效率的同步整流和DC-DC转换条件下,能满足正常工作下的能源之星要求。但为了满足待机模式下的功率要求,必须让所有不必要的线路停止工作,除了控制上述直流转换的端口外。图6为一种P-Mos的待机关断线路,系统主芯片能给出相关的关闭控制信号,简单地达到待机关闭的功能。

图6:待机模式下的控制线路。
有些使用在DTA上的系统级芯片(如TI和AMD等)必须通过一个待机MCU给出唤醒和待机控制信号,才能达到能源之星的要求。如果使用MCU做待机处理,为了达到性价比的合理搭配,可以在供电系统上使用开关电源多组输出电压线路,这样就减少大功率DC-DC转换IC的使用,减少因增加了一个MCU所带来的成本差别,达到合理的成本均衡。

图7:MCU控制待机的低成本的DTA开关电源线路。
低功耗系统的供电设计

图2:普通肖特基整流线路。
有些DTA系统功耗少于5W,这样可以使用一个简单的开关电源。如上述图2是一种最简单的交直转换开关电源输出12V,在系统待机时提供35mA的电流,效率能高达53%,完全满足待机1W的能源之星要求。输出12V后通过DC-DC(图8)和使用LDO(图9)进行分压给系统的不同部分供电。不过需要注意的是一般DC-DC芯片12V系列比5V系列贵,如果能通过5V转换是个不错的选择。

图8:DTA简单的DC-DC转换线路。

图9:降压LDO线路。
本文小结
为了设计满足能源之星要求的DTA,我们必须先了解整个系统的功耗,然后选择最合适的供电方式,选择合适的电源拓扑。对于功耗较高的主控制部分,就须选择高效能的AC-DC或DC-DC转换,如果系统某些部分并没有较大的功耗,使用LDO或低功率DC-DC的转换或变压器的多组输出来满足要求。无论怎么设计成本和性能的最佳比永远是评价一款产品最重要的指标。

表格1:DTAs能源之星标准。
苏惠祥
项目经理
赵文昊
助理业务经理
安森美半导体公司
射频工程师养成培训教程套装,助您快速成为一名优秀射频工程师...
天线设计工程师培训课程套装,资深专家授课,让天线设计不再难...
上一篇:选择数字电源的理由
下一篇:数字平板电视的电源设计技术要求分析

