- 易迪拓培训,专注于微波、射频、天线设计工程师的培养
低功率LED通用照明设计挑战暨安森美半导体高能效方案
近年来,照明已经成为世界各国推动节能环保所瞄准的一个重要领域。据统计,全球每年约有20%的电能用于照明,这些电能中又有约40%用于低效的白炽灯照明。而随LED在光输出性能、成本等几乎各个方面的持续改进,LED通用照明已经成为白炽灯等传统照明的一种极引人注目的替代解决方案。
典型的LED通用照明应用包括电灯泡和荧光灯管替代、嵌灯、街灯及停车灯、工作照明灯(台灯、橱柜内照明)、景观照明、广告牌文字电路、建筑物照明等。LED街灯的功率较高,一般在50 W至300 W之间;LED建筑物及区域照明应用的功率一般在40 W到125 W之间,属于中等功率范围;30 W以下的可统称作低功率LED照明应用,包括特定指向照明,如橱柜内照明、嵌灯、射灯PAR20/30/38灯光替代、台灯等,以及全向照明,如重点照明、家电、通用照明A型灯替代、装饰性灯具及吊扇灯等。本文将重点探讨30 W以下功率的低功率LED通用照明应用,以及安森美半导体相应的高能效方案。
图1:常见低功率LED照明应用。
低功率LED照明应用选择驱动器须考虑的因素
LED驱动器的主要功能,就是在工作条件范围下限制电流,而无论输入及输出条件如何变化。其应用设计面临多种限制条件,如高能效(低损耗)、高性价比、宽环境条件、高可靠性、灵活、符合电磁干扰(EMI)及谐波含量等方面的标准、可改造用于已有应用及能采用传统控制方式工作等。
要为低功率LED应用选择适合的驱动器并不容易,需要顾及不同的因素。例如,商业和住宅市场对LED灯具在工作温度、使用时长、性能及"能源之星"等行业标准方面的要求并不相同。此外,灯泡替代应用也存在着独特挑战,如LED电源及驱动器的热度限制、尺寸受限及兼容的调光技术等。
就LED通用照明适用的标准而言,主要有美国"能源之星"要求的功率因数校正(PFC)标准以及欧盟的国际电工委员会(IEC)对总谐波失真的限制标准。其中,"能源之星"V1版灯具标准要求LED照明灯具具备PFC,适用于嵌灯、橱柜灯及台灯等特定产品,但与功率电平无关。这标准要求住宅应用的功率因数(PF)高于0.7,而商业应用高于0.9。这标准是自愿性标准,将于2011年9月实施。而"能源之星"的1.1版整体式LED灯泡标准已于2010年8月生效,要求输入功率高于5 W的灯泡功率因数高于0.7。
如前所述,为低功率LED照明应用选择适合的驱动器须考虑众多因素,这其中,有关功率因数等行业标准尤为重要。接下来,我们以安森美半导体的相关产品为例,探讨如何在低功率照明应用中提供高功率因数。
改善低功率LED住宅照明应用能效的方案
以住宅照明的台灯和橱柜灯等应用为例,功率一般在3 W到8 W之间。这样的低功率应用最适合采用隔离型反激拓扑结构。但传统离线反激电源转换器在开关稳压器前面采用全波整流桥及大电容,这种配置的功率利用率或输入线路波形的PF较低,仅在0.5至0.6的范围。
这就要引入PFC。如可在反激转换器前采用NCP1607B这样的有源PFC,能提供高于0.98的PF,但增加了元件数量及复杂性,且最适合的功率远高于本应用要求。无源PFC方案众多,可改善PF,但通常都使用较多额外元件,增加成本及电路板占用空间,并降低可靠性。

图2:改善了功率因数的NCP1014应用电路图。
实际上,高功率因数通常需要正弦线路电流,且要求线路电流及电流之间的相位差极小。修改传统设计的第一步就是在开关段前获得极低电容,从而支持更贴近正弦波形的输入电流。这使整流电压跟随线路电压,产生更合意的正弦输入电流,反激转换器的输入电压就以线路频率的2倍跟随整流正弦电压波形。如果输入电流保持在相同波形,功率因数就高。安森美半导体的NCP1014自供电单片开关稳压器采用固定频率工作,电流不能上升到高于某个特定点;这个点由输入电压及开关周期或导电时间结束前的初级电感来确定。由于导电时间的限制,输入电流将跟随输入电压的波形,从而提供更高的功率因数。

图3:基于NCP1014的演示板在20℃环境温度及8.0 W输出功率下提供更高功率因数。
应对更高功率因数及TRIAC调光挑战的方案
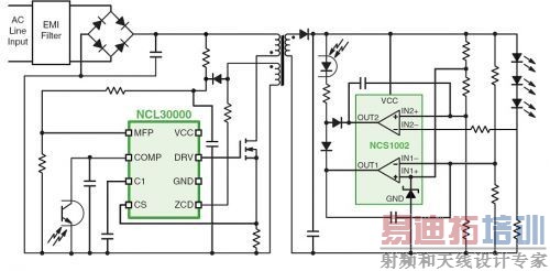
要针对低功率LED照明应用提供高于0.9的功率因数及低总谐波失真,以适合商业应用要求,就有必要使用新的拓扑结构。在这种情况下,传统的两段式拓扑结构(PFC升压+反激转换)就无法满足要求了。相应的,我们可以使用基于安森美半导体NCL30000临界导电模式(CrM)反激控制器的单段式CrM反激拓扑结构。单段式拓扑结构省下专用的PFC升压段,帮助减少元器件数量,降低系统总成本,并提供高功率因数。图4显示的是安森美半导体基于NCL30000的单段式高功率因数反激拓扑结构的简化功能框图。

图4:基于NCL30000的单段式CrM反激LED驱动器GreenPoint®参考设计简化框图。
值得一提的是,与前述针对住宅应用使用开关稳压器(内置FET等旁路元件)的方案不同,我们在针对商业照明的应用中使用的是宽动态范围的精确导通时间控制器方案NCL30000。设计中采用控制器(外置FET等旁路元件)方案的原因包括易于在能效和成本之间实现折衷、能以单颗控制器支持宽功率范围(5到30 W)、及便于优化散热及灵活布线等。基于NCL3000构建的90到305 Vac EFD25演示板(Vout = 12 LED, 37 Vdc)测试显示,功率因数远高于0.9,部分输入电压条件下功率因数甚至高于0.95(见图5),能效也极高(参见参考资料2)。

图5:基于NCL30000的演示板PF及THD测试结果。
此外,TRIAC调光器应用广泛,故LED驱动方案的一项挑战就是兼容TRIAC调光这样的已有调光技术,因为TRIAC调光器设计针对的是电阻型负载的白炽灯泡(功率因数约为1),。有利的是,基于NCL30000的设计提供极高的功率因数,轻松符合商业应用的功率因数要求。且用示波器截取的波形显示,优化设计的NCL30000单段式CrM反激电源的基本电流波形与输入电压波形保持同相,输入电流波形看上去象是电阻型负载的波形,能够兼容TRIAC调光。
为了支持客户在低功率LED商业照明应用中应用NCL30000 PFC控制器,安森美半导体提供设计目标功率低于18 W、旨在以350 mA电流驱动4到15颗LED的三款NCL30000评估演示电路板,分别是NCL30000LED1GEVB(输入电压90至135 Vac,TRIAC可调光)、NCL30000LED2GEVB(输入电压180至265 Vac,TRIAC可调光)及NCL30000LED3GEVB (输入电压90至305 Vac)。当然,客户可能需要支持更大功率及更大电流的选择。这时候就需要优化变压器及输出整流器和电容等关键元器件,并将输出绕组由串联改为并联方式。而且有利的是,NCL30000作为控制器方案,支持宽功率范围。
后续方案展望
LED在通用照明中替代白炽灯泡的应用前景极为广阔,但仍有不少挑战有待解决。A型灯、E26、E27等传统白炽灯包含不同功率等级,如40 W白炽灯一般提供约450流明(lm)的光输出。如今一流暖白光LED的光效约为100 lm/W,考虑到热效应及光电转换效率问题,要提供450 lm光输出,大约需要5到7颗LED,而将这些LED装配在灯泡内存在着空间及性能方面的挑战。有利的是,安森美半导体正在开发相应的LED驱动器方案。
此外,在上述方案中,NCL30000用于隔离型高功率因数拓扑结构。实际上,这器件也可配置为非隔离型降压或降压-升压拓扑结构。
总结:
为低功率LED通用照明应用选择适合的驱动器方案需要顾及跟应用相关的多种因素,如空间、能效、环境条件及兼容的调光技术等。本文以安森美半导体的NCP1014单片开关稳压器及NCL30000功率因数校正TRIAC可调光LED驱动器为例,重点探讨如何应对低功率住宅及商业LED照明应用针对功率因数要求等方面的挑战,分享了这些方案的相关能效测试结果,显示它们非常适合用于设计满足"能源之星"等相关规范标准功率因数要求的低功率照明应用。这两款产品仅是安森美半导体宽范围LED驱动器方案的少数示例,客户利用这些高能效、高性能LED驱动器方案,辅以安森美半导体提供的GreenPoint®网上设计仿真工具,能够缩短设计周期,加快产品上市。
参考资料:
1、《改善"能源之星"住宅照明灯具隔离反激电源转换器功率因数》设计注释,安森美半导体,www.onsemi.cn/pub_link/Collateral/DN06051−D.PDF
2、《离线高功率因数TRIAC调光LED驱动器GreenPoint®参考设计》,安森美半导体,
www.onsemi.com/pub/Collateral/TND398-D.PDF
3、《配置NCL30000用于TRIAC调光》,安森美半导体,www.onsemi.com/pub/Collateral/AND8448-D.PDF
4、《NCL30000单段CrM反激LED驱动器电源段设计指引》,安森美半导体
5、"能源之星"1.1版固态照明要求,www.energystar.gov/index.cfm
c=new_specs.ssl_luminaires
射频工程师养成培训教程套装,助您快速成为一名优秀射频工程师...

