- 易迪拓培训,专注于微波、射频、天线设计工程师的培养
如何把电源的功率限制变为电流限制
故障保护是所有电源控制器都有的一个重要功能。几乎所有应用都要求使用过载保护。对于峰值电流模式控制器而言,可以通过限制最大峰值电流来轻松实现这个功能。在非连续反向结构中,为峰值电流设置限制可最终限制电源从输入源获得的功率。但是,限制输入功率不会限制电源的输出电流。如果出现过载故障时输入功率保持不变,则随着输出电压下降,输出电流增加(P=V*I)。发生短路故障时,这会让输出整流器或者系统配电出现难以接受的高损耗。本文利用一些小小的创新和数个额外组件,为您介绍如何对一个简单的峰值电流限制进行改进,将电源变为一个恒定电流源,而非一个恒定功率源。 图1对比了理想输出电压与恒定功率和恒定电流限制的电流。这两种情况下,过载故障保护都在120%最大额定负载时起作用。在一个使用功率限制的系统中,输出电流随负载增加电压反向而增加。在现实系统中,有功率限制的反向控制器会在某个点关闭,原因是控制器的偏压损耗。相比之下,一旦超出过载阈值,有电流限制的系统便会立刻关闭。可以通过直接检测隔离边界二次侧的负载电流,实现电流限制。但是,这样做需要使用更多的电路,效率降低,而且成本一般会高得离谱。
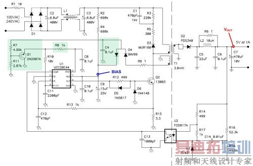
图 1 理想功率限制产生强电流,触发故障保护。 图2显示了移动设备充电器所使用的一个5V/5W非连续反向电源的原理图。在范例中,我们使用了UCC28C44控制器,它是大多数经济型峰值电流模式控制器的代表,拥有功率限制功能。在非连续反向结构中,如果忽略效率影响,可使用方程式1计算负载功率(P)的大小。
方程式 1 由于变压器电感(L)和开关频率(f)均固定不变,因此可以通过控制峰值一次电流(IPK)对输出电压(VOUT)进行调节。随着输出电流(IOUT)增加,电压开始下降,但是反馈环路要求更高的峰值电流来维持电压调节。
图 2 这种5V/5W反向通过限制峰值变压器电流实现功率限制。 在反向转换器内部,引脚1(COMP)的反馈电压与峰值电流比较。通过R15检测该峰值电流,并使用R13和C12对其进行滤波。如果电流检测电压达到过1V,则单独过电流比较器终止脉冲。这种峰值电流限制方法与大多数脉宽调制(PWM)控制器中的功率限制过程一样。如果功率保持恒定不变,则可以将方程式1改写为方程式2。在该方程式中,我们可以清楚地看到功率限制时输出电流同输出电压成反比。
方程式2 一些控制器还包含有一个第二级比较器。峰值电流高出第一级比较器时,第二级比较器跳闸断开。这种第二级比较器触发控制器完全关闭,并发起一个重启周期。设计这种额外保护级的目的是防止电源本身发生灾难性故障,例如:短路变压器绕组或者短路输出二极管。但是,涉及短路负载的大多数情况一般都不会超出该阈值。 图3显示了输出和偏置电压与图2所示电路负载电流的对比情况。输出V-I特性非常接近于图1所示理想情况。负载电流达到约1.3A时开始功率限制。随着负载增加,输出电压开始下降。由于偏置电压是输出电压的反映,因此它也开始下降。偏置电压降至9V关闭水平以下时,PWM控制器关闭。
图 3 偏置电压降至控制器关闭阈值以下后,转换器不再提供功率限制电流。 在该例子中,尽管在负载超出1.3A时峰值电流限制激活,但是在转换器关闭以前负载电流会为额定负载的两倍以上。在某些应用中,这是不可接受的。反之,一种更加方形的V-I曲线则较为理想。负载增加超出功率限制点后偏置电压随之下降,利用这一特性,我们可以非常轻松地获得这种V-I曲线。只需增加数个组件,便可利用不断降低的偏置电压在功率限制期间折叠开关频率。这样做以后,开关频率被强制与输出电压成正比关系,如方程式3所示。将方程式3代入方程式2后我们发现,理论上讲功率限制期间输出电流不再依赖于输出电压的大小,参见方程式4.
方程式3
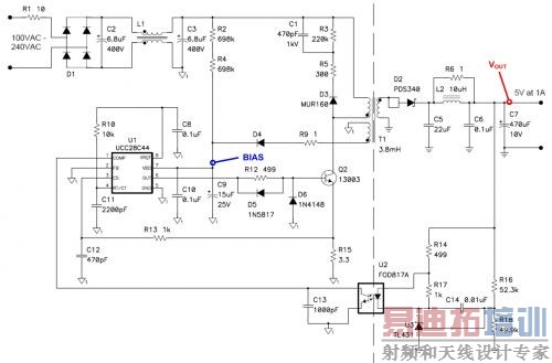
方程式4 用于创建这种改进型电流限制而增加的一些组件突出显示在图4所示原理图中。对内部振荡器编程,通过R10、R8和C11设置反向转换器的开关频率。一个内部5V源通过R10和R8对C11充电。随着偏置电压下降,R7和R11的电阻分压器开启Q1,并优先于内部5V源进行控制,从而降低开关频率。偏置二极管(D4)现在必须为一种双串联二极管,这样R7和R11才不会在启动期间使控制器的电流改道。需正确选择R7和R11的值,以便让Q1在正常运行期间处于关闭状态,仅在偏置电压降至约12V以下时才开启。
图 4 增加5个离散式组件可增强功率限制功能并降低最大故障电流。 添加这些组件的结果如图5所示。同前面一样,电源进入功率限制时输出电压和偏置电压均开始下降。一旦偏置电压降至足以开启Q1的程度,负载电流的任何继续增加都会使开关频率降低,其反过来又会降低供给负载的有效功率。这会加快过电流关闭过程。注意,在输出电流和输出电压之间仍然存在一定程度的相互关系,这是因为变压器内部的偏置绕组耦合和有限的Q1增益。尽管存在这些缺点,但是增加的电路还是极大地改善了V-I特性。实际上,电源现在不会向故障负载提供1.5A以上的电流。
图 5 使用增强型功率限制电路的电源V-I曲线显示过载状态下的输出电压表现出明显的下降。 总之,拥有功率限制保护的电源仍然可以为过载输出提供大量的电流。如本文所述,只需在一次侧控制器周围添加少数几个组件,便可轻松且低成本地实现精确的电流限制功能。尽管它针对的反向转换器,但是这种方案也可以减少降压转换器的多余电流。 TI电源解决方案的更多详情,敬请访问:www.ti.com.cn/power .
射频工程师养成培训教程套装,助您快速成为一名优秀射频工程师...
天线设计工程师培训课程套装,资深专家授课,让天线设计不再难...
上一篇:力控组态软件在光伏发电系统中的应用
下一篇:中国电源管理芯片市场解析

