- 易迪拓培训,专注于微波、射频、天线设计工程师的培养
电源技巧:为Fly-Buck转换器选择正确的匝数比
有时候,您会遇到需要从宽泛输入电源获得简单、低功耗隔离式输出电压的情况。这时,稳压可能并不重要,重要的是成本和电路板空间。满足这些需求的良好解决方案是Fly-Buck电源,这只是一款带耦合绕组的降压稳压器。
稳压的实现方法是在低侧一次开关开启时对耦合电感器的二次绕组进行整流。这可将一个电压反射给二次绕组,计算方法是用降压输出电压乘以耦合电感器匝数比。
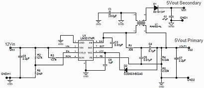
图1展示了Fly-Buck电路的简单程度。在该设计中,同步降压电源开关包含在控制IC内,只需几个分立部件和一个变压器就可完成设计。成功设计的真正诀窍在于耦合电感器的规范或选择。尤其需要构建对匝数、漏电感和磁化电感的要求。

图1:Fly-Buck是提供稳压、隔离式输出的简单方法。
在图1所示电路中,变压器的匝数比由一次及二次输出电压确定。它将只是一二次电压之比与二极管(D1)电压限值及任何绕组电阻压降限值之和。在这种情况下,需要了解一次输出电压与最小输入电压之间的关系。显然,该降压无法提供比输入高的输出电压。如果这两个值太接近了,电路可能就没有正常工作。您可能会受到最大控制占空比限制,因为输出电压大概就是占空比与输入的乘积。
第二个挑战是极高占空系数下的电路工作问题,此时电流会变得非常高。这些高电流可能由电荷守恒及基本电路工作所致。从电荷守恒来看,输出电容器只在开关节点为低时充电。在该周期剩余的时间里,它会提供负载电流。电荷平均储存公式为:

其中Icharge/Iout与D对比标绘。在占空系数大于75%时,该比值大于3,并随占空系数的增大而迅速攀升。高电流可对二次输出稳压产生影响。二极管导电时,耦合电感器可将一个反射的一次输出电压提供给耦合电感器漏电感、串联寄生电阻以及输出滤波器电容器的串联组合。
漏电感会对图3底部线迹所示的二次电流波形产生强烈影响,这将影响稳压。漏电感可决定二次绕组中电流上升的速度。如果只有少量漏电感,电流会快速上升到较高值,快速为输出电容器充电。随着电感增加,电流上升速度会减慢,这不仅会导致提供给输出电容器的电荷减少,而且还会导致输出电压降低。

图3:漏电感会对充电电流波形产生强烈影响(绿色=10nH,红色=100nH,蓝色=1uH)。
图4是通过仿真得到的漏电感对二次输出稳压的影响。该图是基于占空系数与漏电感标绘出的一次输出电压与二次输出电压曲线。这里采用的是1:1变压器,支持2.5uH的一次电感和总量变化的漏电感。输入电压是5V。一次电流为1A,二次电流为0.2A。

图4:漏电感是稳压杀手。
第一条曲线是一次输出电压,占空系数与输出电压呈线性关系。其它曲线显示,二次输出电压并非呈线性。
有两个因素可降低二次稳压性能。在左侧占空系数较低的地方,二次输出电压大约比一次电压小一个二极管压降。这可通过同步整流改善。在右侧占空系数较高的地方,较短的传导时间会增大峰值电流,而且漏电感的影响也会显著增大。
如果有大量的漏电感,在占空系数高于50%或者输入输出比为2:1时,该电路可能无法使用。如果漏电感很少,那在占空系数高达75%或输入输出比为1.33:1时,电路仍能良好工作。如果漏电感极小,该电路则可良好支持高达83%的占空系数或1.2:1的电压比。应该注意,高占空系数的峰值和RMS可能都会非常高,如图2所示。寄生现象会对这些值产生强烈影响,了解它们的最简单方法是仿真。
总之,Fly-Buck是实现简单隔离式偏置电压的便捷之选,但在考虑高占空比运行时需要谨慎。峰值电流可能会变得非常高。您可通过控制漏电感来增加占空系数,但是任何高于80%的情况很可能都不切实际。请关注下一个《电源技巧》,届时我们将探讨开关电源中的电磁干扰(EMI)注意事项。
射频工程师养成培训教程套装,助您快速成为一名优秀射频工程师...
天线设计工程师培训课程套装,资深专家授课,让天线设计不再难...
上一篇:双电层电容器(EDLC)用电池平衡IC
下一篇:TI:如何用负载开关来节约能耗

