- 易迪拓培训,专注于微波、射频、天线设计工程师的培养
1.5A、负稳压器扩充了电流基准线性稳压器系列
录入:edatop.com 点击:
作者:凌力尔特公司 (现隶属 ADI 公司)电源管理产品应用工程师Dawson Huang
于 2007 年推出的 LT3080 代表了一种新的线性稳压器架构,其具有一个作为基准的电流源和一个用于输出放大器的电压跟随器。这种新型架构拥有诸多优点,包括可容易地通过稳压器的并联以提供更大的输出电流,和在低至零输出电压的情况下工作。由于输出放大器始终以单位增益运作,并未采用一个电阻设定分压器,因此输出电压范围内的带宽和绝对调整率是恒定的。瞬态响应与输出电压无关,而且调整率可用毫伏来规定,而不是输出的一个百分比。
表 1 概述了采用这种架构的器件系列。LT3091 是这个系列中最新增加的器件,这是一款 1.5A 低压差负输出线性稳压器,具可调电流限制和电流监视器。LT3091 与这个系列的另一款负输出线性稳压器 LT3090 类似,但是额定电流比 LT3090 大超过一倍。
LT3091 在需要低噪声或精确输出的大电流、负电压应用中很有用。该器件具快速瞬态响应、高 PSRR 和低输出噪声。低压差有助于该器件在支持高达 1.5A 负载时避免过热。内置保护措施包括输出反向保护、内部折返电流限制和具迟滞的过热停机。这种通用负输出稳压器架构可在输出低至零伏时运行,并可作为负输出浮置稳压器使用。
表 1:采用电流基准架构的部分凌力尔特稳压器
工作原理
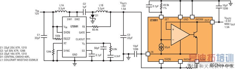
在地和 SET 引脚之间连接单个电阻器 RSET,这个电阻器驱动 −50µA 精确电流源,负输出电压由这个电流源设定。内部跟随器放大器强制输出电压与 SET 引脚的负电压匹配。在这种架构中,所有内部工作电流都从输出引脚流入。仅需要 20µA 负载电流来保持所有输出电压稳定。图 1 显示了 LT3091 的基本连接。该器件提供 1.5A 输出电流,输出电压可调节至零伏,提供正和负输出电流监视器。当输出电压低于输入电压低时,LT3091 还提供反向保护。

图 1:具电流限制及电流监视器的 1.5A 负输出线性稳压器
通过在 ILIM 和 IN 引脚之间连接一个外部电阻器 RLIM,电流限制可降至低于 1.5A,如图 1 所示。这种功能可有效保护负载,并限制该 IC 的温度。
通过为 IMONN 引脚提供 3.3V 电压,IMONP 引脚可提供等于输出电流 1/4000 的电流。通过将电阻器 RMON 连接至地并与该电流源串联,然后读取该电阻器上的电压,可测量该电流源的电流。通过将 IMONP 引脚连接至 VIN,IMONN 可引脚吸收等于输出电流 1/2000 的电流。采用这种方式,正或负输出电流都可以用最少的组件加以监视,而无需额外的检测电阻器或放大器。
并联器件以增大电流
对于 LT3091 这种以电流源为基准的新型稳压器而言,多个器件并联非常容易。器件并联对于增大输出电流或分散热量很有用。既然 LT3091 设定为电压跟随器,那么将所有 SET 引脚连接到一起,可保持所有输出为相同的电压。如果所有输出保持相同的电压,那么仅需要几毫欧姆的镇流器 ROUT1,2,就可使这些器件均流。
图 2 显示了两个 LT3091 并联以获得 3A 输出电流的电路原理图。设定电阻器 RSET 现在流过的设定电流增大了一倍,因此输出为 −100µA 乘以 RSET。10mΩ 输出电阻器 R OUT1,2 确保在满标度电流时起到镇流作用。为了获得更大电流而并联器件时,对可并联器件的数量没有限制。

图 2:通过并联 LT3091 构成的 3A 负输出线性稳压器
图 3 显示了图 2 设计的热量分布,U1 和 U2 达到了类似的温度,表明电流是均分的。

图 3:两个 LT3091 并联的热性能
低噪声正电压至负电压转换器
负输出转换器用正的输入电压产生负电压,并具备低输出纹波。如果与 LT3091 等大带宽 LDO 结合使用,所构成的转换器可以提供非常快速的瞬态响应,同时噪声甚至可更低。
图 4 显示了低噪声、电感器耦合的正电压至负电压转换器。负输出转换器基于 LT3581,这是一款 PWM DC/DC 转换器,具内置电源开关。该器件采用 4mm x 3mm DFN 封装和纤巧的外部组件,可与 LT3091 结合使用,构成紧凑的低噪声解决方案。图 5 显示了两个输出电压的瞬态响应。图 6 显示了整个系统的热性能。

图 4:低噪声正电压至负电压转换器提供 1.5A 电流和快速瞬态响应

图 5:正电压至负电压转换器的瞬态响应
100mV/DIV:每格 100mV
AC COUPLED:AC 耦合

图 6:正电压至负电压转换器的热像
低噪声正输出和负输出电源
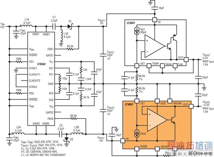
用一个正输出 1.5A LT3081 线性稳压器和与其对应的负输出 1.5A 线性稳压器,可以构成一个大电流正输入至正输出和正输入至负输出转换器。LT8582 是一款双通道 PWM DC/DC 转换器,具内部开关,采用 7mm x 4mm DFN 封装。该器件可从单一输入产生正输出和负输出。
图 7 显示了一个用 LT8582、LT3081 和 LT3091 构成的 1.5A、12V 至 ±3.3V 低噪声电源。图 8 显示了负压轨的瞬态响应。图 9 显示了整个系统的温度。

图 7:12V 至 ±3.3V 低噪声电源

图 8:在 VOUT2 负载瞬变的瞬态响应

图 9:12V 至 ±3.3V 低噪声电源的热像
在需要低噪声、高速 ±3.3V 电源的高速运算放大器中,可以用这种配置作为运算放大器的电源。
结论
LT3091 是一款 1.5A、低压差、以电流为基准的负输出线性稳压器。这款稳压器非常容易并联,以增大输出电流。该器件还提供快速瞬态响应、高 PSRR 和低输出纹波,因此非常适合作为后稳压器使用。LT3091 还可用来构成能吸收和提供电流的电源。
于 2007 年推出的 LT3080 代表了一种新的线性稳压器架构,其具有一个作为基准的电流源和一个用于输出放大器的电压跟随器。这种新型架构拥有诸多优点,包括可容易地通过稳压器的并联以提供更大的输出电流,和在低至零输出电压的情况下工作。由于输出放大器始终以单位增益运作,并未采用一个电阻设定分压器,因此输出电压范围内的带宽和绝对调整率是恒定的。瞬态响应与输出电压无关,而且调整率可用毫伏来规定,而不是输出的一个百分比。
表 1 概述了采用这种架构的器件系列。LT3091 是这个系列中最新增加的器件,这是一款 1.5A 低压差负输出线性稳压器,具可调电流限制和电流监视器。LT3091 与这个系列的另一款负输出线性稳压器 LT3090 类似,但是额定电流比 LT3090 大超过一倍。
LT3091 在需要低噪声或精确输出的大电流、负电压应用中很有用。该器件具快速瞬态响应、高 PSRR 和低输出噪声。低压差有助于该器件在支持高达 1.5A 负载时避免过热。内置保护措施包括输出反向保护、内部折返电流限制和具迟滞的过热停机。这种通用负输出稳压器架构可在输出低至零伏时运行,并可作为负输出浮置稳压器使用。
表 1:采用电流基准架构的部分凌力尔特稳压器
| LT3091 | LT3090 | LT3081 | LT3080 | |
| 输出电流 | 1.5A | 600mA | 1.5A | 1.1A |
| ISET | −50µA | −50µA | 50µA | 10µA |
| 可调电流限制 / 电流监视器 | 是 / 是 | 是 / 是 | 是 / 是 | 否 / 否 |
| LDO (低压差) | 是 | 是 | 否 | 是 |
| 正 / 负电压 | 负 | 负 | 正 | 正 |
工作原理
在地和 SET 引脚之间连接单个电阻器 RSET,这个电阻器驱动 −50µA 精确电流源,负输出电压由这个电流源设定。内部跟随器放大器强制输出电压与 SET 引脚的负电压匹配。在这种架构中,所有内部工作电流都从输出引脚流入。仅需要 20µA 负载电流来保持所有输出电压稳定。图 1 显示了 LT3091 的基本连接。该器件提供 1.5A 输出电流,输出电压可调节至零伏,提供正和负输出电流监视器。当输出电压低于输入电压低时,LT3091 还提供反向保护。

图 1:具电流限制及电流监视器的 1.5A 负输出线性稳压器
通过在 ILIM 和 IN 引脚之间连接一个外部电阻器 RLIM,电流限制可降至低于 1.5A,如图 1 所示。这种功能可有效保护负载,并限制该 IC 的温度。
通过为 IMONN 引脚提供 3.3V 电压,IMONP 引脚可提供等于输出电流 1/4000 的电流。通过将电阻器 RMON 连接至地并与该电流源串联,然后读取该电阻器上的电压,可测量该电流源的电流。通过将 IMONP 引脚连接至 VIN,IMONN 可引脚吸收等于输出电流 1/2000 的电流。采用这种方式,正或负输出电流都可以用最少的组件加以监视,而无需额外的检测电阻器或放大器。
并联器件以增大电流
对于 LT3091 这种以电流源为基准的新型稳压器而言,多个器件并联非常容易。器件并联对于增大输出电流或分散热量很有用。既然 LT3091 设定为电压跟随器,那么将所有 SET 引脚连接到一起,可保持所有输出为相同的电压。如果所有输出保持相同的电压,那么仅需要几毫欧姆的镇流器 ROUT1,2,就可使这些器件均流。
图 2 显示了两个 LT3091 并联以获得 3A 输出电流的电路原理图。设定电阻器 RSET 现在流过的设定电流增大了一倍,因此输出为 −100µA 乘以 RSET。10mΩ 输出电阻器 R OUT1,2 确保在满标度电流时起到镇流作用。为了获得更大电流而并联器件时,对可并联器件的数量没有限制。

图 2:通过并联 LT3091 构成的 3A 负输出线性稳压器
图 3 显示了图 2 设计的热量分布,U1 和 U2 达到了类似的温度,表明电流是均分的。

图 3:两个 LT3091 并联的热性能
低噪声正电压至负电压转换器
负输出转换器用正的输入电压产生负电压,并具备低输出纹波。如果与 LT3091 等大带宽 LDO 结合使用,所构成的转换器可以提供非常快速的瞬态响应,同时噪声甚至可更低。
图 4 显示了低噪声、电感器耦合的正电压至负电压转换器。负输出转换器基于 LT3581,这是一款 PWM DC/DC 转换器,具内置电源开关。该器件采用 4mm x 3mm DFN 封装和纤巧的外部组件,可与 LT3091 结合使用,构成紧凑的低噪声解决方案。图 5 显示了两个输出电压的瞬态响应。图 6 显示了整个系统的热性能。

图 4:低噪声正电压至负电压转换器提供 1.5A 电流和快速瞬态响应

图 5:正电压至负电压转换器的瞬态响应
100mV/DIV:每格 100mV
AC COUPLED:AC 耦合

图 6:正电压至负电压转换器的热像
低噪声正输出和负输出电源
用一个正输出 1.5A LT3081 线性稳压器和与其对应的负输出 1.5A 线性稳压器,可以构成一个大电流正输入至正输出和正输入至负输出转换器。LT8582 是一款双通道 PWM DC/DC 转换器,具内部开关,采用 7mm x 4mm DFN 封装。该器件可从单一输入产生正输出和负输出。
图 7 显示了一个用 LT8582、LT3081 和 LT3091 构成的 1.5A、12V 至 ±3.3V 低噪声电源。图 8 显示了负压轨的瞬态响应。图 9 显示了整个系统的温度。

图 7:12V 至 ±3.3V 低噪声电源

图 8:在 VOUT2 负载瞬变的瞬态响应

图 9:12V 至 ±3.3V 低噪声电源的热像
在需要低噪声、高速 ±3.3V 电源的高速运算放大器中,可以用这种配置作为运算放大器的电源。
结论
LT3091 是一款 1.5A、低压差、以电流为基准的负输出线性稳压器。这款稳压器非常容易并联,以增大输出电流。该器件还提供快速瞬态响应、高 PSRR 和低输出纹波,因此非常适合作为后稳压器使用。LT3091 还可用来构成能吸收和提供电流的电源。
射频工程师养成培训教程套装,助您快速成为一名优秀射频工程师...
天线设计工程师培训课程套装,资深专家授课,让天线设计不再难...
上一篇:LED电路基础常识,LED芯片为什么会漏电?LED照明电源的是个
下一篇:开关电源设计中有源驱动与无源驱动矩阵的八个不同点
射频和天线工程师培训课程详情>>

