- 易迪拓培训,专注于微波、射频、天线设计工程师的培养
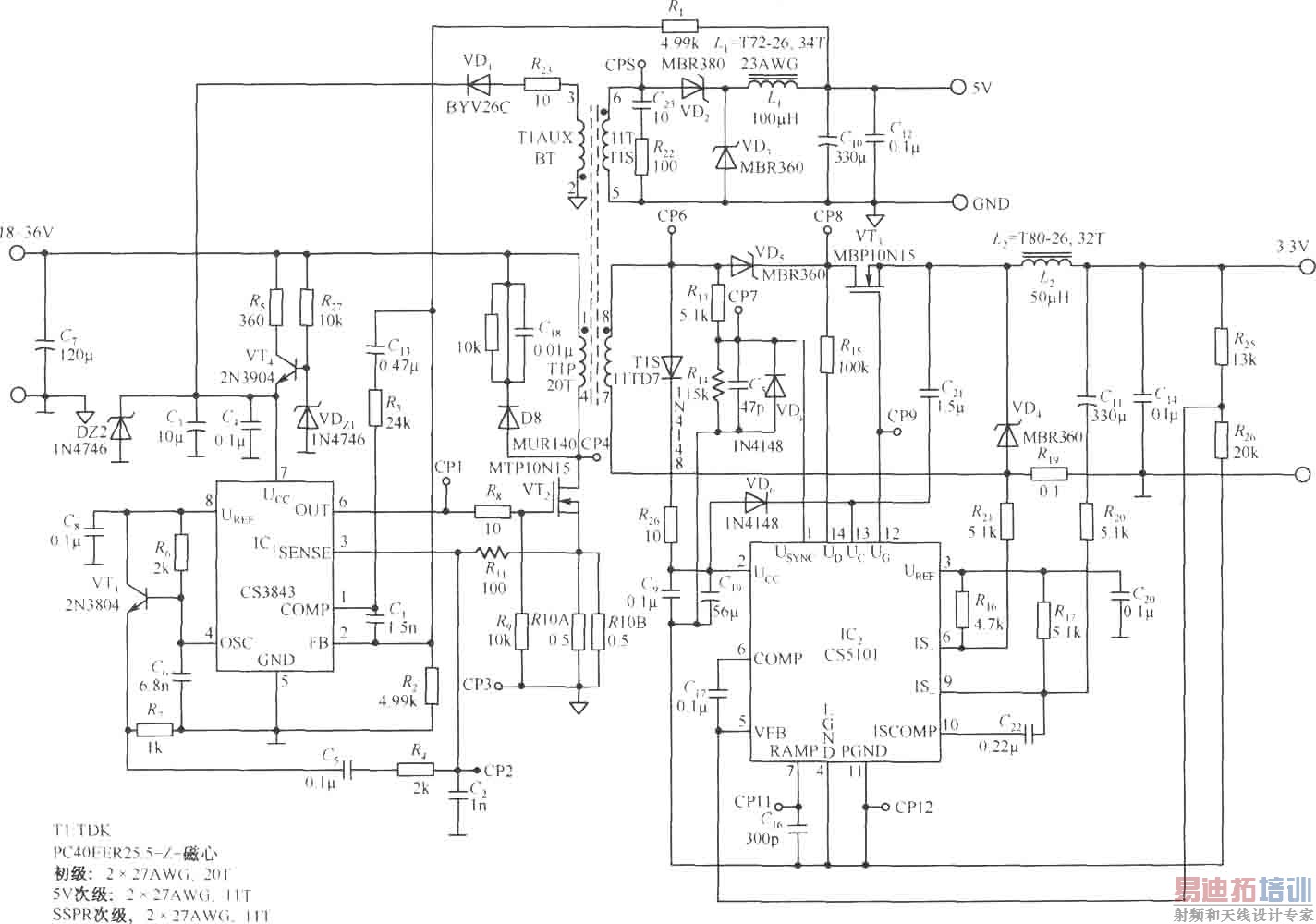
由CS3843和CS5101构成的输出为5V/3.3V开关直流稳压电源电路
录入:edatop.com 点击:
由CS3843和CS5101构成的输出为5V/3.3V的开关直流稳压电源电路如图所示。CS3843是一个频率固定的PWM控制器。这种集成电路的特点是有一个调定的振荡器,用来精确地控制占空比,有一个经过温度补偿的基准电压,一个高增益误差放大器、电流检测比较器和一个适用于驱动功率管MOSFE的大电流推挽输出端。CS5101是一个双极性次级边末级稳压器,稳压精度可达1.0%,栅极驱动电压为8.0~75V,工作电压(Ucc)为8.0~45V,有1.5A峰值输出电流。芯片内有一个精度为2.0%的精密电压基准和内补偿的误差放大器。


射频工程师养成培训教程套装,助您快速成为一名优秀射频工程师...
射频和天线工程师培训课程详情>>

