- 易迪拓培训,专注于微波、射频、天线设计工程师的培养
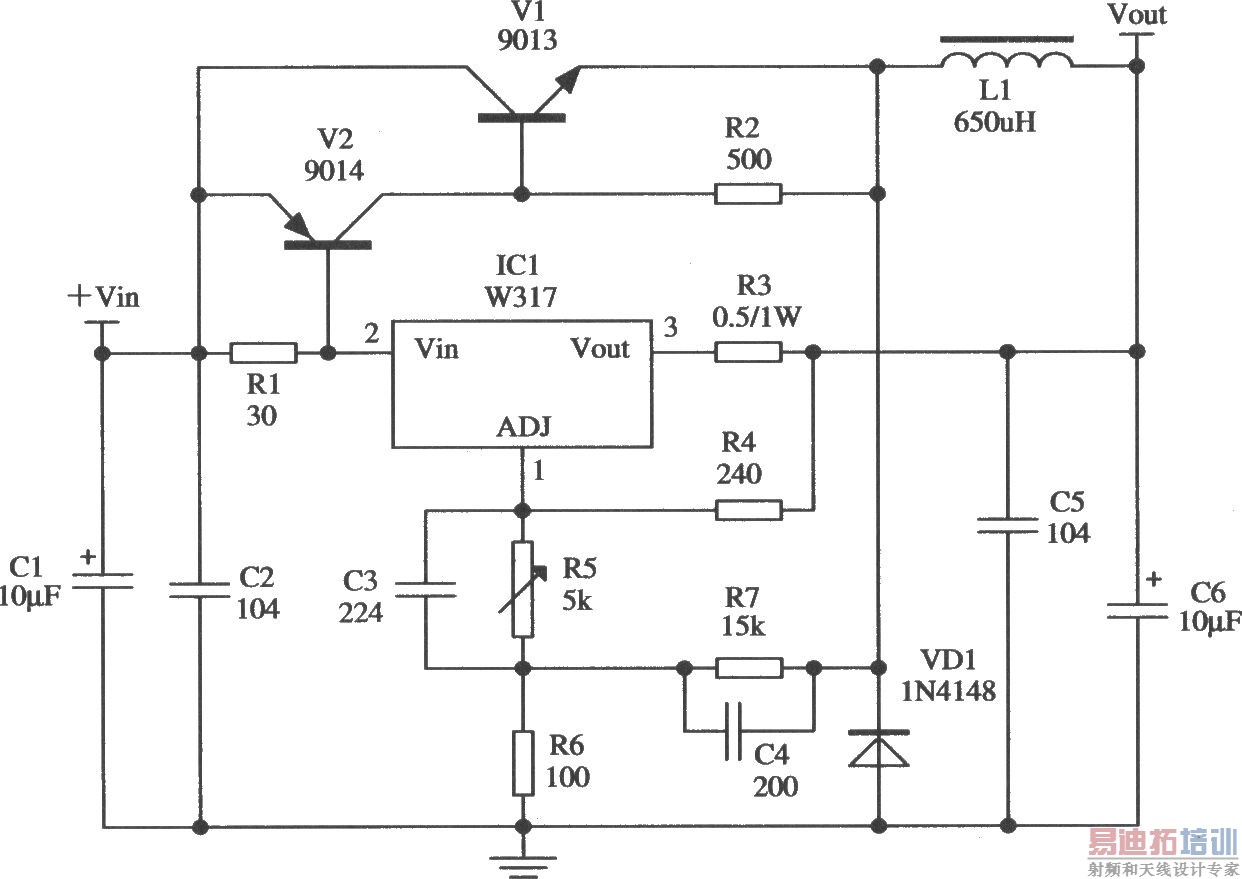
由W117/W217/W317构成的构成开关式稳压电源的应用电路
录入:edatop.com 点击:

如图所示是用W317三端可调式正集成稳压器组成的开关式稳压电源的应用电路。图示电路中PNP管9014和NPN管9013组成复合管,用作开关。正反馈信号通过电阻R7施加到W317上。当开关管工作在开关状态时,在R7上产生一个幅值小的矩形波,这个矩形波通过R5和C3传递到集成稳压器的调整端,引起该稳压器的开启和关闭。另外,从输出端取得的信号通过R3使整个电路振荡。电容C3决定开关速度,C3增大,开关速度加快。R3的值限制着对开关元件的驱动电流值。图示电路的工作频率约为30 kHz,集成稳压器的效率为65%~85%,输出电压越高则效率越高。
射频工程师养成培训教程套装,助您快速成为一名优秀射频工程师...
天线设计工程师培训课程套装,资深专家授课,让天线设计不再难...
上一篇:简式镍镉电池充电器
下一篇:用W611构成开关稳压电源的应用电路
射频和天线工程师培训课程详情>>

