- 易迪拓培训,专注于微波、射频、天线设计工程师的培养
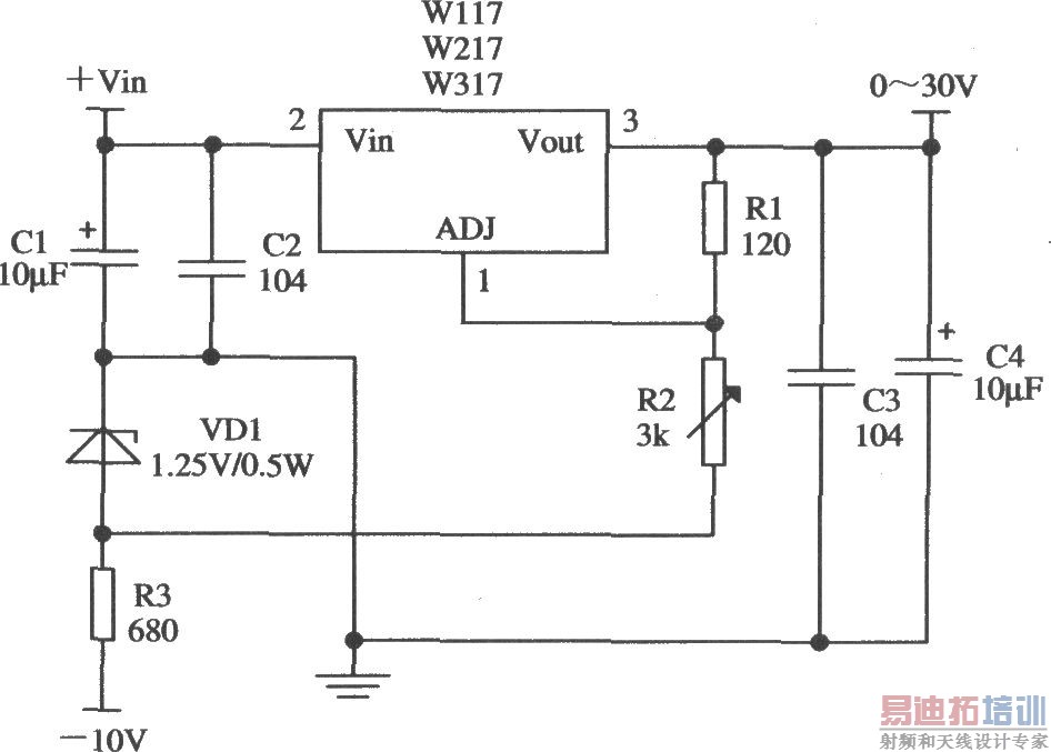
由W117/W217/W317构成的输出电压0~30V连续可调的应用电路
录入:edatop.com 点击:

如图所示是用W317三端可调式正集成稳压器组成的输出电压0~30V连续可调的应用电路。当负载为零时,输出电压为1.25 V;增大R2值,输出电压升高。如要实现从0 V起调,则要加一组负电源。图示电路中加了一个负电源输入端,同时用了一只1.25 V的稳压二极管(CJ113),R2一端接在负压点,形成对地为-1.25 V的负压,负载仍接在稳压器输出端与地之间,这时输出电压就可以从0 V开始起调了。
射频工程师养成培训教程套装,助您快速成为一名优秀射频工程师...
天线设计工程师培训课程套装,资深专家授课,让天线设计不再难...
上一篇:由LW78A12组成的内含稳定的瞬时备用的5V电源的应用电路
下一篇:由W117/W217/W317构成的控制稳压器应用电路
射频和天线工程师培训课程详情>>

