- 易迪拓培训,专注于微波、射频、天线设计工程师的培养
单级高功率因数调光式荧光灯电子镇流器设计
录入:edatop.com 点击:
1 引言
近年来,高频荧光灯电子镇流器以其高效、体积小、重量轻、无频闪、灯寿命长等优点而逐渐为人们所接受。
我国对电子镇流器的研究和发展是在上世纪80年代末到90年代初。在初期,很多厂家为了节约成本,选用的拓扑结构较简单,性能指标往往无法达到国家标准,而且极易损坏,这无疑给电子镇流器的普及造成了更多障碍。目前,一些人直接套用国外先进的电路拓扑,致使设计方法纷繁复杂,甚至有些根本不适于在220V/50Hz电网下工作。随着节能问题越来越受到关注,高性能的荧光灯电子镇流器需要增加调光功能,在不必要满功率输出的场合,降低输出功率,不仅节能,延长灯的使用寿命,而且还能起到变换视觉效果的目的。因此,研究出高性能、更贴近灯特性、且功能齐全的电子镇流器迫在眉睫。
2 设计要点
2.1 概述
调光功能实际上是指具有调节灯上的输出功率的功能。当照明装置并不需要满功率输出时,研究表明,应用调光系统可节能50%。
在传统的无调光系统镇流器设计中,由于灯在高频下且稳定工作时,输出功率也恒定,可以近似认为灯是定常电阻。当电网电压波动,或由于其它原因使灯电流、灯电压发生变化,即灯电压、灯电流RMS值及灯功率发生改变时,只要通过闭环控制就可以使灯稳定地工作在额定点附近,灯电阻就不会发生很大的变化。然而,在调光工作模式下设计变得复杂了,如果仍然把灯等效成纯阻性负载,会产生相当大的偏差,因为在不同的调光等级,荧光灯所表现出的负阻特性是不同的。因此设计调光式电子镇流器不能用简单的电阻负载来等效灯。
近年来,由于采用计算机辅助设计使电力电子装置设计过程大大简化,并且可以得到更多的电路工作信息。常用的仿真软件有PSPICE、MATLAB等等,而在电力电子装置的设计中以使用PSPICE居多。因此,建立荧光灯的PSPICE模型成为迫切需要解决的问题。
2.2 荧光灯的建模
荧光灯的建模主要有两种方法,一种是物理建模,它是基于灯的物理放电现象,然而这种建模方法都要涉及较复杂的方程式和很多变量,不适合电路仿真;另一种是采用曲线拟和的方法,它是利用灯的V-I特性曲线建模,根据实验结果用含有待定系数的曲线方程去近似,其中,有的用立方曲线方程,还有用指数曲线方程、抛物线曲线方程、甚至用线性方程去拟和。
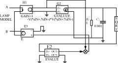
PSPICE模型可以是静态模型也可以是动态模型。静态模型需计算出在不同工作点时灯所表现的阻抗值,再进行分布仿真,通常这类模型建立起来比较简单,但应用十分不便。动态模型需要在工作点变化时,把此时灯所呈现出来的阻抗值直接反映出来,包括它的启动过程,这样的模型通常称之为调光模型,这种模型非常适用于调光式电子镇流器的设计。图1是一个荧光灯PSPICE动态模型[1]。它是基于指数曲线拟和而成的,此模型是针对32W-T8灯建立的。

图1 荧光灯PSPICE模型
2.3 调光方式
调光是指调节传递到灯上的能量,从而改变灯功率。一个调光控制系统中一般通过控制四个参量达到调光目的,即
1)调频
2)调节占空比
3)调节直流母线电压
4)调节谐振阻抗值[2]。
频率控制指的是改变开关频率fs,使工作频率远离谐振网络的自然谐振频率而减少灯功率,此时保持占空比D恒定不变。占空比调制是指在fs恒定的情况下,改变开关的导通时间,导通时间的减少使传递到灯上的能量减少从而使灯上的功率减少。占空比调制范围是从0变化到0.5,因此,限制了调光范围。调节直流母线电压指的是改变直流母线电压的幅值,同时保持fs和D不变,这种控制方式只能用于双级拓扑结构中。阻抗控制是指改变谐振网络的Ls、Cr的参数值,这种控制方式实现起来较复杂。其中,采用调频方式的电路结构较简单,且容易控制,因此,实际应用最多。但它却有着在整个调光范围内,不易实现软开关;在轻载时,器件应力很大;且硬开通和硬关断使电磁骚扰问题严重等缺点。为了扩大调光范围,则需扩大频率变化范围,而频率范围又受电磁元件、门极驱动电路所限制,灯电流近似与逆变器频率成反比,因此设计电感等电磁元件时要考虑这方面的影响。
2.4 模型的验证
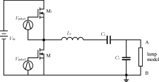
图2使用一个简单电路验证一下灯模型,拓扑仅由一个CLASS-D逆变器构成。参数为Ls=1.56mH,Cr=5.6nF,fs=45kHz,D=0.45。

图2 CLASS D型逆变器电路拓扑
从图3中可以明显地看出,在整个调光范围内灯电压几乎不变,灯电流随着频率的增加而逐渐降低。当fs接近75kHz时,灯电流急剧下降,继续增大频率,灯将会熄灭。由此说明此模型能够很好地反映灯特性。

(a) f=45kHz,D=0.45

(b) f=70kHz,D=0.45

(c) f=75kHz,D=0.45
图3 不同频率下灯电压、灯电流仿真波形
3 设计与验证
3.1 主电路拓扑
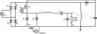
主电路拓扑结构如图4所示。
电子镇流器的主电路由PFC电路和谐振电路两部分组成。考虑到两级结构的成本过高,因此将两级中的功率开关管共用变成单级结构。图4所示主电路拓扑就是将Buck-Boost型PFC电路与并联负载串联谐振电路合成在一起,灯模型采用前面所提到的模型。

图4 调光式荧光灯电子镇流器主电路拓扑
近年来,高频荧光灯电子镇流器以其高效、体积小、重量轻、无频闪、灯寿命长等优点而逐渐为人们所接受。
我国对电子镇流器的研究和发展是在上世纪80年代末到90年代初。在初期,很多厂家为了节约成本,选用的拓扑结构较简单,性能指标往往无法达到国家标准,而且极易损坏,这无疑给电子镇流器的普及造成了更多障碍。目前,一些人直接套用国外先进的电路拓扑,致使设计方法纷繁复杂,甚至有些根本不适于在220V/50Hz电网下工作。随着节能问题越来越受到关注,高性能的荧光灯电子镇流器需要增加调光功能,在不必要满功率输出的场合,降低输出功率,不仅节能,延长灯的使用寿命,而且还能起到变换视觉效果的目的。因此,研究出高性能、更贴近灯特性、且功能齐全的电子镇流器迫在眉睫。
2 设计要点
2.1 概述
调光功能实际上是指具有调节灯上的输出功率的功能。当照明装置并不需要满功率输出时,研究表明,应用调光系统可节能50%。
在传统的无调光系统镇流器设计中,由于灯在高频下且稳定工作时,输出功率也恒定,可以近似认为灯是定常电阻。当电网电压波动,或由于其它原因使灯电流、灯电压发生变化,即灯电压、灯电流RMS值及灯功率发生改变时,只要通过闭环控制就可以使灯稳定地工作在额定点附近,灯电阻就不会发生很大的变化。然而,在调光工作模式下设计变得复杂了,如果仍然把灯等效成纯阻性负载,会产生相当大的偏差,因为在不同的调光等级,荧光灯所表现出的负阻特性是不同的。因此设计调光式电子镇流器不能用简单的电阻负载来等效灯。
近年来,由于采用计算机辅助设计使电力电子装置设计过程大大简化,并且可以得到更多的电路工作信息。常用的仿真软件有PSPICE、MATLAB等等,而在电力电子装置的设计中以使用PSPICE居多。因此,建立荧光灯的PSPICE模型成为迫切需要解决的问题。
2.2 荧光灯的建模
荧光灯的建模主要有两种方法,一种是物理建模,它是基于灯的物理放电现象,然而这种建模方法都要涉及较复杂的方程式和很多变量,不适合电路仿真;另一种是采用曲线拟和的方法,它是利用灯的V-I特性曲线建模,根据实验结果用含有待定系数的曲线方程去近似,其中,有的用立方曲线方程,还有用指数曲线方程、抛物线曲线方程、甚至用线性方程去拟和。
PSPICE模型可以是静态模型也可以是动态模型。静态模型需计算出在不同工作点时灯所表现的阻抗值,再进行分布仿真,通常这类模型建立起来比较简单,但应用十分不便。动态模型需要在工作点变化时,把此时灯所呈现出来的阻抗值直接反映出来,包括它的启动过程,这样的模型通常称之为调光模型,这种模型非常适用于调光式电子镇流器的设计。图1是一个荧光灯PSPICE动态模型[1]。它是基于指数曲线拟和而成的,此模型是针对32W-T8灯建立的。

图1 荧光灯PSPICE模型
2.3 调光方式
调光是指调节传递到灯上的能量,从而改变灯功率。一个调光控制系统中一般通过控制四个参量达到调光目的,即
1)调频
2)调节占空比
3)调节直流母线电压
4)调节谐振阻抗值[2]。
频率控制指的是改变开关频率fs,使工作频率远离谐振网络的自然谐振频率而减少灯功率,此时保持占空比D恒定不变。占空比调制是指在fs恒定的情况下,改变开关的导通时间,导通时间的减少使传递到灯上的能量减少从而使灯上的功率减少。占空比调制范围是从0变化到0.5,因此,限制了调光范围。调节直流母线电压指的是改变直流母线电压的幅值,同时保持fs和D不变,这种控制方式只能用于双级拓扑结构中。阻抗控制是指改变谐振网络的Ls、Cr的参数值,这种控制方式实现起来较复杂。其中,采用调频方式的电路结构较简单,且容易控制,因此,实际应用最多。但它却有着在整个调光范围内,不易实现软开关;在轻载时,器件应力很大;且硬开通和硬关断使电磁骚扰问题严重等缺点。为了扩大调光范围,则需扩大频率变化范围,而频率范围又受电磁元件、门极驱动电路所限制,灯电流近似与逆变器频率成反比,因此设计电感等电磁元件时要考虑这方面的影响。
2.4 模型的验证
图2使用一个简单电路验证一下灯模型,拓扑仅由一个CLASS-D逆变器构成。参数为Ls=1.56mH,Cr=5.6nF,fs=45kHz,D=0.45。

图2 CLASS D型逆变器电路拓扑
从图3中可以明显地看出,在整个调光范围内灯电压几乎不变,灯电流随着频率的增加而逐渐降低。当fs接近75kHz时,灯电流急剧下降,继续增大频率,灯将会熄灭。由此说明此模型能够很好地反映灯特性。

(a) f=45kHz,D=0.45

(b) f=70kHz,D=0.45

(c) f=75kHz,D=0.45
图3 不同频率下灯电压、灯电流仿真波形
3 设计与验证
3.1 主电路拓扑
主电路拓扑结构如图4所示。
电子镇流器的主电路由PFC电路和谐振电路两部分组成。考虑到两级结构的成本过高,因此将两级中的功率开关管共用变成单级结构。图4所示主电路拓扑就是将Buck-Boost型PFC电路与并联负载串联谐振电路合成在一起,灯模型采用前面所提到的模型。

图4 调光式荧光灯电子镇流器主电路拓扑
射频工程师养成培训教程套装,助您快速成为一名优秀射频工程师...
天线设计工程师培训课程套装,资深专家授课,让天线设计不再难...
上一篇:全桥驱动器UBA2030T及其应用
下一篇:硅光电池组成的太阳能光控开关
射频和天线工程师培训课程详情>>

