- 易迪拓培训,专注于微波、射频、天线设计工程师的培养
隔离型高功率因数LED驱动电源方案SM7530
录入:edatop.com 点击:
针对在中大功率的面板灯以及外置电源应用领域,需要隔离型高功率因数LED照明驱动方案。我司推出了一款单级、带有源高功率因数校正的高精度、高效率的原边反馈LED恒流电源芯片SM7530。
一、SM7530简介
SM7530采用专利的恒流控制技术,输入无需电解电容。适用于85Vac~265Vac全范围输入电压,恒流精度可达到±5%,PF值大于0.9,具有输出开、短路保护特性。
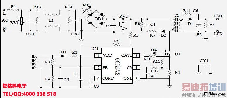
典型方案原理图如下:

二、典型方案
射频工程师养成培训教程套装,助您快速成为一名优秀射频工程师...
射频和天线工程师培训课程详情>>

