- 易迪拓培训,专注于微波、射频、天线设计工程师的培养
TL431-2.5v基准电压芯片几种基本用法
录入:edatop.com 点击:
本文主要介绍TL431-2.5v基准电压芯片的几种基本用法,感兴趣的朋友可以看看。
TL431的内部结构:
TL431的具体功能可以用下图的功能模块示意。由图可以看到,VI是一个内部的2.5V的基准源,接在运放的反向输入端。由运放的特性可知,只有当REF端(同向端)的电压高于VI(2.5V)时,三极管中才会有电流通过,同相输入电压少于2.5V时,三极管处于截止状态(理想状态下),随着REF端电压的微小变化,通过三极管图1的电流将从1mA到100mA变化。当然,该图绝不是TL431的实际内部结构,但可用于分析理解电路。
TL431内部等效电路如图所示。

TL431作为一个高性价比的常用分流式电压基准,有很广泛的用途。这里简单介绍一下TL431常见的和不常见的几种接法。
图(1)是TL431的典型接法,输出一个固定电压值,计算公式是: Vout = (R1+R2)*2.5/R2,
同时R3的数值应该满足1mA

当R1取值为0的时候,R2可以省略,这时候电路变成图(2)的形式,TL431在这里相当于一个2.5V稳压管。
利用TL431还可以组成鉴幅器,如图(3),这个电路在输入电压 Vin


TL431可以用来提升一个近地电压,并且将其反相。如图(4),输出计算公式为: Vout = ( (R1+R2)*2.5 - R1*Vin )/R2
特别的,当R1 = R2的时候,Vout = 5 - Vin。这个电路可以用来把一个接近地的电压提升到一个可以预先设定的范围内,唯一需要注意的是TL431的输出范围不是满幅的。
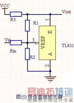
TL431自身有相当高的增益(我在仿真中粗略测试,有大概46db),所以可以用作放大器。
图(5)显示了一个用TL431组成的直流电压放大器,这个电路的放大倍数由R1和Rin决定,相当于运放的负反馈回路,而其静态输出电压由R1和R2决定。
这个电路的优点在于,它结构简单,精度也不错,能够提供稳定的静态特性。缺点是输入阻抗较小,Vout的摆幅有限。


图(6)是交流放大器,这个结构和直流放大器很相似,而且具有同样的优缺点。我正在尝试用这个放大器代替次级运放来放大热释红外传感器的输出信号。
TL431的内部结构:
TL431的具体功能可以用下图的功能模块示意。由图可以看到,VI是一个内部的2.5V的基准源,接在运放的反向输入端。由运放的特性可知,只有当REF端(同向端)的电压高于VI(2.5V)时,三极管中才会有电流通过,同相输入电压少于2.5V时,三极管处于截止状态(理想状态下),随着REF端电压的微小变化,通过三极管图1的电流将从1mA到100mA变化。当然,该图绝不是TL431的实际内部结构,但可用于分析理解电路。
TL431内部等效电路如图所示。

TL431作为一个高性价比的常用分流式电压基准,有很广泛的用途。这里简单介绍一下TL431常见的和不常见的几种接法。
图(1)是TL431的典型接法,输出一个固定电压值,计算公式是: Vout = (R1+R2)*2.5/R2,
同时R3的数值应该满足1mA

当R1取值为0的时候,R2可以省略,这时候电路变成图(2)的形式,TL431在这里相当于一个2.5V稳压管。
利用TL431还可以组成鉴幅器,如图(3),这个电路在输入电压 Vin


TL431可以用来提升一个近地电压,并且将其反相。如图(4),输出计算公式为: Vout = ( (R1+R2)*2.5 - R1*Vin )/R2
特别的,当R1 = R2的时候,Vout = 5 - Vin。这个电路可以用来把一个接近地的电压提升到一个可以预先设定的范围内,唯一需要注意的是TL431的输出范围不是满幅的。
TL431自身有相当高的增益(我在仿真中粗略测试,有大概46db),所以可以用作放大器。
图(5)显示了一个用TL431组成的直流电压放大器,这个电路的放大倍数由R1和Rin决定,相当于运放的负反馈回路,而其静态输出电压由R1和R2决定。
这个电路的优点在于,它结构简单,精度也不错,能够提供稳定的静态特性。缺点是输入阻抗较小,Vout的摆幅有限。


图(6)是交流放大器,这个结构和直流放大器很相似,而且具有同样的优缺点。我正在尝试用这个放大器代替次级运放来放大热释红外传感器的输出信号。
射频工程师养成培训教程套装,助您快速成为一名优秀射频工程师...
射频和天线工程师培训课程详情>>

