- 易迪拓培训,专注于微波、射频、天线设计工程师的培养
这类板子的线是如何布的
录入:edatop.com 点击:
如图,我是用导线一点点布,用细的导线,一点点排满的,高手如何画导线的,是用覆铜吗?怎么处理拐角的


可以设置线宽的啊
这是设置线宽弄的?
楼上的,你说这些多边形和拐角都是通过设置线宽弄的?
覆铜
是用负片方式铺铜的
费时费力没多大效果
建议字节加粗即可,阻抗连续均匀
什么是负片方式
LS的什么是负片方式铺铜呢
先正常布线,用KeepOut线画边沿,然后铺铜
在allegro里直接铺铜
不明白
LS的LS还是不明白,
re
覆铜就行了,想要什么形状就弄什么形状。
铺铜本来就是基于多边形的
放置多边形时按需要画出边缘形状就行了。
直接铜块。ad6或者99下面叫fill。
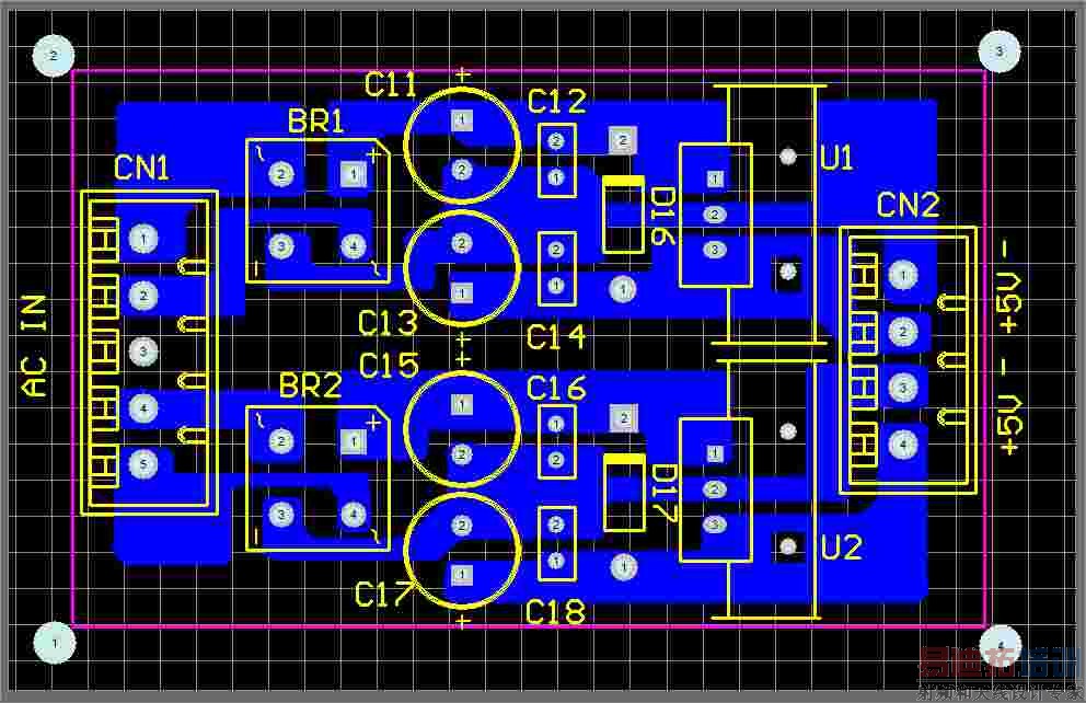
手头上刚好画个类似的,给你看看。
楼上这个好像偏离了楼主要问的问题,呵呵,fill只能做一些四边形,我估计这不是用99se做的,不太清楚其他软件能不能做出这种效果。
射频工程师养成培训教程套装,助您快速成为一名优秀射频工程师...
天线设计工程师培训课程套装,资深专家授课,让天线设计不再难...
上一篇:这个pcb图中那条细细的线究竟是什么?
下一篇:新版正式上线,我又是斑竹了
射频和天线工程师培训课程详情>>

