- 易迪拓培训,专注于微波、射频、天线设计工程师的培养
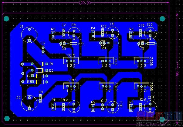
我的第一块板子,请多多指教,谢谢
2.导线宽为1mm。
为什么完成pcb后,用NRC检测会有很多错误。如
1#ClassDocumentSourceMessageTimeDateNo.[RoomDefinitionViolation]power3.PcbDocAdvancedPCBBetweenSmallComponentC11-Cap(95.25mm,22.9mm)onComponentSideandRoompower(BoundingRegion=(179mm,27mm,434.499mm,43mm)(InComponentClass('power'))。
2#waringunplatedpad。

看上去挺漂亮的,
但坦白说,画的不怎么样,如果给音频电路供电,可能还会出麻烦,问题出在地线处理上,P0好像是交流电输入的,如果中间的地线直接连在C1,C2的接地处,效果会好些。其他方面,丝印没有弄好,有些地方元器件位号和零件“打架了”,还有,板框尺寸最好用整数的。
P1-P6的插座成了"地线杀手"
地线太细,绕的太远.参加1楼
电解电容的位置不够理想,如果让我画,我会把78xx放在中间位置,电容(电解和瓷片)靠近P1-P6放置
器件太靠近边沿
shop.icbuy.com专业电子元器件零售平台
器件太靠近边沿
shop.icbuy.com专业电子元器件零售平台,工程师购买工程样片的专业选择!
感谢各楼精彩、幽默的点评
特别感谢二楼!
地线稍作处理,就好了。不过楼主审美很不疲劳,哈哈。加
很不妥
作为一个模拟电路的电源板,特别是有很大的变化的地电流时,怎样做到尽量减小地电位差就是最关键的事了。
说到底,就是不怕电源输入线电阻大,也可以不用太担心输出线电阻大,但一定得保证各个地之间的电阻够小,并通过正确的规划电流路径保证地电位差最小!
对于正负对称电源,建议P0用大点的插头,然后地线从中间用大铜箔直接从输入插座到滤波电容,再直接到输出插座的地
然后再考虑稳压电路的电流输入、输出路径
反正不管这么样,地才是最重要!
修改后的PCB
谢谢大家的指点,我重新画了一块。再帮我看看……
to2楼:为什么音频电路供电要出现问题。
to8楼:什么是地电位差。
这个要稍微好点了,但还不是很理想,
我在2楼说的,给音频供电可能出问题是因为P1,P3,P5的GND放在了电容的充放电回路上,同时地线又细。诸多问题,导致交流电源干扰系统。
附上一图供你参考,随手画的,效果不是很理想,将就看看吧。
满好的,可以打样了
昆山电子元器件厂是专业生产单双面多层PCB厂家,工厂在昆山,层数:1-18层,FPC,软硬结合板及铝基板,阻抗板,盲孔等高精密电路板;工艺有:喷锡,无铅喷锡,镀金,沉金,OSP,等工艺,最快可以1天出单双面样板,48小时内出四层板,价格低、品质好、交货快.另本公司还承接PCB焊接加工,SMT钢网制作.PCB板实样板抄板,原理图设计等业务.
欢迎来电洽谈业务联系人:周伟
电话:0512-55028908
手机:13776302438
传真:0512-57078009
邮箱:2010pcb@163.com
这个pcb???
这个pcb不是说原理上错,问题是布线上!
修改后的pcb
还是不理想,给一般电路供电没什么的,如果用在audio设备上,有是有问题存在.
明白了根本问题的所在!
我画PCB离开了原理图,对原理电路没有进行分析。仅仅在瞎摆元件和连线。
真惭愧,一定好好改正。
看了对应PCB原理图后的疑问……
变压器中间出来的交流地是不是没电流流过?因为在电解电容C1、C2充电时,电流从次级的上端流出或下端流出,经C1、C2流回次级下端或上端,没经中间地。在C1、C2放电时,又和后面负载够成回路,因此中间的地也没电流。不知这分析对否?
还有原理图中各级输出的滤波电容,是不是放在输入端更好?
菜鸟初学,弱弱的问两句
1.使用78xx时为了防止有容性负载在断电后放电,是不是应该在3、1腿之间接一个二极管
2.画这样线条粗细不一的PCB是不是都用solidreigon一点点圈出来的?
表扬一下
10楼的图
最喜欢10楼的图
射频工程师养成培训教程套装,助您快速成为一名优秀射频工程师...

