- 易迪拓培训,专注于微波、射频、天线设计工程师的培养
菜鸟画的垃圾板
录入:edatop.com 点击:
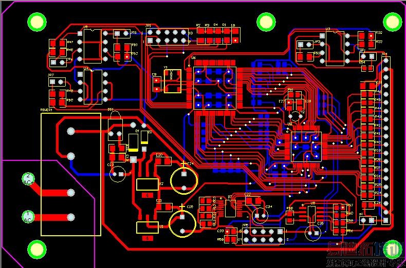
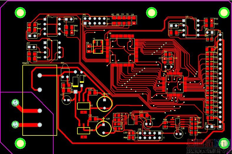
ARM7+CPLD
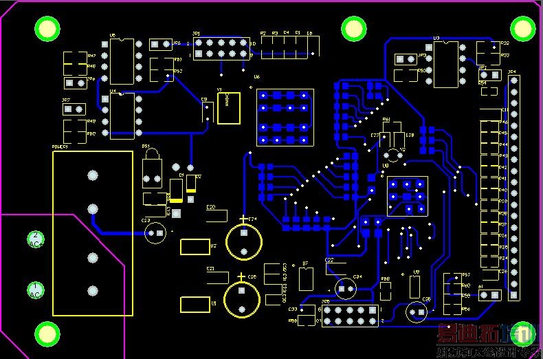
方框是电源模块

方框是电源模块

顶层
底层
1底层
铺铜全图
铺铜底层
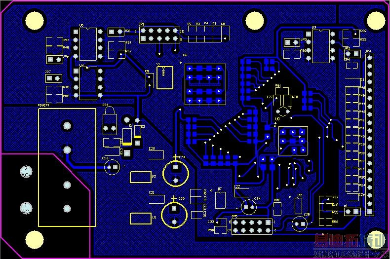
铺铜顶层
是不是太差了,不好说
还可以吧。
就是过孔似乎多了一点。
面积也满大的。
毫不客气地说,如果做产品那这块确实是垃圾。
元件盡量在一層
貼片元件盡量在一層,方便生產;
板過大,元件擺放鬆散,走線太長
过年来就要发出做板子了
这么点元件,最多只要现在一半的面积,太浪费了
随便说说
确实是菜鸟.
确实是菜鸟.
貼片元件盡量在一層,方便生產;
板過大,元件擺放鬆散,走線太長
为铺铜而铺铜,没理解铺铜的意义
恩
新手是这样的,原谅
看到別人画PCB板
沒边框限制、
沒尺寸要求、
沒特別元件指定摆放、
就一个字---爽!
想想自己平常做开
尺寸能少要少,不能少也要少,
单面走得通要走单面,单面走不通也要走单面,
什么三角形,五角形,多边形,古灵精怪形,就从来沒试过四边形,
两个字---不爽!
浪费
还可以!
不过我喜欢元件放同一边!走线尽量走直!还有过孔尽量少
射频工程师养成培训教程套装,助您快速成为一名优秀射频工程师...
射频和天线工程师培训课程详情>>

