- 易迪拓培训,专注于微波、射频、天线设计工程师的培养
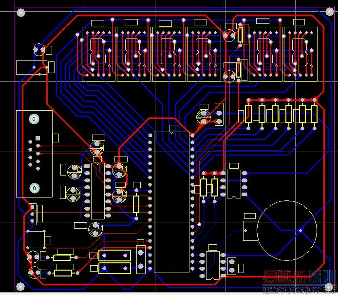
哥哥姐姐们,小弟画的PCB,欢迎大家提意见

勇气可嘉,继续修炼吧
同意楼上
第一次画值得鼓励.
视野很开阔
布局不怎么好,感觉线太长了
慢慢优化吧.板子太浪费空间了.数码管线也不那么好看
继续努力哦,第一次能画成这样不错!偶看好你
很大的问题,你板上顶层那根红色的是电源线吧,你看绕整个板子一圈,把所有的东西都包围在里面了。你不知道电源不能走环吗?会有很大的辐射的
哦 感谢楼上的哥哥些 给的意见,我在现在就是不知道改具体要注意那些问题,特别感谢 icecut和rocket0214两位,马上做修改 改了后再上传,请大家在帮我看谢谢了
一直有个问题搞不懂想请教各位:画双面板的时候VCC和GND最好不要在一个层面?
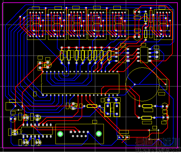
我又把图重新画了一次,哥哥们看看这个怎么样?还需要怎么改,数码管哪里我实在是不知道如何修改,有没有哥子给我一个图 给我参考参考
第一次画这样真的不错。但我觉得你的走线还是很乱,我画板时顶层一般走横线,底层一般走竖线。仅供参考。
走线不整齐,电源和地处理不合理。地线应当铺铺处理,电源也需要铺铺处理。走线有毛刺,继续努力。
请问:覆铜是整个板子都覆还是只是在板子的边缘覆?
1线与线之间间距不一致尽量做到一致
2 晶振上电容的封装是不是太大了
3 数码管和一些元件的封装重新做做吧实在是实在是太丑了
4 GND覆下铜会好看很多
5VCC粗一点 别布的和信号线一样粗。
6走线再优化下
不过第一次画很不错了 加油!
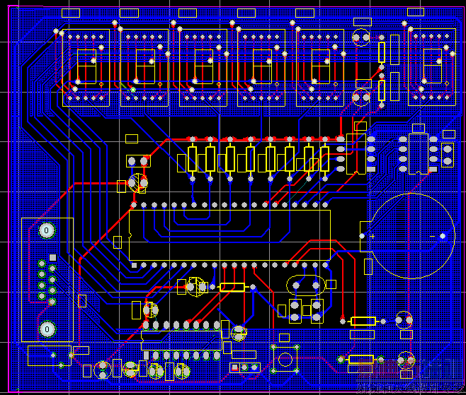
恩 感谢哥子了,我看了一些关于覆铜的资料感觉覆铜如果处理的不好会适得其反所以就不敢覆铜,
数码管的封装马上 改好了再上图请哥子些指导
覆铜过后的图,哥子些 看看, 覆铜我不知道怎么覆才好 ,就先把边缘的覆上,望哥子给点提示
一般铜皮与走线的安全间距要设宽一点,中间没有铺到铜的可以在板上放置地过孔或者用走线的方式拉线,然后把顶层也可以铺铜,像这种要求不是很严格的可以整板放置铜皮;如果是数模混合电路则需要分地,多练多看!
继续努力吧~~
电源线都看不出来努力吧
射频工程师养成培训教程套装,助您快速成为一名优秀射频工程师...
天线设计工程师培训课程套装,资深专家授课,让天线设计不再难...
上一篇:protel99se为什么将网络中的地默认成电源
下一篇:Professional PCB manufacturer---Shenzhen Vip Circuit Co.,Ltd from China

