- 易迪拓培训,专注于微波、射频、天线设计工程师的培养
画了个呼吸灯的PCB,大家拍拍砖
录入:edatop.com 点击:
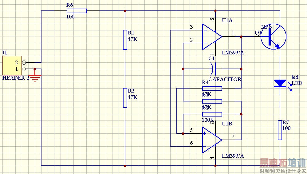
第一个原理图

布线

左下角为电容折下来预留的空间
覆铜


布线

左下角为电容折下来预留的空间
覆铜

左下角为电容折下来预留的空间
不怎么样,没有给地留出走线空间(稍微调整下就会好很多)
建议还是先走地线。
覆铜的时候直接接铜箔不行吗?
单层板,有直插的元件,应该把元件放在另一面,方便焊接
为什么呢?我放在正面不是一样的焊?
对于你的这个单层板,背面是没有焊盘的,对于直插元件,只能在正面焊接,可以焊,但是不方便,另外你的这个板没有定位孔,不方便和磨具固定。
我想我了解你的意思了。谢谢分享
只是做出来好玩的,准备放鼠标里
射频工程师养成培训教程套装,助您快速成为一名优秀射频工程师...
天线设计工程师培训课程套装,资深专家授课,让天线设计不再难...
上一篇:pcb中遇到的问题
下一篇:线路板顶层放置一元件,怎样设置才能在底层同一位置放一
射频和天线工程师培训课程详情>>

