- 易迪拓培训,专注于微波、射频、天线设计工程师的培养
交叉式升压PFC数字电流平衡
录入:edatop.com 点击:
作者:Bosheng Sun,德州仪器 (TI) 系统工程师
引言
功率因数校正转换器让输入电流追随输入电压,这样,负载就好像是一个连接为其供电的电压源的电阻器。有源PFC中使用的最为普遍的电源拓扑是非隔离式升压转换器。就高功率级而言,两个升压单元可连接同一个桥整流器,并工作在180 °异相下(图1)。这被称作双相交叉式PFC。通过控制两个相位的电感电流180 °异相,可同时降低输入和输出电流纹波。结果,我们便可以使用更小的电磁干扰滤波器,从而降低材料成本。由于两个升压电路中所使用的两套组件之间的差异,两个电感电流必然不同。当PFC进入连续导电模式(CCM)时,这种情况更甚。失衡电流在一个相引起更多热应力,并且它还可能会误触发过电流保护。因此,对于交叉式PFC设计而言,电流平衡机制非常必要1-4 。

本文为你介绍平衡电感电流的三种不同数字控制方法。第一种方法检测每个开关周期的电感电流,比较两个相位之间的电流差异,然后逐周期调节一个相位的占空比。第二种方法仅对每半个AC周期的占空比进行调节。第三种方法使用两个独立电流环路,单独控制每个相位。由于这些环路共用相同的电流基准,因此电流被自动平衡。
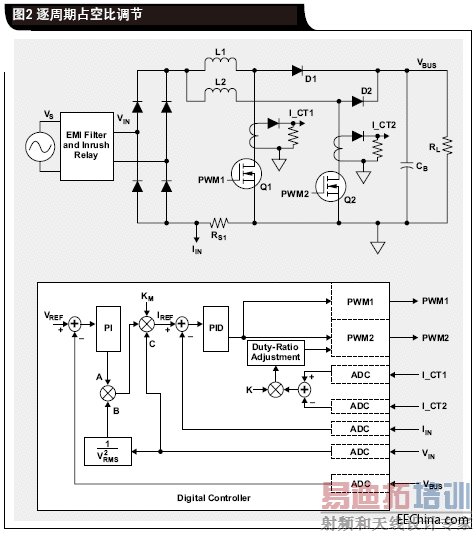
方法1:逐周期占空比调节
在这种方法中,使用一个分流器检测总电流。一个平均电流模式控制用于强制输入电流追随输入电压。脉宽调制(PWM)控制器产生两个信号,每个信号都有相同的占空比但异相180 °,用以驱动两个升压级。在每个相位,电流变压器(CT)放置于MOSFET 正上方,以检测开关电流。对CT 输出采样,然后相互比较;之后,误差乘以增益K,倍增输出用于相应调节相位2的占空比。例如,如果相位1具有比相位2更高的电流,则误差为正。倍增器输出(同样为正)增加相位2 的占空比及其电流。图2显示了这种配置。

正确对CT电流采样是这种方法的关键所在。由于CT输出为锯齿波,因此为公平比较,需在相同点对两个电流采样。例如,在开关“导通”时间的中间位置进行采样,如图3所示。此处,失衡电流引起不同的CT输出大小。

正确CT电流采样以后,逐周期方法便可获得良好的电流平衡。图4显示了360W。数字控制交叉式PFC的测试结果。正如我们看到的那样,电感电流之间存在巨大的差异,但在平衡以后它们几乎重叠在一起。

由于在每个开关周期都对第二个相位占空比进行调节,并且由于各个周期之间的电流差异不同,每个周期的调节可能也不同,因此这种方法必然会给AC输入电流带来高频噪声。图5a显示了电流平衡变得平滑且干净以前的AC输入电流波形。一旦使用了电流平衡,高频噪声便会出现(图5b)。

方法2:半AC周期占空比调节
由于在每个开关周期都对占空比进行调节会给总输入电流带来高频噪声,因此尝试仅在每个半AC周期对占空比进行调节看似为一种合理的办法。每个半AC周期的平均或者峰值电感电流均可用于电流平衡。例如,利用与图2所示类似的配置,强制每个半AC周期的峰值电感电流均相等。仍然在每个开关周期对I_CT1和I_CT2采样,并且固件在每个半AC周期发现I_CT1和I_CT2的峰值。然后,比较这些峰值,并且使用误差来调节占空比。在每个半AC周期计算电流差异一次,因此相同的占空比调节运用于下一个半AC周期。这样,便从根本上解决了高频噪声问题。测试结果表明,AC电流波形几乎与使用电流平衡以前一样;高频噪声消失了。
另外,这种方法也有一个缺点。由于连续导电模式(CCM)和非连续导电模式(DCM)下,占空比与输入电流传输函数的关系不同,因此转换器动态可能会突然变化。即使总输入电流仍然为正弦曲线,但在半AC周期使用相同的占空比调节会使电感电流失真(图-6)。另外,由于两个升压电路中使用的两套组件之间存在差异,电路在每个半AC周期的不同点进入CCM。所以,两个相位的失真情况也不一样。另一方面,与图4a所示失衡电流不同,这种方法会强制每个半AC周期的电感电流峰值相等,因此电流确实在一定程度上实现了平衡。

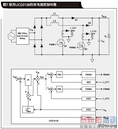
方法3:双电流控制环路
在前面的一些方法中,都仅有一个电流控制环路。总电流用于电流环路控制,而两相位从相同控制环路获得相同的占空比。如果使用相同电流基准的两个电流控制环路,并且每个单独控制一个相位,则闭环控制会强迫电流自动平衡,从而使占空比调节变得无必要。
就模拟控制器而言,再添加一个环路意味着添加另一个补偿网络和另一个反馈引脚。不可避免的是,它会增加成本和设计工作量。利用一个普通数字控制器,通过固件实现这种电流控制环路。增加第二环路意味着增加额外的代码,乍看好像是一种好的解决方案。但是,额外代码需要额外的CPU执行时间。仅用于一个环路计算的CPU,现在需要服务于两个环路。要想在不导致任何中断溢出的情况下完成这项工作,就需要提高CPU 速度。它要求更高成本的CPU ,并且功耗也随之增加。另一种选择是降低控制环路速度—例如,从50kHz降低到25kHz。CPU速度保持不变,并且在不导致任何中断溢出的情况下完成双环路计算。然而,由于控制环路速度降低,环路带宽便受到限制,而低带宽又会降低PFC性能。
集成控制解决方案
第二代数字控制器,例如:TI UCD3138 等,为我们提供了一种不一样的解决方案。它是一种完全可编程数字控制器,但控制环路通过固件实现。这种控制环路基于比例积分导数(PID),是一种双极、双零数字补偿器。所有环路计算均由固件完成,并且速度可达2MHz。固件只需对PID系数进行配置。它允许使用一颗低速CPU,因为其只需完成低速任务,例如:内务处理和通信等。另外,UCD3138 在芯片内拥有3个独立的环路,因此可以在没有使用任何额外硬件或者高速CPU的情况下,实现双电流控制环路。图7显示了使用UCD3138 实现的这些双控制环路的配置情况。需对每个相位的电流反馈信号进行测量。正常情况下,可以使用放置于MOSFET上方的CT。由于不需要分流器,因此这种配置还可提高效率。

因为CT放置于每个开关的正上方(图7),所以它仅检测开关电流。它只是电感电流的上升部分,然而每个电流环路都控制平均电感电流。仍然在PWM“导通”时间的中间位置,对CT电流信号进行采样(图3)。它是一个瞬间值,在图8和图9中表示为ISENSE。仅当电流连续时,采样的开关电流(ISENSE)才等于平均PFC电感电流(图8)。当电流变得不连续时(图9)。ISENSE不再等于平均PFC电感电流。为了控制平均电感电流,需推导出采样ISENSE的中间点与开关期间的平均电感电流之间的关系,并同时适用于CCM和DCM。


对于稳态运行的升压型转换器来说,升压电感的伏秒在每个开关期间均保持平衡:

其中,tA为电流升时间(PWM“导通”时间),tB为电流降时间(PWM“关断”时间),VIN为输入电压,而VOUT 为输出电压,并假设所有功率器件均为理想状况。由图8和图9,可根据ISENSE 计算出平均电感电流(IAVE):

其中,t为开关时间。组合方程式1和2得到:

利用方程式3,我们可以通过瞬时开关电流(ISENSE) 解释平均电感电流(IAVE )。IAVE 为期望电流,而ISENSE 为电流控制环路的电流基准。检测出真实瞬时开关电流,然后与该基准比较,最后将误差发送至电流控制环路。
图10显示了这种方法的测试结果。如图4所示,即使两-个电感电流具有较宽的方差,在使用电流平衡以后它们也能几乎完全重叠。同时,总AC电流保持平顺和干净。

结论
我们对交叉式升压PFC使用的三种电感电流平衡数字控制方法进行了评估。通过比较电流差异和逐周期调节占空比,可以非常好地平衡电流。但是,这种方法还给总输入电流注入了高频噪声。每个半AC周期仅调节一次占空比消除了高频噪声,但即使总AC电流为正弦曲线,每个单独电感电流还是失真。更好的方法是使用两个电流环路,每个环路单独控制一个相。由于两个电流环路共用相同的电流基准,因此电流被自动平衡。利用一个数字控制器,第二环路的成本仅为一些额外的代码。测试结果表明,第三方法获得了最佳的性能。
引言
功率因数校正转换器让输入电流追随输入电压,这样,负载就好像是一个连接为其供电的电压源的电阻器。有源PFC中使用的最为普遍的电源拓扑是非隔离式升压转换器。就高功率级而言,两个升压单元可连接同一个桥整流器,并工作在180 °异相下(图1)。这被称作双相交叉式PFC。通过控制两个相位的电感电流180 °异相,可同时降低输入和输出电流纹波。结果,我们便可以使用更小的电磁干扰滤波器,从而降低材料成本。由于两个升压电路中所使用的两套组件之间的差异,两个电感电流必然不同。当PFC进入连续导电模式(CCM)时,这种情况更甚。失衡电流在一个相引起更多热应力,并且它还可能会误触发过电流保护。因此,对于交叉式PFC设计而言,电流平衡机制非常必要1-4 。

本文为你介绍平衡电感电流的三种不同数字控制方法。第一种方法检测每个开关周期的电感电流,比较两个相位之间的电流差异,然后逐周期调节一个相位的占空比。第二种方法仅对每半个AC周期的占空比进行调节。第三种方法使用两个独立电流环路,单独控制每个相位。由于这些环路共用相同的电流基准,因此电流被自动平衡。
方法1:逐周期占空比调节
在这种方法中,使用一个分流器检测总电流。一个平均电流模式控制用于强制输入电流追随输入电压。脉宽调制(PWM)控制器产生两个信号,每个信号都有相同的占空比但异相180 °,用以驱动两个升压级。在每个相位,电流变压器(CT)放置于MOSFET 正上方,以检测开关电流。对CT 输出采样,然后相互比较;之后,误差乘以增益K,倍增输出用于相应调节相位2的占空比。例如,如果相位1具有比相位2更高的电流,则误差为正。倍增器输出(同样为正)增加相位2 的占空比及其电流。图2显示了这种配置。

正确对CT电流采样是这种方法的关键所在。由于CT输出为锯齿波,因此为公平比较,需在相同点对两个电流采样。例如,在开关“导通”时间的中间位置进行采样,如图3所示。此处,失衡电流引起不同的CT输出大小。

正确CT电流采样以后,逐周期方法便可获得良好的电流平衡。图4显示了360W。数字控制交叉式PFC的测试结果。正如我们看到的那样,电感电流之间存在巨大的差异,但在平衡以后它们几乎重叠在一起。

由于在每个开关周期都对第二个相位占空比进行调节,并且由于各个周期之间的电流差异不同,每个周期的调节可能也不同,因此这种方法必然会给AC输入电流带来高频噪声。图5a显示了电流平衡变得平滑且干净以前的AC输入电流波形。一旦使用了电流平衡,高频噪声便会出现(图5b)。

方法2:半AC周期占空比调节
由于在每个开关周期都对占空比进行调节会给总输入电流带来高频噪声,因此尝试仅在每个半AC周期对占空比进行调节看似为一种合理的办法。每个半AC周期的平均或者峰值电感电流均可用于电流平衡。例如,利用与图2所示类似的配置,强制每个半AC周期的峰值电感电流均相等。仍然在每个开关周期对I_CT1和I_CT2采样,并且固件在每个半AC周期发现I_CT1和I_CT2的峰值。然后,比较这些峰值,并且使用误差来调节占空比。在每个半AC周期计算电流差异一次,因此相同的占空比调节运用于下一个半AC周期。这样,便从根本上解决了高频噪声问题。测试结果表明,AC电流波形几乎与使用电流平衡以前一样;高频噪声消失了。
另外,这种方法也有一个缺点。由于连续导电模式(CCM)和非连续导电模式(DCM)下,占空比与输入电流传输函数的关系不同,因此转换器动态可能会突然变化。即使总输入电流仍然为正弦曲线,但在半AC周期使用相同的占空比调节会使电感电流失真(图-6)。另外,由于两个升压电路中使用的两套组件之间存在差异,电路在每个半AC周期的不同点进入CCM。所以,两个相位的失真情况也不一样。另一方面,与图4a所示失衡电流不同,这种方法会强制每个半AC周期的电感电流峰值相等,因此电流确实在一定程度上实现了平衡。

方法3:双电流控制环路
在前面的一些方法中,都仅有一个电流控制环路。总电流用于电流环路控制,而两相位从相同控制环路获得相同的占空比。如果使用相同电流基准的两个电流控制环路,并且每个单独控制一个相位,则闭环控制会强迫电流自动平衡,从而使占空比调节变得无必要。
就模拟控制器而言,再添加一个环路意味着添加另一个补偿网络和另一个反馈引脚。不可避免的是,它会增加成本和设计工作量。利用一个普通数字控制器,通过固件实现这种电流控制环路。增加第二环路意味着增加额外的代码,乍看好像是一种好的解决方案。但是,额外代码需要额外的CPU执行时间。仅用于一个环路计算的CPU,现在需要服务于两个环路。要想在不导致任何中断溢出的情况下完成这项工作,就需要提高CPU 速度。它要求更高成本的CPU ,并且功耗也随之增加。另一种选择是降低控制环路速度—例如,从50kHz降低到25kHz。CPU速度保持不变,并且在不导致任何中断溢出的情况下完成双环路计算。然而,由于控制环路速度降低,环路带宽便受到限制,而低带宽又会降低PFC性能。
集成控制解决方案
第二代数字控制器,例如:TI UCD3138 等,为我们提供了一种不一样的解决方案。它是一种完全可编程数字控制器,但控制环路通过固件实现。这种控制环路基于比例积分导数(PID),是一种双极、双零数字补偿器。所有环路计算均由固件完成,并且速度可达2MHz。固件只需对PID系数进行配置。它允许使用一颗低速CPU,因为其只需完成低速任务,例如:内务处理和通信等。另外,UCD3138 在芯片内拥有3个独立的环路,因此可以在没有使用任何额外硬件或者高速CPU的情况下,实现双电流控制环路。图7显示了使用UCD3138 实现的这些双控制环路的配置情况。需对每个相位的电流反馈信号进行测量。正常情况下,可以使用放置于MOSFET上方的CT。由于不需要分流器,因此这种配置还可提高效率。

因为CT放置于每个开关的正上方(图7),所以它仅检测开关电流。它只是电感电流的上升部分,然而每个电流环路都控制平均电感电流。仍然在PWM“导通”时间的中间位置,对CT电流信号进行采样(图3)。它是一个瞬间值,在图8和图9中表示为ISENSE。仅当电流连续时,采样的开关电流(ISENSE)才等于平均PFC电感电流(图8)。当电流变得不连续时(图9)。ISENSE不再等于平均PFC电感电流。为了控制平均电感电流,需推导出采样ISENSE的中间点与开关期间的平均电感电流之间的关系,并同时适用于CCM和DCM。


对于稳态运行的升压型转换器来说,升压电感的伏秒在每个开关期间均保持平衡:

其中,tA为电流升时间(PWM“导通”时间),tB为电流降时间(PWM“关断”时间),VIN为输入电压,而VOUT 为输出电压,并假设所有功率器件均为理想状况。由图8和图9,可根据ISENSE 计算出平均电感电流(IAVE):

其中,t为开关时间。组合方程式1和2得到:

利用方程式3,我们可以通过瞬时开关电流(ISENSE) 解释平均电感电流(IAVE )。IAVE 为期望电流,而ISENSE 为电流控制环路的电流基准。检测出真实瞬时开关电流,然后与该基准比较,最后将误差发送至电流控制环路。
图10显示了这种方法的测试结果。如图4所示,即使两-个电感电流具有较宽的方差,在使用电流平衡以后它们也能几乎完全重叠。同时,总AC电流保持平顺和干净。

结论
我们对交叉式升压PFC使用的三种电感电流平衡数字控制方法进行了评估。通过比较电流差异和逐周期调节占空比,可以非常好地平衡电流。但是,这种方法还给总输入电流注入了高频噪声。每个半AC周期仅调节一次占空比消除了高频噪声,但即使总AC电流为正弦曲线,每个单独电感电流还是失真。更好的方法是使用两个电流环路,每个环路单独控制一个相。由于两个电流环路共用相同的电流基准,因此电流被自动平衡。利用一个数字控制器,第二环路的成本仅为一些额外的代码。测试结果表明,第三方法获得了最佳的性能。
射频工程师养成培训教程套装,助您快速成为一名优秀射频工程师...
天线设计工程师培训课程套装,资深专家授课,让天线设计不再难...
上一篇:如何让电源为电池充电提供最大功率
下一篇:利用标准正降压转换器设计负升压转换器
射频和天线工程师培训课程详情>>

