- 易迪拓培训,专注于微波、射频、天线设计工程师的培养
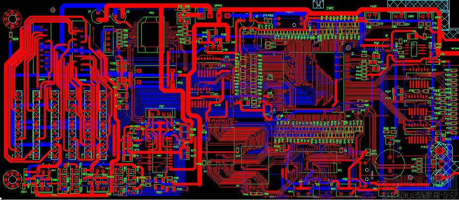
上次发图,经大家指点,俺重新布板,上图
录入:edatop.com 点击:
上次发图,经大家指点,俺重新布板,上图:
尚未铺铜,请大家指点下不足之处
谢过!

尚未铺铜,请大家指点下不足之处
谢过!

我是个菜鸟
但你这发的图也太小了吧。恐怕高手也看不清吧
上次大家随便说了几点, 俺就重新画了, 不可谓不虚心了
上次大家随便说了几点,俺就重新画了,不可谓不虚心了
重新发上来,怎么没有人指点啊,有问题俺在重新画,
是俺不可救药了吗,来啊,紫豪大哥.
可能是哪个ID号不好,以后换个ID号发贴
射频工程师养成培训教程套装,助您快速成为一名优秀射频工程师...
天线设计工程师培训课程套装,资深专家授课,让天线设计不再难...
上一篇:Protel怎样制做非对称性焊盘
下一篇:99se一道错误信息,请解救
射频和天线工程师培训课程详情>>

