- 易迪拓培训,专注于微波、射频、天线设计工程师的培养
确保打印头电源动态输出电压的参考设计
录入:edatop.com 点击:
摘要:本文给出了打印机电源管理的一些重要设计参数。所提供的参考设计给出了利用MAX15005电源控制器构建SEPIC电路的解决方案,能够为打印头提供较大动态范围的供电电源。文中给出了电路原理图、材料清单(BOM)、测试测量电路和结果。
引言
该参考设计能够提供可调节的高压输出,用于打印头供电。设计包括完整的原理图、材料清单(BOM)、效率测量及测试结果。
打印机设计的基本考虑
打印机速度的提高使得打印头消耗的功率增大,打印头温度提升。如果打印机温度过高,墨迹将容易受到污染;如果温度过低,墨迹又会变得模糊。因此,为了获得较高的打印质量,打印头的热管理非常关键。通常需要微控制器调节打印速度,保证工作温度介于两个温度门限之间,而打印机马达的速度是靠作用在马达上的可变直流电压调节的。
参考设计简介
参考设计采用MAX15005电源控制器,能够为打印机马达提供动态变化的直流电压(高达45V)。微控制器产生的PWM输出经过RC滤波后连接到MAX15005的SS引脚,通过改变PWM信号即可调节输出电压。打印机启动时,马达需要较大的励磁电流,MAX15005具有打嗝式保护,在此应用中非常理想。MAX15005可以进入打嗝模式,限制电源输出以降低速率,从而保护所有电路元件。励磁结束后,马达将吸收常规工作电流,转换器进入正常工作模式。
规格和设计电路
参考设计满足以下规格:
输入电压:32V至45V
输出电压:25V至45V (通过微控制器由外部调节)
输出电流:0至2A
输出纹波:±0.5V
输入纹波:±100mV
效率:> 93% (满负荷时)
开关频率:400kHz
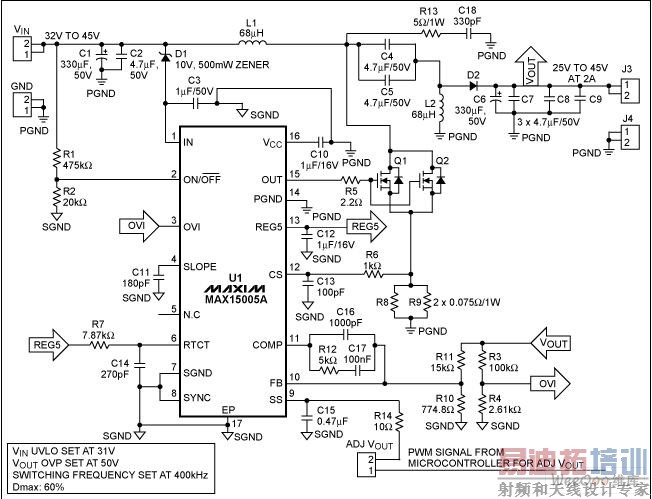
图1所示电路满足上述规格,该设计中,输出电压可能低于或高于输入电压,MAX15005配置为SEPIC架构。

图1. MAX15005A SEPIC转换器原理图,FSW = 400kHz。
表1列出了参考设计的材料清单(BOM)。


效率曲线
效率与负载电流的关系曲线如图2和图3所示,图2和图3的输出电压分别为:VOUT = 25V和VOUT = 45V。

图2. 负载电流与转换器效率,VOUT = 25V。

图3. 负载电流与转换器效率,VOUT = 45V。
实验结果
不同输入激励时,转换器输出电压与负载电流的对应关系如下图所示。
测试条件:VIN = 45V和VOUT = 45V。

Ch1:输出电压;Ch2:输入电压;Ch3:MOSFET漏极电压;Ch4:输出电流。
测试条件:VIN = 32V和VOUT = 45V。

Ch1:输出电压;Ch2:输入电压;Ch3:MOSFET栅极电压;Ch4:输出电流。
测试条件:VIN = 45V和VOUT = 45V。

Ch1:输出电压;Ch2:输入电压;Ch3:MOSFET栅极电压;Ch4:输出电流。
测试条件:VIN= 45V和VOUT = 25V。

Ch1:输出电压;Ch2:输入电压;Ch3:MOSFET栅极电压;Ch4:输出电流。
引言
该参考设计能够提供可调节的高压输出,用于打印头供电。设计包括完整的原理图、材料清单(BOM)、效率测量及测试结果。
打印机设计的基本考虑
打印机速度的提高使得打印头消耗的功率增大,打印头温度提升。如果打印机温度过高,墨迹将容易受到污染;如果温度过低,墨迹又会变得模糊。因此,为了获得较高的打印质量,打印头的热管理非常关键。通常需要微控制器调节打印速度,保证工作温度介于两个温度门限之间,而打印机马达的速度是靠作用在马达上的可变直流电压调节的。
参考设计简介
参考设计采用MAX15005电源控制器,能够为打印机马达提供动态变化的直流电压(高达45V)。微控制器产生的PWM输出经过RC滤波后连接到MAX15005的SS引脚,通过改变PWM信号即可调节输出电压。打印机启动时,马达需要较大的励磁电流,MAX15005具有打嗝式保护,在此应用中非常理想。MAX15005可以进入打嗝模式,限制电源输出以降低速率,从而保护所有电路元件。励磁结束后,马达将吸收常规工作电流,转换器进入正常工作模式。
规格和设计电路
参考设计满足以下规格:
输入电压:32V至45V
输出电压:25V至45V (通过微控制器由外部调节)
输出电流:0至2A
输出纹波:±0.5V
输入纹波:±100mV
效率:> 93% (满负荷时)
开关频率:400kHz
图1所示电路满足上述规格,该设计中,输出电压可能低于或高于输入电压,MAX15005配置为SEPIC架构。

图1. MAX15005A SEPIC转换器原理图,FSW = 400kHz。
表1列出了参考设计的材料清单(BOM)。


效率曲线
效率与负载电流的关系曲线如图2和图3所示,图2和图3的输出电压分别为:VOUT = 25V和VOUT = 45V。

图2. 负载电流与转换器效率,VOUT = 25V。

图3. 负载电流与转换器效率,VOUT = 45V。
实验结果
不同输入激励时,转换器输出电压与负载电流的对应关系如下图所示。
测试条件:VIN = 45V和VOUT = 45V。

Ch1:输出电压;Ch2:输入电压;Ch3:MOSFET漏极电压;Ch4:输出电流。
测试条件:VIN = 32V和VOUT = 45V。

Ch1:输出电压;Ch2:输入电压;Ch3:MOSFET栅极电压;Ch4:输出电流。
测试条件:VIN = 45V和VOUT = 45V。

Ch1:输出电压;Ch2:输入电压;Ch3:MOSFET栅极电压;Ch4:输出电流。
测试条件:VIN= 45V和VOUT = 25V。

Ch1:输出电压;Ch2:输入电压;Ch3:MOSFET栅极电压;Ch4:输出电流。
射频工程师养成培训教程套装,助您快速成为一名优秀射频工程师...
天线设计工程师培训课程套装,资深专家授课,让天线设计不再难...
上一篇:高频变压器的一种屏蔽设计
下一篇:主电路模块化设计在大功率电源中的应用
射频和天线工程师培训课程详情>>

