• 易迪拓培训,专注于微波、射频、天线设计工程师的培养
首页 > 电子设计 > 电源技术 > 电源技术 > IC及系统级保护功能

IC及系统级保护功能

录入:edatop.com    点击:
对于设计师而言,在新产品发布到之前,预测其现场可靠性是非常困难的。但一旦发生未预期的严重现场故障,则说明设计师的设计是失败的。然而,即使没有发生任何现场故障,仍需要回答以下问题:设计师是否对产品进行了余量设计?这需要采取一种有效的方法,以避免内建的产品可靠性所承担的成本代价,从而消除设计中不必要的猜测工作。

在可靠性方面,最关键的系统元件通常是电源。电源故障往往会导致系统关闭,但它所造成的不良后果远不止这一点。如果电源故障还造成负载损坏的话,那么故障的成本将远高于电源本身的成本。由于电源直接连接交流市电,而市电是设计师无法控制的高能系统,因此电源非常容易受损。市电有时会遭遇功率突增,发生危险的高压尖峰和瞬变。负载自身会产生故障,造成过载或短路情况。散热风扇会发生阻塞或被遮挡,导致整个系统温度过高。

电源设计工程师必须实现性能规格及成本目标,同时确保耐用性和可靠性。在面临元件容差、生产变量以及须待解决的诸多危险因素时,实现上述目标可是件极其艰巨的任务。不过,随着电源控制IC技术的不断提升,设计工程师的压力可以得到大大缓解。下面的设计范例可以充分说明这一点,这款反激式转换器使用Power Integrations的TOPSwitch-HX控制器/功率IC设计而成。

TOPSwitch-HX将一个700V的功率MOSFET、高压开关启动电流源、多模式PWM控制器、振荡器、热关断保护电路、故障保护电路及其他控制电路集成在一个单片器件内,使设计师可以设计出功能完备的电源,并且只需极少的外围元件。

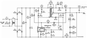
图1所示为一款完整的开关电源,适用于打印机和采用电机或传动器的轻工业应用。该电源可以提供恒定的30W(42V)电流,峰值负载为 84W,并且无须外部散热片。该电路的峰值负载能力可以使合适尺寸(用以支持连续负载)的元件提供电机启动时所需的高电流。该设计具有显著的尺寸、成本和重量优势,并且丝毫不会降低可靠性。



图1 通用输入、30W连续输出、84W峰值功率的喷墨打印机电源



TOPSwitch-HX (U1)集成了用户自定义保护功能,可在输入欠压、过压及输出过载条件下避免电源及负载受损。热关断功能具有自动恢复特性,自动重启动功能可防止输出短路和反馈开环。这些保护功能的实现方式将在下面介绍。

输入保护

欠压和过压保护功能的控制是通过电压监测(V)输入提供的。输入欠压保护可防止通电及断电时输出的不良波动,输入过压保护可确保系统能耐受高达700V的输入浪涌电压而不会造成任何损坏。R2通过由V输入控制的锁存关断功能来提供输入欠压及过压保护。如果经整流后的直流高压的电压值低于欠压阈值,U1的开关将被禁止并保持关断,直至达到指定的工作电压。同样,如果电压值超过输入过压阈值,U1将立即停止开关。当MOSFET关断时,由于没有反射电压和漏感尖峰电压叠加到漏极,经整流的直流高压抗浪涌冲击能力将提高100~200V,达到内部700V MOSFET的额定电压值。

设计师经常担心的电路元件是功率MOSFET。与市场上其他许多额定值为600V的MOSFET相比,U1中集成功率MOSFET的 700V源极可提供额外的裕量。U1采用限流点降低及输入电压升高来限制过载期间的漏电能量。这样可使由R3、R4、C4及D5组成的简单缓冲吸收电路对功率MOSFET提供全面保护。此外,U1中所集成的快速输入过压抑制电路,可在检测到输入电压瞬变时禁止开关。由于能够对输入差模浪涌提供上述双重保护,因此可以省去常用于提供输入保护的金属氧化物压敏电阻(MOV),同时不会降低电源可靠性。

输出保护

为确保负载的安全性,应提供输出过压保护。如果电源反馈环路中的元件发生故障(如光耦器),则可能会产生危险的高输出电压。TOPSwitch-HX中包含集成的输出过压及过功率保护电路。一旦因输出过载或开环故障导致C6上的偏置绕组输出电压升高,VR1将导通并使电流流入V引脚,从而触发锁存关断。为了防止因短时间过载而引起错误触发,可在VR1与C6之间实施简单的RC延迟电路。

输出过载保护是一项必备功能,特别是在驱动电机的应用中。在输出过载故障条件下(如电机停转),控制器不得提供这种可损坏负载的电流,或者不得损坏电源内的元件。在U1中,这种保护是通过控制功率因数(I2f)和通过利用X引脚输入控制限流点来实现的。在反激式转换器中,输出功率是LI2f 的函数,其中,L是初级电感值,I是峰值初级电流,f是开关频率。将I2f合并到单个数据手册参数中后,与I和f为独立变量时的设计值相比,给定输出功率所需的电感值将减小。这样会减小在最低输入电压的最差条件下提供满功率所需的初级电感值。X引脚允许在外部设定器件限流点,还可以使用两个电阻对X引脚进行配置,以降低限流点并提高输入电压。这样可以拉平将会出现的过载功率随输入电压变化的曲线。

过热保护

U1中的过热保护由精密的模拟电路提供,当结温超过热关断温度(典型值142℃)时,该电路就关断输出MOSFET;当结温冷却到迟滞温度以下时,该电路将重新恢复正常工作。采用75℃(典型值)的迟滞可防止因持续故障而使PC板出现过热现象。通过将U1设计为温度最高的元件,这种内部过热关断功能还可以对整个电源提供过热保护。

使用分立元件来实现上述多种保护功能的内建是件非常困难且费用昂贵的事情,特别是在解决与器件容差相关的问题时。对于低成本或空间受限的应用而言,这些困难又会使保护功能齐备的电路的尺寸和成本成为实现设计的严重障碍。而开关IC(如TOPSwitch-HX)内所集成的保护功能,可以使设计师集中精力设计具有成本优势的高性能产品,并有信心确保其完全可靠。

射频工程师养成培训教程套装,助您快速成为一名优秀射频工程师...

天线设计工程师培训课程套装,资深专家授课,让天线设计不再难...

上一篇:低损耗LED驱动器通过提高效率、延长电池寿命加快系统的绿色进程
下一篇:测试锂离子电池健康状况的简单电路

射频和天线工程师培训课程详情>>

  网站地图