- 易迪拓培训,专注于微波、射频、天线设计工程师的培养
峰值电流模式下连续电流DC-DC转换器建模及环路补偿设计
简介
在服务器等诸多应用中,电源轨的负载瞬态响应要求越来越严格。此外,由于涉及到复杂的拉普拉斯变换函数计算,对于很多工程师而言,环路补偿设计通常被视为一项困难而又耗时的任务。
本文将首先讨论广泛使用的峰值电流模式(PCM)的连续电流(CCM) DC-DC转换器的平均小信号数学建模。然后使用了ADI公司的开关电路仿真工具ADIsimPE/SIMPLIS进行仿真,以最大程度减少复杂的计算工作。随后,推理出一种简化模型,用于实现更简单、更快速的环路补偿设计和仿真。最后,我们使用ADP2386EVAL评估板进行环路测试,结果证明环路交越频率、相位裕度、负载瞬态响应仿真结果均与测试结果匹配良好。
PCM平均小信号建模
如图1所示,电流模式DC-DC转换器包含六个模块:反馈电阻分压器、补偿网络、电流检测和采样、比较器、功率级和输出网络。在环路中,电感电流斜坡信号与经过补偿后的输出电压误差信号比较,生成PWM信号,以驱动开关来调制电感电流。电感电流流入输出电容器和负载。在所有六个模块中,功率级是唯一的非线性模块,也是DC-DC建模难度最大的模块。

图1.电流控制降压转换器框图。
以3端开关为功率级建模:
l 主动开关端(A)
l 公共端(C)
l 被动开关(P),如图2所示,我们可以得出以下的公式1:
iIN = iLd, VPC = vINd (1)
峰值电流模式和连续电流模式的DC-DC转换器建模及环路补偿设计考虑因素
这是将三端开关等效于线圈匝数比1:d的变压器,是一种仅在连续电流模式下有效的平均模型。对其求导得到公式2:

仍以PCM CCM降压转换器为例,将其进行拉普拉斯建模,框图如图3所示。其中有两个控制环路:电压环路和电流环路。在电流环路中,由RT检测的电感电流信号经过采样作为比较器第一个负输入信号。在电压环路中,输出电压纹波由增益K的电阻分压器检测经过补偿器网络Av(s)后的误差电压作为比较器的正输入。两个环路的输入与斜率补偿信号一起比较生成占空比信号,驱动平均小信号模型的功率级以调制电感电流。

图3.PCM CCM DC-DC控制模型框图。
从电感电流到输出电压的增益函数即输出负载网络函数如公式3所示:

电压环路增益函数如公式9所示:

有利于噪声抑制。

图4.PCM CCM DC-DC环路设计步骤。
采用SIMetrix/SIMPLIS的ADsimPE工具是一款个人版本的电路仿真软件,非常适合评估来自ADI公司的线性和开关器件。SIMetrix适用于运算放大器等线性电路,SIMPLIS则面向各种开关器件,例如DC-DC转换器和PLL。在图5中,建立了一个PCM CCM降压转换器参考电路,以检查电路行为和ASSM模型精度。这是一个PCM同步降压变压器,具有3.3 V的输入、1.2 V的输出、1.2 MHz的开关频率。
计算和仿真结果如图6所示,在左侧的平均小信号模型的环路增益计算结果中,交越频率为50 kHz,相位裕度为90.35°。在图6的右侧可以看到SIMPLIS仿真结果,在47.6 kHz的交越频率下,相位裕度为90.8°。这证明了ADIsimPE/SIMPLIS开关电路仿真结果与复杂的ASSM计算相符,前者为设计人员提供了快速的环路设计方法。但是,图5中显示的原理图构建并不简单。

图5.PCM CCM降压转换器SIMPLIS参考电路。

图6.ASSM计算结果和SIMPLIS仿真结果。
PCM简化平均小信号建模

这意味着开环ASSM可以简化为补偿器输出电压控制的电流源,流入产生电感电流的RLC网络,如图7所示。与原先的复杂公式相比,用于仿真或计算的这个模型要简单得多。

图7.简化的ASSM开环电路。
使用图5中的参考电路中,计算Re和Ce,然后在ADSimPE中建立闭环简化ASSM电路,如图8所示。SIMetrix仿真结果显示在图8的右半部分,交越频率为49 kHz,相位裕度为90.5°,这与第2部分中显示的ASSM计算结果和SIMPLIS仿真结果相匹配。

图8.简化的ASSM仿真电路和结果。
ADP2386建模仿真和测试结果
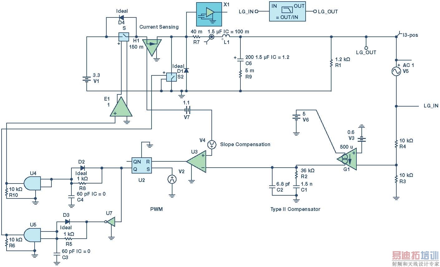
ADP2386是ADI公司提供的一款同步PCM CCM降压变压器。它可支持最高20 V的输入电压和低至0.6 V的输出电压,输出电流最高可达6 A,开关频率在200 kHz至1.2 MHz之间。该器件的多功能性使它能够应用于降压应用和反相Buck-Boost拓扑结构,而不会增加成本和尺寸。在本节中,将使用ADP2386EVAL评估板的环路测试和负载瞬态测试结果来验证模型仿真结果。
ADP2386EVAL的原理图如图9所示。为了进行测试,我们按照下面的表1第1行中显示的条件设置评估板。ADP2386的内部斜率补偿跟占空比的简略关系是 ,我们使用公式14来获取简化的ASSM参数,如表1第2行所示。输出电容器的容值在在3.3 V电压下降低了大约30%,因此在简化的ASSM仿真中,输出电容值已经更改为100 μF,而不是评估板中的147μF。
表1.ADP2386EVAL测试条件和简化ASSM参数


图9.ADP2386EVAL原理图。
图10显示了ADP2386EVAL环路简化ASSM仿真和实际测试结果。左侧是ADIsimPD/SIMetrix的仿真 — 交越频率为57 kHz,相位裕度为71°。右侧是AP Model 300的测试结果 — 交越频率为68.7 kHz,相位裕度为59.3°。虽然测试结果和模型仿真之间存在差异,但我们可以通过ADP2386的数据手册知道,它的误差放大器增益在380 μS至580 μS范围内变化,而且电感和输出电容也存在误差。因此,两个结果之间的差异是可接受的。
负载瞬态测试包括两项测试。测试1是在表1所示的补偿器条件下的测试,具有良好的相位裕度和较宽的交越频率。在测试2中,补偿器更改为100 pF/1.2 nF/44.2 kΩ,交越频率下降至39 kHz,相位裕度下降至36°。图11显示了负载瞬态(0.5 A至3 A,0.2 A/μs)测试1仿真和测试结果。实际测试中过冲峰值为67 mV,仿真结果为59 mV,瞬态曲线也匹配良好。图12显示了负载瞬态(0.5 A至3 A,0.2 A/μs)测试2仿真和测试结果。测试2中过冲峰值为109 mV,仿真结果为86 mV,而且瞬态曲线也匹配良好。

图10.ADP2386EVAL环路仿真和测试结果。

图11.ADP2386EVAL负载瞬态测试1仿真和测试结果。

图12.ADP2386EVAL负载瞬态测试2仿真和测试结果。
结论
环路补偿通常被工程师视为一项非常具有挑战性的设计任务,尤其是在快速负载瞬态应用中。基于广泛使用的峰值电流模式连续电流降压器件,本文简单概括了平均小信号数学建模和环路计算,以及更简单的ADISimPE/Simplis仿真。本文还介绍了简化平均小信号模型,并提供处理环路补偿设计的简化方法。ADP2386EVAL评估板环路和负载瞬态试验台测试结果证明了简化模型及其仿真的精度。
参考文献
1 ADP2386 Data Sheet.
ADP2386数据手册。
2 ADP2386EVAL User Guider.
ADP2386EVAL用户指南。
3Brad Brand和Marian K. Kazimierczuk。“具有峰值电流模式控制的PWMDC-DC转换器的采样和保持效果。”0-7803-8251-X 10.1109/ISCAS.2004.1329944 电路和系统, 2004年。ISCAS 2004。
射频工程师养成培训教程套装,助您快速成为一名优秀射频工程师...
天线设计工程师培训课程套装,资深专家授课,让天线设计不再难...
上一篇:负载调整率LDO应用中可能的盲区
下一篇:实战讲解反激式准谐振开关电源

