- 易迪拓培训,专注于微波、射频、天线设计工程师的培养
驱动LED串的DCM升压转换器简化分析第1部分:理论分析
固定频率升压转换器非常适合于以恒流模式驱动LED串。这种转换器采用不连续导电模式(DCM)工作,能够有效地用于快速调光操作,提供比采用连续导电模式(CCM)工作的竞争器件更优异的瞬态响应。当LED导通时,DCM工作能够提供快速的瞬态性能,为输出电容重新充电,因而将LED的模拟调光降至最低。为了恰当地稳定DCM升压转换器,存在着小信号模型。然而,驱动LED的升压转换器的交流分析,跟使用标准电阻型负载的升压转换器的交流分析不同。由于串联二极管要求直流和交流负载条件,在推导最终的传递函数时必须非常审慎。
本文(即第1部分)不会使用不连续导电模式(DCM)升压转换器的传统小信号模型,而将使用基于所研究转换器之输出电流表达式的简化方法。在第2部分(实际考虑),我们将深入研究应用方案,验证测量精度,并与理论推导进行比较。
为LED串供电的升压转换器
图1显示了驱动LED串的恒定频率峰值电流工作模式升压转换器的简化电路图。输出电流被感测电阻Rsense持续监测。相应的输出电压施加在控制电路上,持续调节电源开关的导通时间,以提供恒定的LED电流Iout。这就是受控的输出变量。

图1驱动LED串以发光的升压转换器。输出电流被稳流至设定点值。
发光时, LED串会在LED连接的两端产生电压。这电压取决于跟各个LED技术相关的阈值电压VT0及其动态阻抗rd。因此,LED串两端的总压降就是各LED阈值电压之和VZ,而而动态阻抗rLEDs表示的是LED串联动态阻抗之和。图2显示的是采用的等效电路。您可以自己来对LED串压降及其总动态阻抗进行特征描述。为了测量起见,将LED串电流偏置至其额定电流IF1。一旦LED达到热稳定,就测量LED串两端的总压降Vf1。将电流改变为稍低值IF2并测量新的压降VF2。根据这些值,您可计算出总动态阻抗,即:

[p]
图2:LED采用串联连接,故需对它们的阈值电压进行累加;而总动态阻抗是串联连接的各个LED动态阻抗之和。
回头再看图1。LED串与感测电阻Rsense串联。总交流(ac)阻抗因此就是两者之和:


图3:这直流简化电路图显示了等效齐纳二极管及其动态阻抗。
简化模型
电流源实际上指的是从输入电源获得并无损耗地传输到输出的电流。电流源可以被控制电压Vc向上或向下调节,而Vc逐周期设定电感峰值电流。控制器通过升压转换器开关电流感测电阻Ri来观测电感峰值电流,并以此工作。当Ri两端电压与控制电压匹配时,电源开关就被指示关闭。
如果我们现在来考虑交流电路图,就要考虑电容及其寄生元件,如图4所示。齐纳元件自身并无影响,因为在交流调制期间其电压保持恒定:仅其动态阻抗rLEDs需要予以考虑,融合到Rac中。如等式(5)所述。

图4:交流模型使用跟电容模型相关的总阻抗Rac。
根据此图,有可能表达出控制电压被调制时的小信号输出电压电平:

参考资料[1] (等式1-111,第49页)已经推导出DCM升压转换器直流传递函数,即:

我们需要根据这个等式推导出占空比(D)的等式及控制电压Vc。在存在补偿斜坡的情况下,控制电压不再是固定的直流电压,而是斜率会影响最终峰值电流设定点的斜坡电压。图5显示了最终波形。到达峰值电流值的时间比不存在斜坡的情况下更快,就好像我们会人为增加电流控制感测电阻Ri一样。它有降低电流控制环路增益及降低连续导电模式(CCM)下两个极点的作用。当转换器过渡到DCM时,仍然存在斜坡,必须予以顾及。 [p]

图5:由于补偿斜坡的缘故,峰值电流并不等于控制电压除以Rsense。
相关等式如下所示,其中考虑到了比例因数Ri ,因为外部斜波Se是电压斜波:

解析占空比D,我们就得到:

等式(20)表述了电流跟电压与一个大小为电导g的系数之乘积的相关关系。它是一个压控电流源,如图6所示。

图6:等式中的系数是压控电流源,为阻抗。
由于等式(20)中的负号的缘故,电流方向被倒转。因此,由于我们有被电压驱动的电流源,它就相当于一个电阻,其定义如下:

在这个简化等式中,电流源指的是从输入源吸收并传输至输出的电能。电流源等式并不涵盖跟转换器工作模式相关的信息。例如,回头看等式(16),我们并不清楚器件工作在固定频率模式,在导通时间期间或是在关闭时间期间将电能传输至输出负载,诸如此类。在缺乏这类信息的情况下,明显要避开一些2阶成分,如右半平面零点(RHPZ)。然而,从前面的分析中我们知道,DCM工作中仍然存在RHPZ,但由于它被归为高频,在这种情况下我们可以忽视它的存在。这种简化方法的优势就是能够快速地推导出挖模型,为您提供所考虑架构的低频特性:直流增益和极点/零点组合。可以采用的另一种方法是使用DCM电流模式升压转换器的小信号模型,以由图4中元件组成的负载进行完整分析。这种方法将提供确切的结果,但会要求更多的迭代及复杂的等式。 [p]
完整交流模型
既然我们已经推导出所有系数,我们就可以更新原先图4中中所示的模型。更新的电路图如图7所示。R1对应于等式中的系数,并可推导出与输出电压调制直接成正比的电流。
图7:我们将根据这更新的交流模型图计算出完整的传递函数。
为了推导所感兴趣的传递函数 ,我们将简化电路,审视电流源的负载阻抗Z。其定义如下:

因此,完整的传递函数就是等式(18)中给出的系数乘以等式(23)中的阻抗,也就是等式(22)给出的极点/零点组合阻抗Req:

根据这个等式,如果知道LED串电压VZ及其动态阻抗rLEDs,我们就可以预测升压转换器提供的电流。我们接下来以实际示例验证这些等式。
实际应用
我们将使用下面的值来检验我们的计算。这是一款DCM升压转换器,为22 V压降的LED串提供恒定功率。

要计算出此电流,我们假定控制电压Vc为400 mV。我们能以等式(15)计算占空比:

推导出的极点和零点如下:

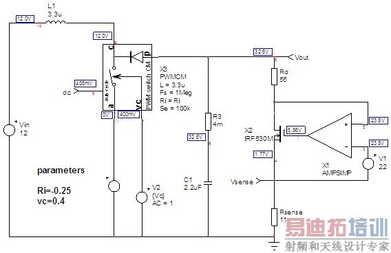
可以运行SPICE仿真来检验此偏置点的有效性。我们使用了参考资料[1]中第161页推导出的大信号自动触发电流模型。电路图及反射的偏置点如图8所示。在此电路图中,为了获得正确的动态阻抗的工作电压,我们使用简单的分流稳压器模仿完美齐纳二极管的工作。这完美二极管提供22 V的击穿电压VZ,其动态阻抗为55 Ω。应当注意的是,简单的22 V直流源就能用于交流分析,但在诸如启动等任何瞬态仿真条件下就不适用。当运行交流扫描分时 ,SPICE将工作点周围的电路线性化,并产生小信号模型。电路图中显示的结果跟我们根据解析分析获得的结果相距不远。控制电压为0.4 V条件下感测电阻电流到达 ,接近于等式(33)中计算出的值。 [p]
受控系统波特图如图9所示。直接增益接近于等式(37)的计算结果,极点位于恰当位置(1.6 kHz)。相位持续下降是因为高频RHPZ位于高频率。我们的简化方法无法预测这RHPZ的存在。它存在与否跟拓扑结构的布设有关:升压转换器在导通时间期间先在电感中存储电源能量,并在关闭期间将其泄放给负载。任何负载变化,如输出电流增加,必须首先通过电感跃升,然后再提供给输出。这种工作模式固有的延迟通过RHPZ来建模。这能量传输延迟并不会明显地出现在等式(16)中,因为该等式简单地电流与控制电压Vc之间的关系。但在DCM条件下,等式(38)中定义的左半平面零点(LHPZ)在显著高于工作频率Fsw的频率时出现。
应当注意的是,我们在实际对LED电流进行稳流的时候分析了输出电压。在我们观测感测电阻Rsense两端的电压时,反馈信号是Vout按由rLEDs和Rsense构成的分压比例向下调节。比例调整就变为:
![]()
这个曲线也表征在图8中。

图8:平均模型帮助验证工作偏置点及交流响应。

图9:波特图确认了直流增益及极点位置。
结论
这第1部分的文章介绍如何推导驱动LED串的升压转换器的小信号响应。本文没有应用DCM升压转换器的完整小信号模型,而是推导简单的等式,描述采用不连续导电模式工作的LED升压转换器的一阶响应。尽管存在一阶的固有局限,简要分析获得的答案是足以稳定控制环路。在第2部分(实际考虑因素)文章中,我们将深入研究实施方案,并验证经验结果及与理论推导比较。
参考资料:
C. Basso, “Switch Mode Power Supplies: SPICE Simulations and Practical Designs”, McGraw-Hill 2008, ISBN 978-0-07-150859-9
射频工程师养成培训教程套装,助您快速成为一名优秀射频工程师...
天线设计工程师培训课程套装,资深专家授课,让天线设计不再难...
上一篇:改进型PID神经元控制算法在APF控制中的应用
下一篇:开关电源原理与设计(连载三十一)推挽式开关电源变压器参数的计算

