- 易迪拓培训,专注于微波、射频、天线设计工程师的培养
反激式电源中电磁干扰及其抑制
摘要:在介绍Flyback反激式DC/DC电源及其性能的基础上,主要讨论了该电源中的网侧谐波及其抑制,开关缓冲电路,光耦隔离等问题。
关键词:噪声;干扰;高次谐波;电磁干扰
1 电路介绍
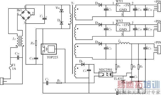
反激式电源原理图如图1所示。

图1 反激式电源原理图
输入为交流85~200V,经功率二极管整流桥变为直流,作为DC/DC反激变换器的输入,输出为三组直流:5V、15V、20V,另外还有一辅助电源5V,用来给光耦NEC2501供电。控制电路为反馈控制,开关选用TOPSwitch电源芯片(TOP223)。TOPSwitch为三端离线式PWM电源集成控制器,它将PWM控制器与功率开关MOSFET合为一体,采用TO-220或8脚DIP封装,除D、C 2脚外,其余6脚连在一起作为S端。本电路中TOP223采用UDS>700V的MOSFET,fs=100kHz。在这个Flyback反激式电源中,变压器原边绕组33匝,副边有四组:6匝(对应于输出Uo2=5V)、11匝(对应于输出Uo3=15V)、12匝(对应于输出Uo1=20V)、6匝(对应于辅助电源U=5V)。在副边,WY1和WY2为稳压器件,WY1输入在≥8V时,输出可稳在5V;WY2输入≥18V时,输出可稳在15V。
2 EMI分析
开关电源工作时,其内部的电压和电流波形都是在非常短的时间内上升和下降的,所以开关电源本身就是一个噪声发生源。开关电源的干扰按噪声干扰源种类可分为尖峰干扰和谐波干扰两种。使电源产生的干扰不至于对电子系统和电网造成危害的根本办法就是采用耗能电路来削弱噪声发生源,或者切断电源噪声和电子系统、电网之间的耦合途径。
2.1 网侧高次谐波电流
2.1.1 高次谐波电流的危害
参照图1,交流输入电压Vi经功率二极管整流桥变为正弦脉动电压,被电容C1平滑后成为直流,但电容电流的波形不是正弦波而是脉冲波。如图2所示。

图2 滤波电容C1的ic1与uc1
由图2中电流波形可知,电流中含有高次谐波。大量电流谐波分量倒流入电网,对电网造成谐波污染,一方面,产生“二次效应”,即电流经过线路阻抗造成谐波电压降,反过来使电网电压(原来是正弦波)也发生畸变;另一方面,会造成电路故障,如线路和配电变压器过热,谐波电流会引起电网LC谐振,或高次谐波电流流过电网的高压电容,使之过流、过热而爆炸等。另外,由于电流是脉冲波,使电源输入功率因数降低。因此,必须想办法解决它。
2.1.2 高次谐波电流的抑制
1)最简单的办法是在整流桥与电容C1之间接入电感线圈L,用其阻止对电容C1较大的充电电流。L对交流呈现感抗为ωL,电容充电电流的平均值常与放电直流电流值相等,则峰值电流被限制,导通角变大(φ′>φ)。如图3所示。

图3 电感的作用示意图 [p]
2)若线圈电感足够大,则电流导通角可达到180°,电流近似正弦波,功率因数趋于1。但是,在实际应用中,如果电感值太大,那么其体积重量随之变大,从而影响了电源的小型化,而且整流电压随着负载变化较大,因此,线圈L也不能太大。本电路中共模扼流圈L2可起到电感的作用,其等效电感为L,则可抑制电容电流的高次谐波。
3)本电路中采用共模扼流圈L2(如图1所示)
(1)对开关电源二根进线而言,存在共模干扰(二根线上受干扰信号相对参考点大小、方向相同)和差模干扰(二根线上受干扰信号相对参考点大小相等、方向相反)。共模扼流圈如图4所示。

图4 共模扼流圈的作用示意图
——在差模干扰信号作用下,干扰源产生的电流i,在磁芯中产生方向相反的磁通迹磁芯中等于没有磁通,线圈电感几乎为0,因此不能抑制差模干扰信号。
——在共模干扰信号作用下,两线圈产生的磁通方向相同,有相互加强的作用,每一线圈电感值为单独存在时的两倍。因此,这种绕法的电磁线圈对共模干扰有强的抑制作用。
本电路中在电网与整流桥之间插入一共模扼流圈,该扼流圈对电网频率的差模网侧电流呈现极低的阻抗,因而对电网频率的压降极低;而对电源产生的高频共模噪声,等效阻抗较高,因而可以得到希望的插入损耗。
(2)扼流圈L2与电容C10、C1组成低通滤波器
扼流圈L2的等效电感为L,以电源端作为输入,电网方向作为输出,则电路图如图5所示。

图5 低通滤波器
其传递函数为
G(s)=
=
,是一振荡环节。频域G(jω)=![]()
幅值
A(ω)="G(jω)|=![]()
L(ω)=20lgA(ω)=-20lg![]()
在ω《
畹牡推刀危珹(ω)≈1,L(ω)≈0;
在ω《
淼母咂刀危珹(ω)≈0,L(ω)≈-40lgωLC10。
A(ω),L(ω)随频率ω的变化如图6所示。

图6 幅频与对数幅频特性曲线 [p]
由此可见,以上LC网络组成一个低通滤波器,可滤除ω0=
以上的高次谐波。
2.2 开关缓冲电路
由于开关的快速通断,开关电流、电压波形为脉冲形式,产生噪声污染,既增大了电源输出的纹波,又影响电源的性能,因此,要想办法抑制。
本电路中,输入为交流85~200V,经整流桥后电容上的电压约为此交流有效值的1.2~1.4倍,最大时为Ucm=200×1.4=280V。另外,变压器副边折合到原边的电压Up=Us×33/6,Us取副边第一绕组(5V绕组)的电压。考虑到WY1输入≥8V,取10V,则Up=Us×33/6=10×33/6=55V。那么开关关断时所要承受的总电压Ut=Ucm+Up=280+55=335V。可见对开关的过压保护是必要的。本Flyback电源中采用TOPSwitch开关,其内部有过压保护和缓冲电路。为保险起见,在电路中还是加入了外部的过压保护电路(R21和C21)。
1)未加缓冲电路和加入缓冲电路之后开关管电压Ut和电流i及功耗Pt的波形如图7所示。由图7可知,加RC缓冲电路后,开关电压上升速率减慢,
变小,噪声减弱,抑制了EMI。另外,开关功耗变小,使管子不致因过流过热而损坏。

(a)未加缓冲电路 (b)加入缓冲电路之后
图7 缓冲电路的作用
缓冲电路中的R21是在开关开通,电容C21放电时起到限流作用,避免对管子的冲击。
2)对于开关开通时的电流冲击,因为有变压器原边线圈Np电感的限流,因此本电路中没有加限流电感。
2.3 光耦隔离
由于控制电路对噪声敏感,一旦有噪声,将会引起控制电路中的控制信号紊乱,而严重影响电源的工作。为了保证开关电源的正常工作,要求控制电路必须具有高精度和高稳定性,为此,必须将主电路与控制电路隔离。本电路中,用NEC2501将电源中的两部分进行电隔离:一部分是作为控制电路电源的变压器副边辅助电源,另一部分是主电路。这样就防止了噪声通过传导的途径传入到控制电路中。
3 为更好抑制EMI对电路的一些改进
本电路中主要的EMI是电源噪声对电网的干扰。可将原来的共模扼流圈L2与电容C10、C1组成的滤波电路,改善为如图8所示电路,则L1、L2、C1可除去差模干扰,L3、C2、C3可除去共模干扰。L1、L2的磁芯为不易饱和的材质。C1可选陶瓷电容,耐压必须考虑输入电压的最大可能值,通常选用0.22~0.47μF。L3是共模扼流圈。选定C=C2=C3,截止频率f0,则可根据L3=
计算L3;选定C1,截止频率f0,可根据L1=L2=
计算L1、L2。

图8
射频工程师养成培训教程套装,助您快速成为一名优秀射频工程师...

