- 易迪拓培训,专注于微波、射频、天线设计工程师的培养
48V-12V的DC/DC转换器电路设计
工作原理:
本图是根据实物剖析而来,电源经D2、R1为IC1提供+12V左右的电压,6脚输出脉冲经C4和变压器耦合后驱动Q1振荡,当Q1导通后输出电流通过L经C9滤波后向负载供电,当Q1截止时,变压器式电感B3磁能转变为电能,其极性左负右正,续流二极管D4导通,电流通过二极管继续向负载供电,使负载得到平滑的直流,当输出电压过低或过高时,从电阻R11、R10、R9组成的分压电路中得到取样电压送到IC1 2脚与内部2.5V基准电压比较后控制Q1导通脉宽,从而使输出电压得到稳定。当负载电流发生短路或超过8A时,IC1 3脚电压的上升会控制脉宽使Q1截止,以确保Q1的安全。
C8和R7构成振荡时间常数,本电路的振荡频率为65KHz,其计算公式为下:
![]()
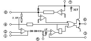
3845内部结构及引脚功能
①误差放大器输出/补偿
②电压反馈输入
③电流取样输入
④振荡电路时间常数
⑤地
⑥开关管驱动脉冲输出
⑦电源
⑧5V基准电压一般与振荡器相接

附:数字万用表测场效应管的方法:
用二极管档红表笔接栅极G,黑表笔接源极S,数字表显示1,黑表笔接S不动,将红表笔移至漏极D,此时数字表应显示150-300左右的数值,将红表笔接源极S,黑表笔接漏极D,此时应有60-100的数据,然后换过来,即S接黑,D接红,此时数据还是在150-300左右,用手一边接D,一边碰一下栅极G或用镊子短路DS,此时数据会慢慢变为无穷大1,然后交换表笔,即S接红,D接黑,数据将在500左右,此时证明该管是好的!(纯属个人领悟,不足之处还望谅解)
射频工程师养成培训教程套装,助您快速成为一名优秀射频工程师...
天线设计工程师培训课程套装,资深专家授课,让天线设计不再难...
上一篇:电路设计中的抗干扰措施
下一篇:为具体应用恰当的选择MOSFET的技巧

