- 易迪拓培训,专注于微波、射频、天线设计工程师的培养
用户线接口芯片LE88221的原理及应用
0 引言
LE88221是Legerity公司生产的一款双通道用户线接口芯片。该片内自带铃流产生器、DTMF信号产生器、FSK信号及各种音频信号产生器。芯片的交流参数(包括接口阻抗,四线平衡,收发增益及频率响应等)和直流参数(包括短路电流,开路电压,摘挂机门限等)均可编程设置,故能满足全球用户的要求。目前该器件以其外围电路简单、使用方便而被广泛用于智能小区楼宇对讲系统和VOIP语音传输系统的设计中。
1 LE88221的内部结构及管脚功能
LE88221器件内部包含有PLL电路,可用以产生内部信号处理电路、数字接口电路、系统状态检测与处理电路以及用户线高压驱动等电路所需的时钟信号。LE88221内部主要由PCM语音数据接口单元、微处理器接口单元、输入输出单元、语音信号处理单元、音频信号产生单元、系统状态控制及监控单元、用户线高压驱动模块及DC-DC驱动控制单元等组成。图1所示是LE88221的内部组成框图。

LE88221中的PCM语音数据接口单元用于提供语音数据的高速交换通路,且语音数据的收、发时隙均可编程。PCM语音接口单元主要包含如下引脚:
FS,帧同步信号。高电平表示一帧语音数据传输的开始,频率为8 kHz,所有语音数据的收发时隙均以此为基准来分配;
PCLK,串行移位时钟。它的速率决定了语音数据串行移位的速率。其频率为芯片C6命令字中定义的值。
DXA和DRA,分别为数字化语音数据串行发送和串行接收引脚。
LE88221中的PCM语音数据接口的工作时序如图2所示。

微处理器接口(MPI)接口单元提供有外部主机与芯片的串行接口。通过此串行接口,用户的控制命令及信息便可以通过主机写入到LE88221内部的各寄存器,同时,LE88221的内部状态也可通过此接口传递给外部主机。MPI接口主要包括如下引脚:
DIN,串行数据输入引脚;
DOUT,串行数据输出引脚;
CS,芯片片选引脚; [p]
DCLK,串行移位时钟。串行数据以8位命令字数据为起始码,其后可能包含若干个输入数据或芯片输出数据,所有数据的输入与输出都是高位(MSB)在前。所有数据在读写期间,芯片的片选(CS)信号处于无效状态的时间应大于2.5μs。MPI的接口读写时序如图3所示。

器件的环路检测单元主要完成摘挂机检测功能。主要有TDC和RDC引脚。在使用中,每个引脚应外接402 kΩ电阻分别到TIPD引脚和RINGD引脚。每个引脚均为直流输入,内部包含有A/D转换器,用来测试Ring-Tip线上的直流电压,其转换结果作为线路直流馈电特性的反馈控制输入。另外,此引脚还可用于线路测试,以测试Ring/Tip线与地之间的漏电流和分布电容。
用户线驱动单元主要完成用户线的高压驱动功能。此单元可以直接与Ring/Tip线相连接,以完成用户线上所有直流和交流信号的驱动。另外,它还可以输出高达92Vp-p的差分信号,并具有限流和过热保护功能。此单元电路包含有TIPD和RINGD引脚。TIPD和RINGD引脚连接内部高压驱动电路,其作用是完成用户线的馈电,馈电特性南C6命令字中的参数设定。此单元电路的另一个功能是以电流源的形式输出经D/A转换后的语音信号。环路检测及用户线驱动单元的内部组成框图如图4所示。

语音处理模块主要完成语音的发送与接收的数字化处理。它包含符合G.711标准的语音压缩与解压单元、可编程数字滤波器、阻抗匹配网络、收发增益控制单元、DTMF信号产生以及通用信号音产生单元。通过对其进行编程设置,可以实现收发增益控制,也可设置二线端口阻抗和改善收发回路的频率响应。数字滤波器的参数计算可以借助于Legerity公司的WinSLAC软件来完成,从而简化系统设计。此模块主要包括TAC和RAC引脚。其功能是接收Tip/Ring线上的模拟语音信号,并经过内部差分放大器后送至A/D转换器。TAC和RAC引脚需分别外接串联的RC网络,电容C是隔直电容,电阻R是放大器的输入电阻,其大小将影响放大器的放大效果,应用电路中推荐的R值为3.01 kΩ,C值为6.8 nF。
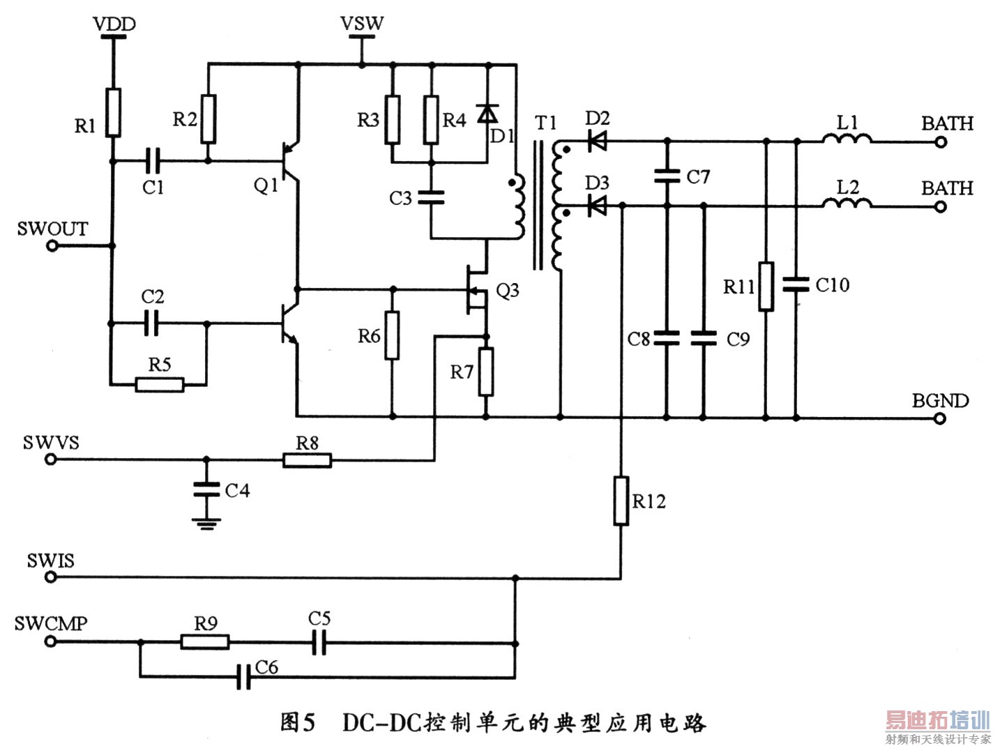
DC-DC控制单元主要根据系统固定的外界输入来产生系统所需的VBL和VBH电源。其典型应用电路如图5所示。在图5中,VSW为外界+12 V固定输入,BATH和BATL分别与器件的VBL和VBH引脚相连接。SWVSY引脚是外界模拟电压的输入端,其输入可经内部A/D转换,然后将转换后的值与芯片DC-DC寄存器中的设定值进行比较,再根据比较结果调整SWOUTY输出的占空比。SWISY是输出电流测试端,内含过流保护电路,当负载短路导致输出过流时,LE88221的DC-DC控制器将自动关闭SWOUT输出,以保护DC-DC电路。SWCMPY是DC-DC Y通道的补偿电压输入端,主要用于在负载变化时,保持输出电压的稳定。
| ||
2 系统软件设计 C8051F单片机具有片内调试电路,可通过4线JTAG接El或2线C2接口进行非侵入式、全速的在系统调试。编程语言可采用汇编语言或C语言完成。采用C8051F340实现的LE88221芯片的读子程序如下: | ||
|
射频工程师养成培训教程套装,助您快速成为一名优秀射频工程师...
天线设计工程师培训课程套装,资深专家授课,让天线设计不再难...
上一篇:超低电流隔离型开关电源设计挑战
下一篇:高电流功率转换解决方案








